05. NXT II Part list.pdf - 第22页
A A A A C C C C B B B B ᢲࡋࡓࡾᘬ࠸ࡓࡾ ࡋ࡞࠸ࡇ 'RQWSXVKSXOO せ"ୗᢼฟ せቶୗᢼฟ 36 37 37 37 37 37 37 38 39 40 41 42 53 46 48 48 49 52 47 1 2 3 4 5 5 6 7 8 11 11 12 13 14 15 16 17 18 19 20 20 21 22 23 56 63 57 59 60 6…
ࡇࡢ࣮࣌ࢪࡣࣈࣛࣥࢡ࣮࣌ࢪ࡛ࡍࠋ
This page is intentionally blank.
21
PTS-NXT2-06JE Vol.1

AA
AA
CC
CC
BB
BB
ᢲࡋࡓࡾᘬ࠸ࡓࡾ
ࡋ࡞࠸ࡇ
'RQWSXVKSXOO
せ"ୗᢼฟ
せቶୗᢼฟ
36
37
37
37
37
37
37
38
39
40
41
42
53
46
48
48
49
52
47
1
2
3
4
5
5
6
7
8
11
11
12
13
14
15
16
17
18
19
20
20
21
22
23
56
63
57
59
60
61
66
66
67
68
69
70
71
72
73
74
75
76
77
78
72
24
25
25
26
27
28
34
35
22
21
9
9
10
10
10
5
5
29
33
32
30
31
43
43
43
43
44
44
44
44
45
45
45
45
54
62
64
55
58
80
83
84
85
86
87
89
90
91
88
92
89
90
91
92
93
94
95
93
96
94
95
96
19.1
101
102
103
104
105
106
107
108
109
110
111
112
112
113
114
115
116
117
120
121
122
123
124
125
126
119
118
50
105.1
40.1
45.1
65
127
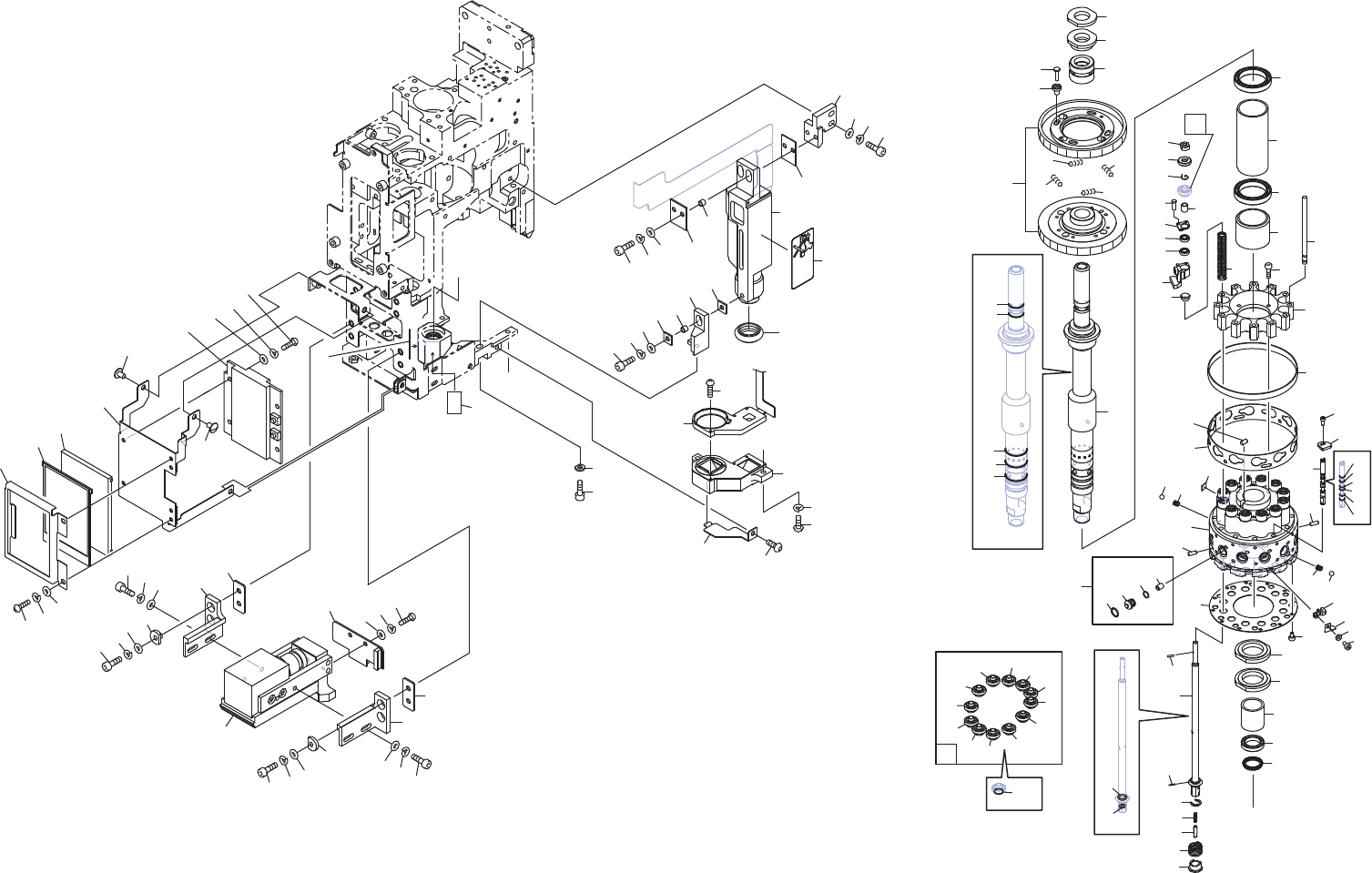
9࣊ࢵࢻ
9+($'
UH03319
22
PTS-NXT2-06JE Vol.1

V12 HEAD 3/4
V12 ヘッド 3/4
UH03319
No. Dr
g
.No. & Code No. QTY Descri
p
tion Ratin
g
Materials Remarks
番号 図番 & コード番号 個数 品名
規
格材質 備考
1 PM06DM0 1 RETAINER, BEARING 押え ベアリン
グ
AL
2 PM06GY0 1 RETAINER, BEARING 押え ベアリン
グ
AL
3 PM06DR4 1 COLLAR カラー FE
4 PM06DE7 1 GEAR ギヤ OT
5 PZ26042 4 SPRING ス
プ
リン
グ
FE
6 PZ39231 4 SCREW, C
/
R PAN 小ネジ 十穴鍋 OT
7 PM04893 4 COLLAR カラー FE
8 2MGKHA010100 1 SHAFT, CENTER シャフト センタ AL
9 A5172X 2 O RING Oリン
グ
SS8.5 OT Consumable Parts
10 A5192D 3 O RING Oリン
グ
゚12X1.2 OT Consumable Parts
11 H4103B 2 BEARING ベアリン
グ
DDA-2418 OT
12 PM06DH4 1 COLLAR, BEARING カラー ベアリン
グ
FE
13 PM06DK1 1 COLLAR カラー AL
14 PM07XK2 1 HOLDER ホルダ AL
15 H5266A 4 BOLT, HEX SOCKET ボルト 六角穴 M02X006 FE
16 PX03741 1 NAMEPLATE
銘
板PL
17 PP02820 1 RING リン
グ
FE
18 PM0K7T1 1 KEY, PARALLEL キー 平行 FE
19 PM0FMB8 1 HOLDER, ROTARY ホルダ ロータリ OT
19.1 PX00182 1 NAMEPLATE
銘
板PL
20 H21927 2 PIN, PARALLEL ピン 平行 2゚X 6 Bシュ(H8) OT
21 PZ16242 2 SPRING ス
プ
リン
グ
FE
22 H61885 2 BALL, STEEL ボール スチール CR3.0G20 OT
23 PB000C1 1 RETAINER 押え FE
24 PZ48412 12 BOLT, HEX SOCKET ボルト 六角穴 FE
25 PM06DL1 2 NUT ナット AL
26 2MGKHA001700 1 RING リン
グ
OT
27 H4900H 1 BEARING ベアリン
グ
6700 OT
28 H11798 1 PACKING パッキン KSYN-10 OT
29 AA19H05 12 FILTER フィルタ OT Consumable Parts
30 XH00801 12 FILTER フィルタ OT Consumable Parts
31 A5188S 12 O RING Oリン
グ
゚3.0X0.5(FKM70) OT Consumable Parts
32 PH00575 12 HOLDER ホルダ OT
33 A51906 12 O RING Oリン
グ
゚4.20X0.53(FKM70) OT Consumable Parts
34 PM0BXE2 12 PUSHER
プ
ッシャ FE
35 PZ53012 12 BOLT, HEX SOCKET ボルト 六角穴 OT
36 XS03764 12 SPOOL ス
プ
ール OT
37 A5053C 72 O RING Oリン
グ
゚1.8X0.7 OT Consumable Parts
38 2MGKHA008200 12 GUIDE ガイド FE
39 PP03410 12 COVER, LOWER カバー 下 FE
40 PZ48412 12 BOLT, HEX SOCKET ボルト 六角穴 OT
40.1 W1020A 12 WASHER, LOCK ワッシャ ス
プ
リン
グ
2M
/
MFE
41 PM0KAC2 12 NUT ナット FE
42 PM04MK6 12 GEAR ギヤ FE
43 PM053T9 4 GEAR ギヤ FE
44 PM053S9 4 GEAR ギヤ FE
45 PM04MH9 4 GEAR ギヤ FE
45.1 A5188Z 12 O RING Oリン
グ
゚4.0X1.0(FKM70) OT Consumable Parts
46 PB025G3 12 RETAINER, BEARING 押え ベアリン
グ
FE
47 PZ53021 36 SCREW, C
/
R PAN 小ネジ 十穴鍋 OT
48 H63600 24 BEARING ベアリン
グ
DDL-630HP5P25LY121F OT
23
PTS-NXT2-06JE Vol.1