05. NXT II Part list.pdf - 第353页
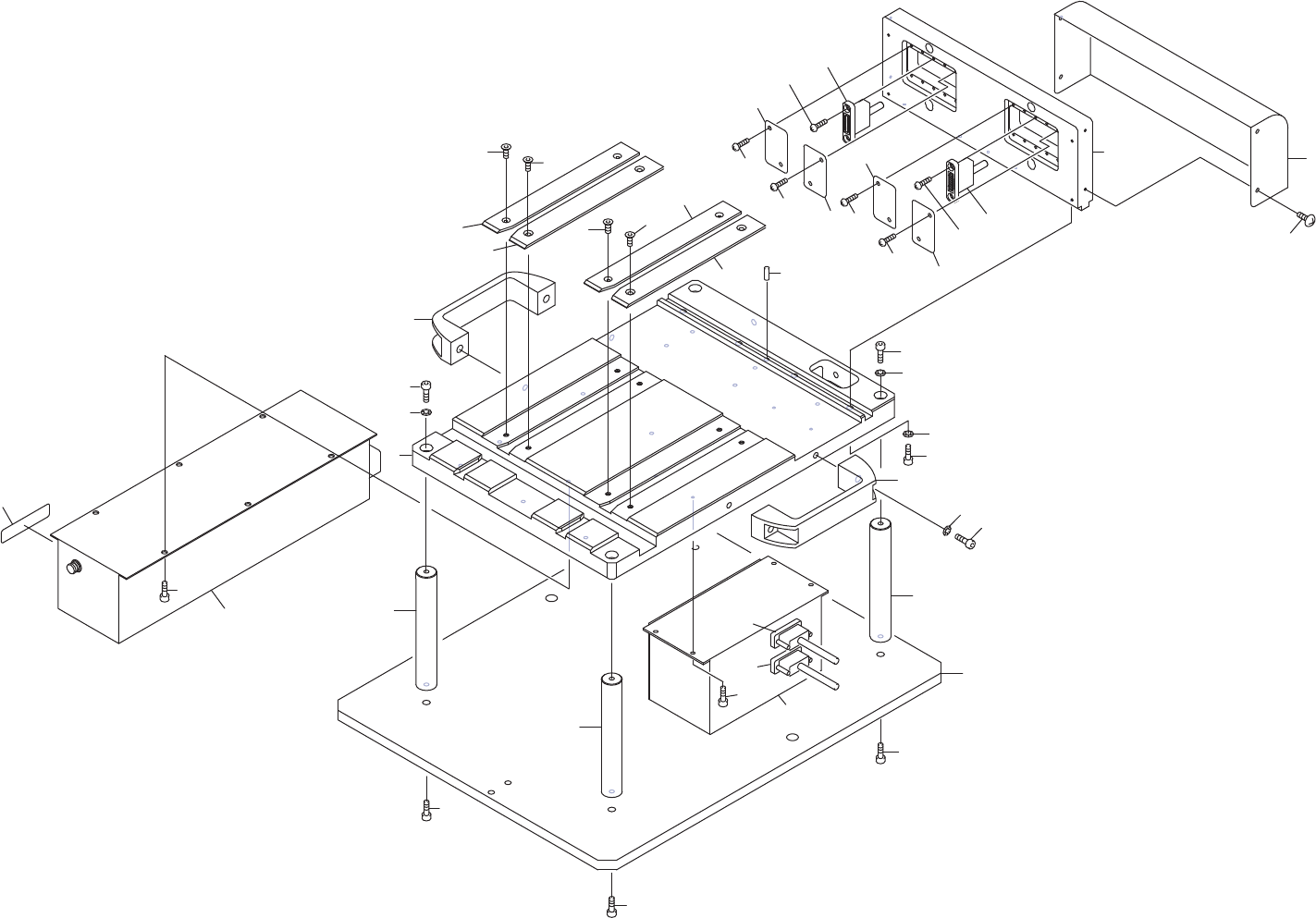
No. Dr g .No. & Code No. QTY Descri p tion Ratin g Materials Remarks 番号 図番 & コード番号 個数 品名 規 格材 質 備 考 1 PM14995 1 PLATE プ レート FE 2 PM14953 4 SUPPORT COLUMN 支柱 FE 3 H5299A 4 BOLT, HEX SOCKET ボルト 六角穴 M05X012 FE 4 H5…

1
8
9
2
25
27
26
28
28
24
2
2
3
3
3
4
5
6
12
13
14
15
15
17
17
16
16
18
18
23
4
5
19
26.1
12
7
10
11
21
21
32
21
32
22
22
22
22
21
30
31
A2DETAIL
AA44K11
JIG, INSPECTION
ල᳨ᰝ
352
PTS-NXT2-06JE Vol.1

No. Dr
g
.No. & Code No. QTY Descri
p
tion Ratin
g
Materials Remarks
番号 図番 & コード番号 個数 品名
規
格材質 備考
1 PM14995 1 PLATE
プ
レート FE
2 PM14953 4 SUPPORT COLUMN 支柱 FE
3 H5299A 4 BOLT, HEX SOCKET ボルト 六角穴 M05X012 FE
4 H5303A 4 BOLT, HEX SOCKET ボルト 六角穴 M05X022 FE
5 W1012A 4 WASHER, CONICAL ワッシャ 皿 M- 5-L FE
6 PM14936 1 BASE ベース FE
7 PM14946 1 PLATE
プ
レート FE
8 H5290A 4 BOLT, HEX SOCKET ボルト 六角穴 M04X015 FE
9 W1011A 4 WASHER, CONICAL ワッシャ 皿 M- 4-L FE
10 PB09161 1 COVER カバー FE
11 K5171S 4 SCREW, C
/
R TRUSS 小ネジ 十穴トラス M03X006(3カ シロ) FE
12 T5000S 2 HANDLE 取手 AGS110 OT
13 H5322A 4 BOLT, HEX SOCKET ボルト 六角穴 M06X015 FE
14 W1013A 4 WASHER, CONICAL ワッシャ 皿 M- 6-H FE
15 PM14974 2 PLATE, GUIDE
プ
レート ガイド FE
16 K5357M 4 SCREW, HEX SOCKET COUNTERSUNK 小ネジ 六角穴皿 M03X006 FE
17 PM14984 2 PLATE, GUIDE
プ
レート ガイド FE
18 K5357M 4 SCREW, HEX SOCKET COUNTERSUNK 小ネジ 六角穴皿 M03X006 FE
19 PX06101 1 SEAL, BAR CODE シール バーコード OT unit serial number
21 PB75661 4 COVER カバー FE
22 K5171T 8 SCREW, C
/
R TRUSS 小ネジ 十穴トラス M02.5X005(3カ シロ) FE
23 H2093W 1 PIN, PARALLEL ピン 平行 ゚4X10 Bシュ (H8) FE
24 XB03460 1 BOX, POWER SUPPLY BOX 電源 OT
25 H5286A 6 BOLT, HEX SOCKET ボルト 六角穴 M04X006 FE
26 XB02444 1 BOX, INTERFACE BOX インタフェース OT
26.1 XK06130 1 BOARD, PRINTED CIRCUIT 基板
プ
リント OT
27 H5274A 4 BOLT, HEX SOCKET ボルト 六角穴 M03X006 FE
28 XH00970 2 HARNESS ハーネス OT
30 XH01600 1 HARNESS ハーネス OT
31 XH01590 1 HARNESS ハーネス OT
32 XP00131 4 PIN ピン OT
DETAIL A2
353
PTS-NXT2-06JE Vol.1

1
2
2
4
5
3
2
2
6
10
11
12
13
14
15
16
7
8
9
9
9
9
DETAIL A3
AA0AM02
STAND
ࢫࢱࣥࢻ
354
PTS-NXT2-06JE Vol.1