05. NXT II Part list.pdf - 第602页
4M II-BASE 10/10 4M II-ベース 10/10 UB01230 No. Dr g .No. & Code No. QTY Descri p tion Ratin g Materials Remarks 番号 図番 & コード番号 個数 品名 規 格材 質 備 考 1 S5023H 1 SOCKET ソケット 30SH OT 2 H3114C 1 PLUG プ ラ グ 30PF OT 3 H1282A …

$$+<
ȭ
ȭ
྾╔ࣀࢬࣝ⏝┿✵࣏ࣥࣉ
$$+:
9DFXXP3XPS)RU1R]]OHV
$$+7
03D
ȭȭ
ȭ
ȭ
$$+;
$$+5
ȭ
ȭ
$$+=
ȭ
ȭ
ȭ
0 0
ȭ
$$$*
㈇ᅽ
ṇᅽ
03D N3D
3RVSUHVV
1HJSUHVV
$$*=
ȭ
ȭ
ȭ
ȭ[
ȭȭȭ[
$$*=
ȭȭȭ[
ȭ[
ȭ
ȭ
ȭ
ࣂ࣮࣒࢟ࣗࣂࢵࢡࢵࣉᵝྲྀࡅ
㸦ᕤሙฟⲴ࢜ࣉࢩࣙࣥ㸧
$WWDFKHGZKHQYDFXXPEDFNXSSLQVXVHG
)DFWRU\VKLSSHGRSWLRQ
ȭ
ȭ
ȭ[
ȭ
ȭ
ȭ
ȭ[ ȭ
$$*=
ȭ
ȭ
ȭ
ȭ
ȭ
ȭ[
ȭ
ȭ
ȭȭ[ ȭ
ࣂ࣮࣒࢟ࣗࣂࢵࢡࢵࣉ⏝┿✵࣏ࣥࣉ
࢜ࣉࢩࣙࣥ
9DFXXP3XPSIRU9$&880%$&.833,16
237,21
ȭ
ȭ
ȭ
ȭ
㸦237,21㸧
ȭ[ ȭ
$$*=
$$+$
ȭ ȭ
ȭ
ࣔࢪ࣮ࣗࣝഃ
02'8/(6,'(
ȭ
ࣔࢪ࣮ࣗࣝഃ
02'8/(6,'(
ȭ
ࣔࢪ࣮ࣗࣝഃ
02'8/(6,'(
ȭ
ࣔࢪ࣮ࣗࣝഃ
02'8/(6,'(
ᪧࣔࢪ࣮ࣗࣝഃ
ͤᪧࣔࢪ࣮ࣗࣝᑐᛂ
ͤ([FKDQJHWREHFRPSDWLEOHZLWKROGHUPRGXOHV
2/'(502'8/(6,'(
333 3 99
9
33 3
9
3
9
9 933 3 3
/ [
/
/
/
/
/ [
AA
Ref.ձ
88888888
81
80
58
58
58
5762
59
60
59
61
62
62
61
60
59
58
56
55
54
53
52
79
87
46 19
19
19
1918
17
2730
26
28
48
49
47
50
51 35 28 35 28
26
30 2734 34 2730
26
77
26
30 273434 2730
26
28352835
82
85
85
85
85
83
84
86
46
89
29
46
29
31
33
32
343321
A
B
65
M
141516161514
11
20
9
12
C
9
11
46
32
33
31 89
M
29
8931
33
32
46
29
99
13
D
10
23
12
24
M
9
21
11
14
15 16 16 15 14
22
22
32
33
31 89
46
M
29
E
25 25
F
UB01230
0,,࣮࣋ࢫ
0,,%$6(
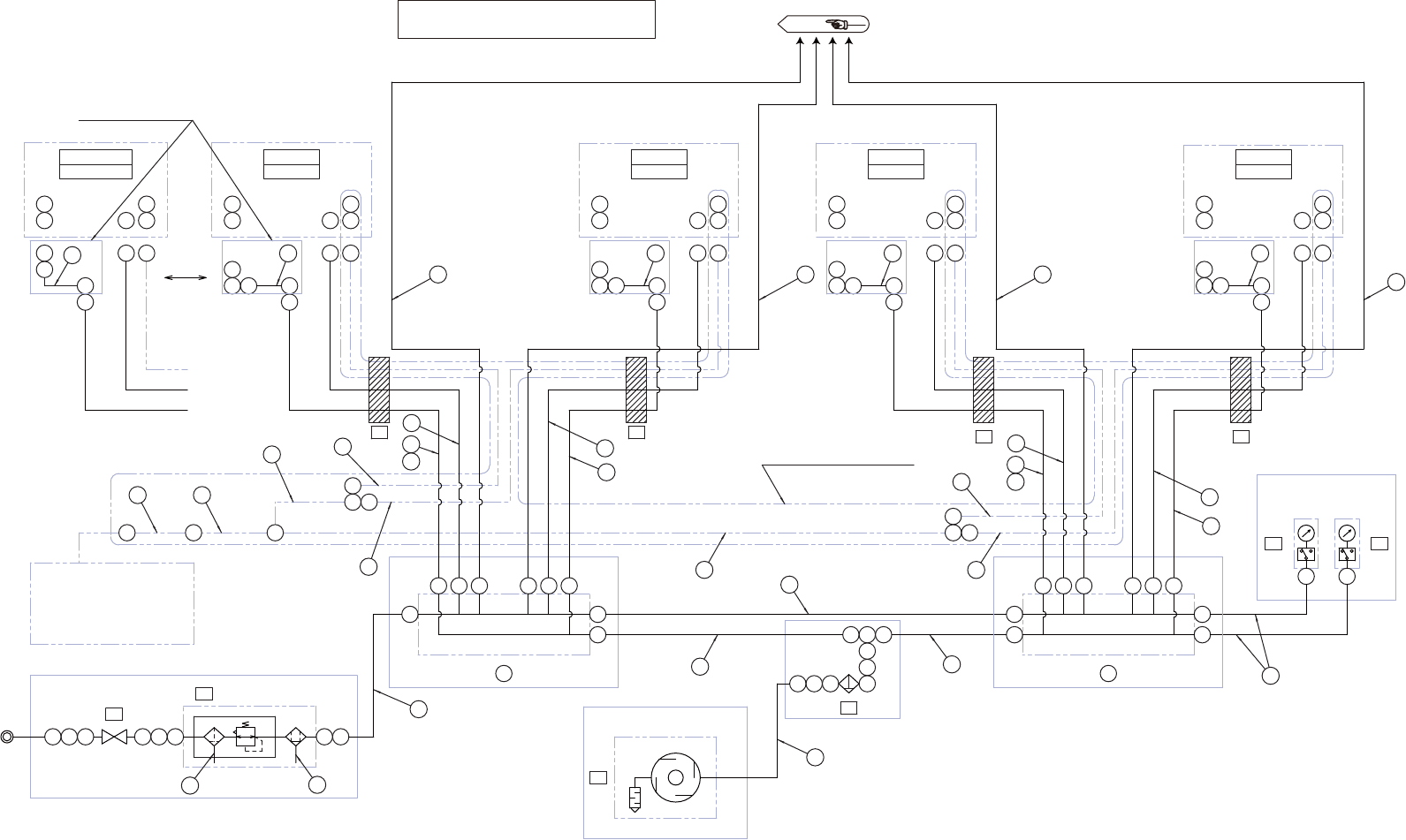
࢚࣮㓄⟶ᅗ0,,
31(80$7,&&,5&8,7',$*5$00,,
ղ
225
PTS-NXT2-06JE Vol.2

4M II-BASE 10/10
4M II-ベース 10/10
UB01230
No. Dr
g
.No. & Code No. QTY Descri
p
tion Ratin
g
Materials Remarks
番号 図番 & コード番号 個数 品名
規
格材質 備考
1 S5023H 1 SOCKET ソケット 30SH OT
2 H3114C 1 PLUG
プ
ラ
グ
30PF OT
3 H1282A 3 PIPE, DOUBLE ENDED パイ
プ
両口 3
/
8X 25 OT
4 A60055 1 ELBOW エルボ L-3
/
8 (シロ) OT
5 Y3122K 1 UNION, ELBOW ユニオン エルボ KQ2V16-03S OT
6 A40687 1 ELBOW エルボ KQ2L16-99 OT
7 Y3081E 0(2) UNION, ELBOW ユニオン エルボ KQ2L16-00 OT Note.1
9 S2313A 5 JOINT ジョイント BJ-A-25 OT
10 N2140C 1 NIPPLE ニッ
プ
ル VN-06(04100905) OT
11 Y30869 3 UNION, HALF ユニオン ハーフ KQ2S16-03S OT
12 A60056 2 ELBOW エルボ L-3
/
4 (シロ) OT
13 T60055 1 TEE ティー T-3
/
4 (シロ) OT
14 Y3126C 4 UNION, ELBOW ユニオン エルボ KQ2LU12-04S OT
15 Y3122A 4 UNION, ELBOW ユニオン エルボ KQ2VS10-02S OT
16 Y3079T 4 UNION, ELBOW ユニオン エルボ KQ2L08-02S OT
17 Y3076K 0(1) UNION ユニオン KQ2U12-16 OT Note.1
18 Y3074X 0(1) UNION ユニオン KQ2T12-00 OT Note.1
19 Y3069C 0(4) UNION ユニオン KQ2R06-12 OT Note.1
20 PM07ZM2 1 MANIFOLD, AIR マニホールド エアー AL
21 PM07ZN2 1 MANIFOLD, AIR マニホールド エアー AL
22 Y3082X 2 UNION, HALF ユニオン ハーフ KQ2H04-01S OT
23 PM0LNC0 1 NIPPLE ニッ
プ
ル SGPP20A-78 OT
24 PM0LND0 1 NIPPLE ニッ
プ
ル SGPP20A-106 OT
25 Y3049G 2 UNION, ELBOW ユニオン エルボ KJL04-M5(シロ) OT
26 S50251 0(4) SOCKET ソケット CPSE7-6 OT Note.1
27 K1161W 0(4) COUPLER カ
プ
ラ CPPE7-01 OT Note.1
28 Y3024A 0(4) UNION ユニオン PMF6-01 OT Note.1
29 S5026T 4 SOCKET ソケット KK4S-10L-X42 OT
30 K11578 0(4) COUPLER カ
プ
ラ KK4P-10E OT Note.1
31 Y3081F 4 UNION, ELBOW ユニオン エルボ KQ2L12-04S OT
32 PM09MY1 4 ADAPTER アダ
プ
タAL
33 S5026B 4 SOCKET ソケット K4-04SH OT
34 K1158B 0(4) COUPLER カ
プ
ラ K4-04PM OT Note.1
35 PM05ZF2 0(4) JOINT ジョイント AL Note.1
36 Y3071H 4 UNION ユニオン KQ2T08-00 OT
37 PZ16811 4 TUBE チュー
ブ
OT
38 Y3079Z 4 UNION, ELBOW ユニオン エルボ KQ2L08-00 OT
39 Y30680 8 UNION ユニオン KQ2N08-99 OT
40 Y30860 8 UNION, HALF ユニオン ハーフ KQ2S08-01S OT
41 PZ20931 16 TUBE チュー
ブ
OT
42 Y3079A 8 UNION, ELBOW ユニオン エルボ KQ2L06-02S OT
43 Y30377 8 UNION ユニオン KQ2TW06-00 OT
44 Y3075A 8 UNION ユニオン KQ2U06-00 OT
45 Y3049W 32 UNION, ELBOW ユニオン エルボ KJL06-01S(シロ) OT
46 Y3035C 4(5) UNION ユニオン KQ2U12-00 OT Note.1
47 A4151B 0(4) ELBOW エルボ KQ2L08-12 OT Note.1
48 A4066R 0(4) ELBOW エルボ KQ2L08-99 OT Note.1
49 S5025X 0(4) SOCKET ソケット CPS15-8 OT Note.1
50 K1161Y 0(4) COUPLER カ
プ
ラ CPP15-01 OT Note.1
51 Y30249 0(4) UNION ユニオン PMF8-01 OT Note.1
52 PZ39091 1 HOSE ホース OT
226
PTS-NXT2-06JE Vol.2

4M II-BASE 10/10
4M II-ベース 10/10
UB01230
No. Dr
g
.No. & Code No. QTY Descri
p
tion Ratin
g
Materials Remarks
番号 図番 & コード番号 個数 品名
規
格材質 備考
53 PZ39101 1 HOSE ホース OT
54 PZ39111 1 HOSE ホース OT
55 PZ39870 1 TUBE チュー
ブ
OT
56 PZ39730 1 TUBE チュー
ブ
OT
57 PZ06681 1 TUBE チュー
ブ
OT
58 PZ39891 6 TUBE チュー
ブ
OT
59 PZ39901 2 TUBE チュー
ブ
OT
60 PZ39920 2 TUBE チュー
ブ
OT
61 PZ39930 2 TUBE チュー
ブ
OT
62 PZ06023 3 TUBE チュー
ブ
OT
63 PZ39800 4 TUBE チュー
ブ
OT
64 PZ39810 2 TUBE チュー
ブ
OT
65 PZ39820 2 TUBE チュー
ブ
OT
66 PZ39830 2 TUBE チュー
ブ
OT
67 PZ39840 2 TUBE チュー
ブ
OT
68 PZ39850 2 TUBE チュー
ブ
OT
69 PZ39860 2 TUBE チュー
ブ
OT
70 PZ06101 8 TUBE チュー
ブ
OT
71 PZ06092 4 TUBE チュー
ブ
OT
72 PZ06331 4 TUBE チュー
ブ
OT
73 PZ14711 4 TUBE チュー
ブ
OT
74 PZ39910 4 TUBE チュー
ブ
OT
75 PZ11691 4 TUBE チュー
ブ
OT
76 PZ11701 4 TUBE チュー
ブ
OT
77 PZ39940 4 TUBE チュー
ブ
OT
78 PZ39950 4 TUBE チュー
ブ
OT
79 PZ06571 2 TUBE チュー
ブ
OT
80 PZ39970 1 TUBE チュー
ブ
OT
81 PZ39980 1 TUBE チュー
ブ
OT
82 PZ39990 0(1) TUBE チュー
ブ
OT Note.1
83 PZ40000 0(1) TUBE チュー
ブ
OT Note.1
84 PZ40010 0(1) TUBE チュー
ブ
OT Note.1
85 PZ06801 0(4) TUBE チュー
ブ
OT Note.1
86 PZ39490 0(4) TUBE チュー
ブ
OT Note.1
87 PZ05902 0(1) TUBE チュー
ブ
OT Note.1
88 PZ45550 4 TUBE チュー
ブ
OT
89 A40685 4 ELBOW エルボ KQ2L12-99 OT
A XB02501 1 VALVE, BALL バル
ブ
ボール OT
B XH00121 1 FILTER REGULATOR フィルタレギュレータ OT
C XP01602 1 PUMP, VACUUM ポン
プ
バキューム OT
D H3019S 1 FILTER フィルタ MVF-20-X OT Consumable Parts
E S3150C 1 SW, PRESSURE SW
プ
レッシャ ISE30A-01-P-ML OT
F S3158R 1 SW, PRESSURE SW
プ
レッシャ ZSE30-01-65-ML OT
G H1338F 8 VALVE, SOL バル
ブ
SOL SY5220-5MO-C6-F2-X274 OT
H S1056E 16 SILENCER サイレンサ AN103-01 OT
I K5340Y 16 CONTROLLER, SPEED コントローラ スピード AS2001F-06(シロ) OT
J H5056N 16 HOLDER ホルダ TMH-06J OT
K XS03482 16 CYLINDER, AIR シリンダ エアー OT
L XS00572 4 CYLINDER, AIR シリンダ エアー OT
M K4154L 4 FLEXIBLE TRACK ケー
ブ
ルベア TKP0350W50R37U-32L OT
227
PTS-NXT2-06JE Vol.2