HS50_advance_level 2 - 第139页
Stud ent Gu ide HS-5 0 Adva nced II 07/2 002 Ed ition 6 Control & Co mmunicatio n 9 the pick up se quence. T he easi est way to troubles hoot th e syste m is to us e the si ngle func tions tests in the SITEST p rogra…

07/2002 Edition Student Guide HS-50 Advanced II
6 Control & Communication
8
To be able to use CAN as a industrial field bus in an open system the CAN in Automation user’ s
group CiA created a standard called CiA DS 102-1 which is based on the 11898-standard. One
important issue in this standard is the proposal to use a 9-pole SUB-D connector for the connec-
tion of nodes to the CAN bus lines.
The bus signals CAN_H and CAN_L are available on pins 7 and 2. The other pins serve as power
or ground wires or are reserved for future extensions of the standard.
7KH&$1%XV6\VWHPLQWKH6,3/$&(0DFKLQH
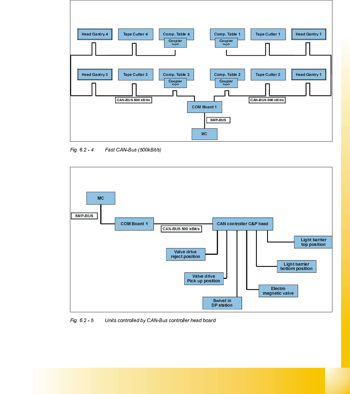
The CAN-Bus systems in the SIPLACE HS-50 series machine uses bit rates of 500 Kbit /sec (fast
CAN-Bus) and 125 Kbit /sec (slow CAN-Bus).
The fast CAN-Bus is used to control all tape cutters, component tables and all elements on the
collect & place head that are not axis specific. The slow CAN-Bus on the other side is used to con-
trol the conveyor functions and all I/O operations, see Fig. 6.3-1 and 6.3-2.
When errors occur with an element controlled on the CAN-Bus the error messages tend to be non
specific and often confusing. Here it is important to remember that when the machine controller
transmits a message to an element on the CAN-Bus it expects to receive an acknowledgement
that the message has been received. Often errors are displayed when the acknowledgement is
missing however the error often clears itself because the machine controller automatically retrans-
mits the message and then receives the acknowledgement. Only if the lack of acknowledgement
persists does the error become permanent.
When troubleshooting on the CAN-Bus system it is important to consider what element is being
controlled and what response is required. This can be quite difficult in the complex order of say

Student Guide HS-50 Advanced II 07/2002 Edition
6 Control & Communication
9
the pick up sequence. The easiest way to troubleshoot the system is to use the single functions
tests in the SITEST program to identify the element with the problem, before diagnosing the
source of the problem itself.
)DVW&$1%XV
!)DVW&$1%XVN%LWV
!8QLWVFRQWUROOHGE\&$1%XVFRQWUROOHUKHDGERDUG

07/2002 Edition Student Guide HS-50 Advanced II
6 Control & Communication
10
6ORZ&$1%XV
Reserve Option
!6ORZ&$1%XVN%LWV
! 7KH$[LV%RDUG$