ASM_MANUAL_TYPHOON_USC_en_100620_online.PDFA - 第19页
3 TYPHOON UNDER STENCIL CLEANER 3.2 USC ASSEMBLIES STANDALONE MANUAL TYPHOON UNDER STENCIL CLEANER 06/2020 19 5 4 3 1 2 1 Stencil Cleaner Connection 4 Telescopic Tube 2 Machine Mount 5 Stencil Cleaner Mount 3 Vacuum Filt…

3 TYPHOON UNDER STENCIL CLEANER
3.2 USC ASSEMBLIES
18 STANDALONE MANUAL TYPHOON UNDER STENCIL CLEANER 06/2020
3.2.4.1 Hard Top Insert
The hard top insert works well for standard cleaning or stencils/paste mediums that require high
vacuum to aid excess paste removal.
3.2.4.2 Poly Blade Insert
The poly blade insert works well with stencils with irregular undersides (worn stencils, coined sten-
cils, stepped stencils etc).
3.2.4.3 Duo Insert
The duo insert is capable of performing a WET and VAC clean in one sweep, an option which uses
less fabric roll and has less of an impact on machine throughput.
3.2.5 Solvent Pump and Supply
The solvent pump mounted on the right-hand USC cleaner support bracket, supplies solvent to the
plenum chamber mounted solvent spray bar which can then be applied to the fabric roll. The
solvent tubing from the pump is fitted with a quick release connector, which makes the removal of
the plenum chamber for maintenance etc much simpler.
The pump provides solvent from the external solvent tank mounted on the rear or either side of the
machine. The external solvent tank is capable of accommodating a 5 litre container of solvent. A
load cell in the base of the external solvent tank enables the software to calculate the percentage
level of solvent within the container.
2
3
1
1 Solvent Tubing from External
Solvent Tank
3 Solvent Pump
2 Solvent Tubing from Pump
3.2.6 Vacuum Filtration
The vacuum filtration unit extracts solvent fumes and draws excess print material onto the fabric.
The machine mounted vacuum filtration unit connects to the USC plenum chamber via a vacuum
tube assembly. Vacuum filtration is optional and may be one of the following types:
●
VF35 Vacuum Filtration Unit
●
VF25 Vacuum Filtration Unit
●
VF10 Venturi Vacuum Filtration Unit
NOTE
For information on the removal and replacement of the filters, refer to the Machine Preventive
Maintenance manual.

3 TYPHOON UNDER STENCIL CLEANER
3.2 USC ASSEMBLIES
STANDALONE MANUAL TYPHOON UNDER STENCIL CLEANER 06/2020 19
5
4
3
1
2
1 Stencil Cleaner Connection 4 Telescopic Tube
2 Machine Mount 5 Stencil Cleaner Mount
3 Vacuum Filtration Unit
Connection
3.2.6.1 VF35 Vacuum Filtration Unit
The onboard VF35 vacuum filtration unit is protected by two circuit breakers on the front panel of
the base unit: either a 15A (for 115V) or an 8A (for 230V) which can be reset by pressing the circuit
breaker button covered by a clear plastic protector. For safety, the voltage selector control knob is
removed from the switch and bolted to the fan housing. The VF35i vacuum filtration unit has a
three position mechanical air flow adjuster to regulate the air flow as follows:
●
Maximum (full air flow)
●
Medium (half air flow approximately)
●
Minimum (15% of full air flow approximately)
3.2.6.2 VF25 Vacuum Filtration Unit
The onboard VF25 vacuum filtration unit is protected by either a 10A (for 115V units) or 5A (for
230V units) circuit breaker.
3.2.6.3 VF10 Vacuum Filtration Unit
The onboard VF10 Venturi vacuum filtration unit, located in the front of the machine frame, uses
compressed air to create a vacuum.

3 TYPHOON UNDER STENCIL CLEANER
3.3 UNDERSTENCIL CLEANER CYCLE
20 STANDALONE MANUAL TYPHOON UNDER STENCIL CLEANER 06/2020
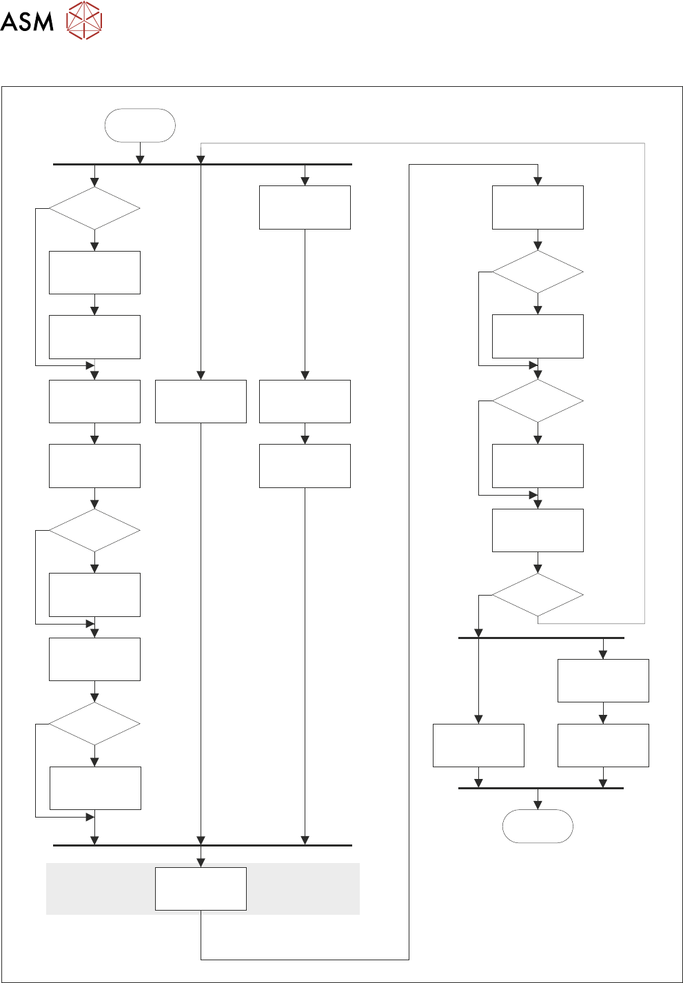
3.3 UNDERSTENCIL CLEANER CYCLE
START
END
Solvent
Dispense
Required?
Y
Y
Y
N
N
N
Vacuum
Required?
Vacuum Activates
Vacuum Deactivates
Fabric Roll Brake
Activates
Fabric Roll
Brake Deactivates
Vacuum
Running?
Lift Actuators Raise
Plenum Chamber
Camera Carriage
Moves USC to
Sweep End
Lift Actuators Lower
Plenum Chamber
Sensors Confirm
Actuator Position
Dispense Solvent
Camera Carriage
Moves USC to
Sweep Start
Camera Carriage
Moves USC to
Home Position
Camera Carriage
Moves To USC**
Camera Carriage
Attachment Magnets
Energized**
(USC Pickup)
Camera Carriage
Attachment Magnets
De-energized
USC Home Magnets
De-energized**
USC Home Magnets
Energized
Index Fabric
(Fabric Usage
Sensor Increments)
Index Fabric*
(Fabric Usage
Sensor Increments)
Y
N
Lift Sensors
Option Fitted?
CLEAN
SWEEP
Sensors Confirm
Actuator Position
Y
N
Lift Sensors
Option Fitted?
Y
N
Following
Programmed
Sweep?
*If a Typhoon DUO Wet/Vac sweep, solvent
wets only leading half of cleaner paper.
Vac is applied through the dry trailing half
of the cleaner paper.
**Initial front to back cleaning sweep ONLY.