ASM_MANUAL_TYPHOON_USC_en_100620_online.PDFA - 第20页
3 TYPHOON UNDER STENCIL CLEANER 3.3 UNDERSTENCIL CLEANER CYCLE 20 STANDALONE MANUAL TYPHOON UNDER STENCIL CLEANER 06/2020 3.3 UNDERSTENCIL CLEANER CYCLE ST ART END Solvent Dispense Required? Y Y Y N N N V acuum Required?…

3 TYPHOON UNDER STENCIL CLEANER
3.2 USC ASSEMBLIES
STANDALONE MANUAL TYPHOON UNDER STENCIL CLEANER 06/2020 19
5
4
3
1
2
1 Stencil Cleaner Connection 4 Telescopic Tube
2 Machine Mount 5 Stencil Cleaner Mount
3 Vacuum Filtration Unit
Connection
3.2.6.1 VF35 Vacuum Filtration Unit
The onboard VF35 vacuum filtration unit is protected by two circuit breakers on the front panel of
the base unit: either a 15A (for 115V) or an 8A (for 230V) which can be reset by pressing the circuit
breaker button covered by a clear plastic protector. For safety, the voltage selector control knob is
removed from the switch and bolted to the fan housing. The VF35i vacuum filtration unit has a
three position mechanical air flow adjuster to regulate the air flow as follows:
●
Maximum (full air flow)
●
Medium (half air flow approximately)
●
Minimum (15% of full air flow approximately)
3.2.6.2 VF25 Vacuum Filtration Unit
The onboard VF25 vacuum filtration unit is protected by either a 10A (for 115V units) or 5A (for
230V units) circuit breaker.
3.2.6.3 VF10 Vacuum Filtration Unit
The onboard VF10 Venturi vacuum filtration unit, located in the front of the machine frame, uses
compressed air to create a vacuum.

3 TYPHOON UNDER STENCIL CLEANER
3.3 UNDERSTENCIL CLEANER CYCLE
20 STANDALONE MANUAL TYPHOON UNDER STENCIL CLEANER 06/2020
3.3 UNDERSTENCIL CLEANER CYCLE
START
END
Solvent
Dispense
Required?
Y
Y
Y
N
N
N
Vacuum
Required?
Vacuum Activates
Vacuum Deactivates
Fabric Roll Brake
Activates
Fabric Roll
Brake Deactivates
Vacuum
Running?
Lift Actuators Raise
Plenum Chamber
Camera Carriage
Moves USC to
Sweep End
Lift Actuators Lower
Plenum Chamber
Sensors Confirm
Actuator Position
Dispense Solvent
Camera Carriage
Moves USC to
Sweep Start
Camera Carriage
Moves USC to
Home Position
Camera Carriage
Moves To USC**
Camera Carriage
Attachment Magnets
Energized**
(USC Pickup)
Camera Carriage
Attachment Magnets
De-energized
USC Home Magnets
De-energized**
USC Home Magnets
Energized
Index Fabric
(Fabric Usage
Sensor Increments)
Index Fabric*
(Fabric Usage
Sensor Increments)
Y
N
Lift Sensors
Option Fitted?
CLEAN
SWEEP
Sensors Confirm
Actuator Position
Y
N
Lift Sensors
Option Fitted?
Y
N
Following
Programmed
Sweep?
*If a Typhoon DUO Wet/Vac sweep, solvent
wets only leading half of cleaner paper.
Vac is applied through the dry trailing half
of the cleaner paper.
**Initial front to back cleaning sweep ONLY.

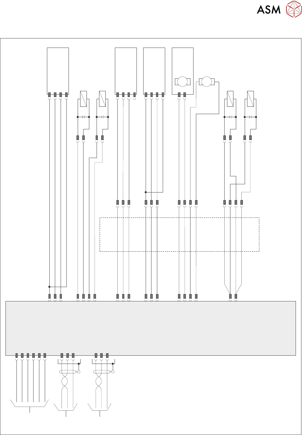
3 TYPHOON UNDER STENCIL CLEANER
3.4 ELECTRICAL SCHEMATIC
STANDALONE MANUAL TYPHOON UNDER STENCIL CLEANER 06/2020 21
3.4 ELECTRICAL SCHEMATIC
Part
I/O Node 4
N4SK1
0V Return
+24V US
+24V SW
0V Return
+12V
0V Return
Node
Power
N4SK2
CAN_L
CAN_H
CAN GND
CAN
In
N4SK3
CAN_L
CAN_H
CAN GND
CAN
Out
N4PL4
+12V
DIG IN 2
0V Return
Cleaner Home Left
Through Beam
Fork Opto
8SE10
N4PL2
DIG OUT 0
0V Return
DIG OUT 0
0V Return
Cleaner Home Left
Clamp Solenoid
8SOL19
Cleaner Home Right
Clamp Solenoid
8SOL20
N4PL1
+12V
DIG IN 1
Paper Low/Usage
Through Beam
Fork Opto
8SE18
N4PL12
+12V
DIG IN 8
Cleaner Detached
Through Beam
Fork Opto
8SE19
0V Return
N4PL15
DIG OUT 7
0V Return
Cleaner Latch Left
Solenoid
8SOL21
Cleaner Latch Right
Solenoid
8SOL22
Under Stencil
Cleaner Drag
Chain
8SK69/8PL69
Solvent
Pump
8M14
N4PL3
DIG OUT 1 (24V DC)
0V Return
DIG OUT 2
0V Return
Fabric Feed
Motor
8M5
DIG OUT 7
0V Return
8SK11/8PL11
8SK13/8PL13
8SK67/8PL67
8SK68/8PL68
Typhoon Schematic - Sheet 1 of 3