ASM_MANUAL_TYPHOON_USC_en_100620_online.PDFA - 第59页
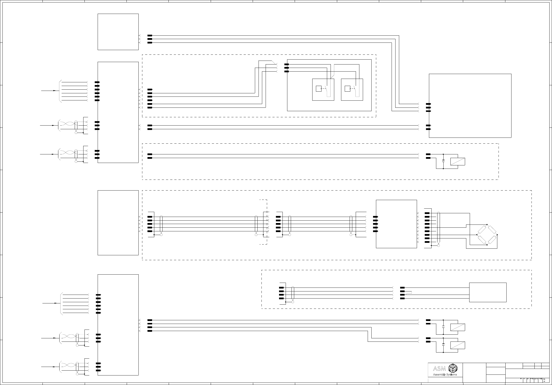
5 4 3 2 1 A B C C B A 1 2345 67 8 91 0 1 1 1 2 1 3 6 7 8 9 10 11 12 13 D E F G H I D E F G H I +VE -VE 23 24 8PL13 8SK13 034 302 8SK11 034 302 303 054 16 17 18 023 023 291 291 003 003 8PL11 88191162-01 8D19 UF4004 8D20 U…

FROM
MAIN AIR SUPPLY
SHEET 1
HTC AUX CONVEYOR BOARD STOPS
L-R DIR.= L/H D'LINE B. STOP
R-L DIR.= L/H UPLINE B. STOP
TUBING
Ø4.0 :-
Ø8.0 :-
Ø6.0 :-
A
B
FROM
16SOL10
SHEET 1
BOARD CLAMPS
PRESSURE CONTROL
IN
OUT
SNUGGERS ON
SNUGGERS
SNUGGERS OPTION
NOTE:
THIS TUBE TO BE
0.5 TO 1M LONG
SNUGGER
DELAY
CONTROL
UNCLAMP DELAY CONTROL
FITTED AT SOLENOID
VALVE ON REAR OF M/C
GRID-LOK MANIFOLD
TOOLING MODULES
FROM
MAIN AIR SUPPLY
SHEET 1
GRID-LOK
CONTROL
UNIT
FROM
16SOL10 PORT A
SHEET 1
GRID-LOK TOOLING OPTION
TO AIR
SUPPLY
SEE SHT 1
TO AIR
SUPPLY
SEE SHT 1
TO AIR
SUPPLY
SEE SHT 1
SO
BBAA
FROM
MAIN AIR SUPPLY
SHEET 1
12
12
1
2
1
2
14
1
2
3
2
11
BOARD CLAMP
REGULATOR
14
1
2
3
IN
OUT
14
1
2
3
M27SOL02 M27SOL01 M27SOL03
L-R DIR.= R/H UPLINE B. STOP
R-L DIR.= R/H D'LINE B. STOP
L-R DIR.= R/H D'LINE B. STOP
R-L DIR.= L/H D'LINE B. STOP
1
2
2
3
4
5
1
2
3
1
2
3
4
5
1
2
3
4
5
1
2
3
FROM
MAIN AIR SUPPLY
SHEET 1
IN
OUT
STINGER CONTROL UNIT
STINGER DISPENSE
STINGER OPTION
TO VACUUM TOOLING
VENTURI VACUUM (OPTIONAL)
12
1
3
2
1
3
2
FROM
MAIN AIR SUPPLY
SHEET 1
11
22
FROM
16SOL06
SHEET 1
FROM
16SOL08
SHEET 1
PLENUM LIFT FABRIC BRAKE
TYPHOON USC
NOTES
1. MIGRATED FROM 88188794-01 ISS 23
54321
A
B
C
C
B
A
12345
67
8
910
11 12
13
6
7
8
9
10 11
12
13
D
E
F
G
H
I
D
E
F
G
H
I
TITLE
DRAWING NUMBER
DWG_CIRCUIT_PNEUMATICS
2
2
-
03218383
01 01 01 X E 3
NDC
DATE INITIALECR
LATEST ISSUE
N CAMP
02/04/2019
02/04/2019
-
DRAWN
DATE
THIS DRAWING AND THE
COPYRIGHT IN IT, IS THE
PROPERTY OF ASM PACIFIC
TECHNOLOGY Ltd.
IT MAY NOT BE COPIED,
REPRODUCED, PUBLISHED OR
DISCLOSED IN WHOLE
OR IN PART WITHOUT OUR
WRITTEN CONSENT.
COPYRIGHT © BY
ASM PACIFIC TECHNOLOGY Ltd.
FIRST RELEASE INFORMATION

54321
A
B
C
C
B
A
12345
67
8
910 1112 13
6
7
8
9
10 11
12
13
D
E
F
G
H
I
D
E
F
G
H
I
+VE
-VE
23
24
8PL138SK13
034
302
8SK11
034
302
303
054
16
17
18
023023
291291
003003
8PL11
88191162-01
8D19
UF4004
8D20
UF4004
8M5
21
22
01
02
01
02
304
054
023
291
003
UNDER SCREEN CLEANER
DRAG CHAIN 03224769-01
04
05
06
023
291
003
SCREEN CLEAN I/O NODE
PT No. 88222813-01
CCT DIAGRAM 88222811-01
N4PL01
04
01
02
03
N4SK3
04
034
0V RETURN
01
02
03
302
034
302
DIG OUT 0
DIG OUT 0
0V RETURN
N4PL2N4SK2
034
014
044
054
023
003
N4PL1N4SK1
PART N4PL2PART N4SK2
+12V
DIG IN 1
N4SK01
01
02
03
+12V
0V RETURN
DIG IN 0
01
02
03
04
05
06
0V RETURN
+24V US
+24V SW
0V RETURN
+12V
0 RETURN
88185111-01
07
02
03
CAN_L
CAN_H
CAN GND
(88220129-01 - NeoHoz)
88185568-01
(88220112-01 - NeoHoz)
88185165-01
400
401
402
07
02
03
CAN_L
CAN_H
CAN GND
400
401
402
PART N4PL3PART N4SK3
0V RETURN
DIG OUT 1 (24V DC)
DIG OUT 2
0V RETURN
24V
0V
303
054
8M14
03224771-01
88191162-01
RD
BK
304
054
BN
GN
8SK68
034
309
8PL68
88191162-01
8D22
UF4004
01
02
8SK67
034
309
8PL67
88191162-01
8D21
UF4004
01
02
04
04
05
05
06
06
023
023
295
299
003
003
N4PL08
N4PL12
+12V
+12V
0V RETURN
0V RETURN
DIG IN 5
DIG IN 9
N4SK08
N4SK12
01
01
02
02
03
03
+12V
+12V
0V RETURN
0V RETURN
DIG IN 4
DIG IN 8
BN023
BN023
BK295
8SE109
SS REED SWITCH
8SE107
SS REED SWITCH
PART
8SK69
PART
8PL69
13
14
15
BN
BN
BN023
WH
WH
BN023
023
GN
GN
BK294
298
BK
BK
BU
BU
BU003
YE
BU003
003
023
298
003
023
023
294
298
003
003
034
034
10
12
309
309
09
11
309
309
034
034
01
02
309
034
DIG OUT 7
0V RETURN
N4PL15N4SK15
309
034
BN
BN
GN
GN
CLEANER
HOME
LEFT
023
292
003
01
04
03
02
+ 12V
DIG IN 2
N4PL4N4SK4
05
06
023
292
003
DIG IN 2
+12V
OUT
0V
0V RETURN
+12V
0V RETURN
023
(L)
PLENUM
UP
LH
PLENUM
DOWN
LH
PLENUM
UP
RH
PLENUM
DOWN
RH
CLEANER
DROPPED
023
298
003
+12V
+12V
+12V
+12V
+12V
OUT
OUT
OUT
OUT
OUT
0V
0V
0V
0V
0V
023
(L)
+12V
OUT
0V
PAPER LOW
/ PAPER
USAGE
N/C (L)
054
303
054
304
N4PL03
294
295
023
003
003
023
06
08
07
03
04
05
FABRIC FEED
MOTOR
8SOL19
L/H CLEAN
HOME CLAMP
SOLENOID
8SE18
THROUGH BEAM
FORK OPTO
8SOL20
R/H CLEAN
HOME CLAMP
SOLENOID
8M14
SOLVENT
PUMP
8SOL22
R/H CLEANER
LATCH
8SOL21
L/H CLEANER
LATCH
8SE110
SS REED SWITCH
8SE108
SS REED SWITCH
8SE19
THROUGH BEAM
FORK OPTO
8SE10
THROUGH BEAM
FORK OPTO
+VE
-VE
OSCILLATOR
MOTOR
19
20
8M6
306
054
306
054
01
02
306
054
DIG OUT 4
0V RETURN
N4PL11N4SK11
BN
GN
WH
BN
TITLE
DRAWING NUMBER
DWG_CIRCUIT DIAGRAM_
USC_TYPHOON
1
2
-03219491
01 01 01 L E 3
NODE POWER
CAN IN
CAN OUT
88185207-01
88193444-01
03223235-01
03216976-01
03224798-01
OPTION
OPTION
03224797-01
88193460-01
88192165-01
03219441-01
88191276-01
°C
NDC
DATE INITIALECR
LATEST ISSUE
N CAMP
18/04/2019
18/04/2019
-
DRAWN
DATE
THIS DRAWING AND THE
COPYRIGHT IN IT, IS THE
PROPERTY OF ASM PACIFIC
TECHNOLOGY Ltd.
IT MAY NOT BE COPIED,
REPRODUCED, PUBLISHED OR
DISCLOSED IN WHOLE
OR IN PART WITHOUT OUR
WRITTEN CONSENT.
COPYRIGHT © BY
ASM PACIFIC TECHNOLOGY Ltd.
FIRST RELEASE INFORMATION

54321
A
B
C
C
B
A
12345
67
8
910
11 12
13
6
7
8
9
10 11
12
13
D
E
F
G
H
I
D
E
F
G
H
I
305
054
09
07
20
20
88185209-01
01
02
N4PL6
054
305
VACUUM
FILTRATION UNIT
PT No. 88163549-01 (VF25 115V) CCT DIAGRAM 88163562-01
PT No. 88163550-01 (VF25 230V) CCT DIAGRAM 88163562-01
PT No. 88173344-01 (VF35 115/230V) CCT DIAGRAM 88173641-01
DIG OUT 14
DIG OUT 13
0V
0V
DIG OUT 3
0V RETURN
262
262
032
032
16SOL08
PLENUM LIFT
16SOL06
FABRIC ROLL BRAKE
16SK08
16SK06
01
01
02
02
032
032
262
261
01
02
M35SK01 M35PL01
N4SK6
PART N2PL4PART N2SK4
PART SCREEN CLEAN I/O NODE
PT No. 88222813-01
CCT DIAGRAM 88222811-01
PART MAIN MACHINE I/O NODE
PT No. 88222794-01
CCT DIAGRAM 88222793-01
88573266-01
021
001
130
143
PART
9SK63/9PL63
01
02
10
12
129
130
001
021
PART
M36PL09
PART
M36SK09
88185134-01 (88220102-01 - NeoHoz)
AN IN0 +
AN IN0 -
0V USR
+12V
020
14
-12V
020
01
04
03
06
07
OPTIONAL AMPLIFIER
SOLVENT LEVEL AMP (GAIN 400)
PT No. 155896 CCT 155899
LEVEL +
0V USR
AGND
+12V
-12V
01
02
03
04
05
06
07
08
09
-V
0V
+V
-IN
+IN
9SE26
9SK/PL64
88183755-01
642
643
644
645
642
643
644
645
BK
GN
WH
RD
NC
NC
NC
NC
NC
SOLVENT TANK WEIGH
SINGLE POINT LOAD CELL
PART POWER SUPPLY
PT No. 88185309-01
PT No. 88210900-01 (E SERIES)
CCT DIAGRAM 88185233-01
L
N
E
N
E
000
357
L
356
M37PL35M37SK35
357
000
N
E
356
L
M35SK02 M35PL02
PART CONTROL ENCLOSURE
PT No. 88185271-01
CCT DIAGRAM 88185013-01
03
PART
9SK69
PART
9PL69
06
07
SERVICE PANEL
01
04
129
130
001
021
020
129
130
001
021
020
VAC
PUMP
SUPPLY
88183668-01
034
014
044
054
023
003
N4PL1N4SK1
PART N4PL2PART N4SK2
01
02
03
04
05
06
0V RETURN
+24V US
+24V SW
0V RETURN
+12V
0 RETURN
88185111-01
07
02
03
CAN_L
CAN_H
CAN GND
(88220129-01 - NeoHoz)
88185568-01
(88220112-01 - NeoHoz)
88185165-01
400
401
402
07
02
03
CAN_L
CAN_H
CAN GND
400
401
402
PART N4PL3PART N4SK3
01
02
03
04
05
06
032
012
062
072
023
032
0V RETURN
+24V US
+24V SW
0V RETURN
+12V
0 RETURN
N2PL1N2SK1
88185109-01
07
02
03
CAN_L
CAN_H
CAN GND
PART N2PL2PART N2SK2
88185163-01
PART N2PL3PART N2SK3
(88220129-01 - NeoHoz)
88185568-01
400
401
402
07
02
03
CAN_L
CAN_H
CAN GND
400
401
402
88185136-01 (88220134-01 - NeoHoz)
305
054
8SOL29
VENTURI VACUUM
FILTRATION OPTION
8SK60
01
02
01
02
N4PL6
054
305
01
02
03
003
296
297
003
296
297
M35SK03 M35PL03
04
05
06
296
003
297
003
N4PL10
+12V
0V RETURN
DIG IN 7
N4SK10
01
02
03
+12V
0V RETURN
DIG IN 6
88181670-01
88181672-01
P P
LOW PRESSURE
SWITCH
HIGH PRESSURE
SWITCH
SOLVENT 'TIME TO GO' OPTION
VENTURI VACUUM FILTRATION OPTION
USC VACUUM SENSING OPTION
E BY DEK VARIATION
021
001
130
143
PART
9SK130/9PL130
03
PART
9PL69
06
01
04
129
130
001
021
88222930-01
03
04
02
01
129
001
021
SOLVENT
LEVEL
OUTPUT
0V
+V
88225192-01
9SE69
SOLVENT
FLOAT SENSOR
TITLE
DRAWING NUMBER
DWG_CIRCUIT DIAGRAM_
USC_TYPHOON
2
2
-
03219491
01 01 01 L E 3
NODE POWER
CAN IN
CAN OUT
NODE POWER
CAN IN
CAN OUT
NDC
DATE INITIALECR
LATEST ISSUE
N CAMP
18/04/2019
18/04/2019
-
DRAWN
DATE
THIS DRAWING AND THE
COPYRIGHT IN IT, IS THE
PROPERTY OF ASM PACIFIC
TECHNOLOGY Ltd.
IT MAY NOT BE COPIED,
REPRODUCED, PUBLISHED OR
DISCLOSED IN WHOLE
OR IN PART WITHOUT OUR
WRITTEN CONSENT.
COPYRIGHT © BY
ASM PACIFIC TECHNOLOGY Ltd.
FIRST RELEASE INFORMATION