00197963-01_AI_Power_Supply_Conversion_SIPLACE_E_en - 第15页
Conversion Preparatory Steps Assembly Instructions SIPLACE E 15 3 3 C o n v e r s io n Conversion This section describes how to convert the power supply units on SIPLACE E placeme nt machine s in or - der to adapt them t…
Brief Description
Tools and Equipment
14 Assembly Instructions SIPLACE E

Conversion
Preparatory Steps
Assembly Instructions SIPLACE E 15
3
3 Conversion
Conversion
This section describes how to convert the power supply units on SIPLACE E placement machines in or
-
der to adapt them to the supply networks in individual countries.
3.1
3.1 Preparatory Steps
Preparatory Steps
► Observe the safety instruction in "1.1 Safety Instructions" [ ➙ 5].
► Always follow the accident prevention regulations applicable in your country, e. g., EN 60204.
DANGER
RISK OF DEATH
The power supply must only be converted by SIPLACE engineers or suitably qualified person
-
nel, e. g., specialist electricians.
A specialist electrician is anyone who has sufficient technical training, knowledge and experi
-
ence of the relevant standards to be able to assess and recognize the dangers inherent in the
work assigned to them (explanatory notes to DIN VDE 0105 part 1 (07.83), DKE authors' com
-
mittee 224).
DANGER
RISK OF DEATH
► End all placement operations on the machine.
► If an uninterruptible power supply (UPS) is installed on the machine, switch the machine off
at the main switch.
► If the machine does not have an interruptible power supply (UPS), shut down the Windows
NT operating system correctly, before switching off the machine at the main switch. Other
-
wise, you may experience problems or lose data when the machine is restarted.
► Disconnect the machine from the main power supply.
► Secure the main power cable to prevent reconnection to the main power supply.
► Secure the system to prevent reclosing and put up a sign to indicate that servicing work is
being carried out ("1.2 Preparatory Work..." [ ➙ 8]).
► When the conversion work is complete, carry out a safety check according to DIN EN
("3.5.1 Safety Check According to DIN EN 60204" [ ➙ 32]).

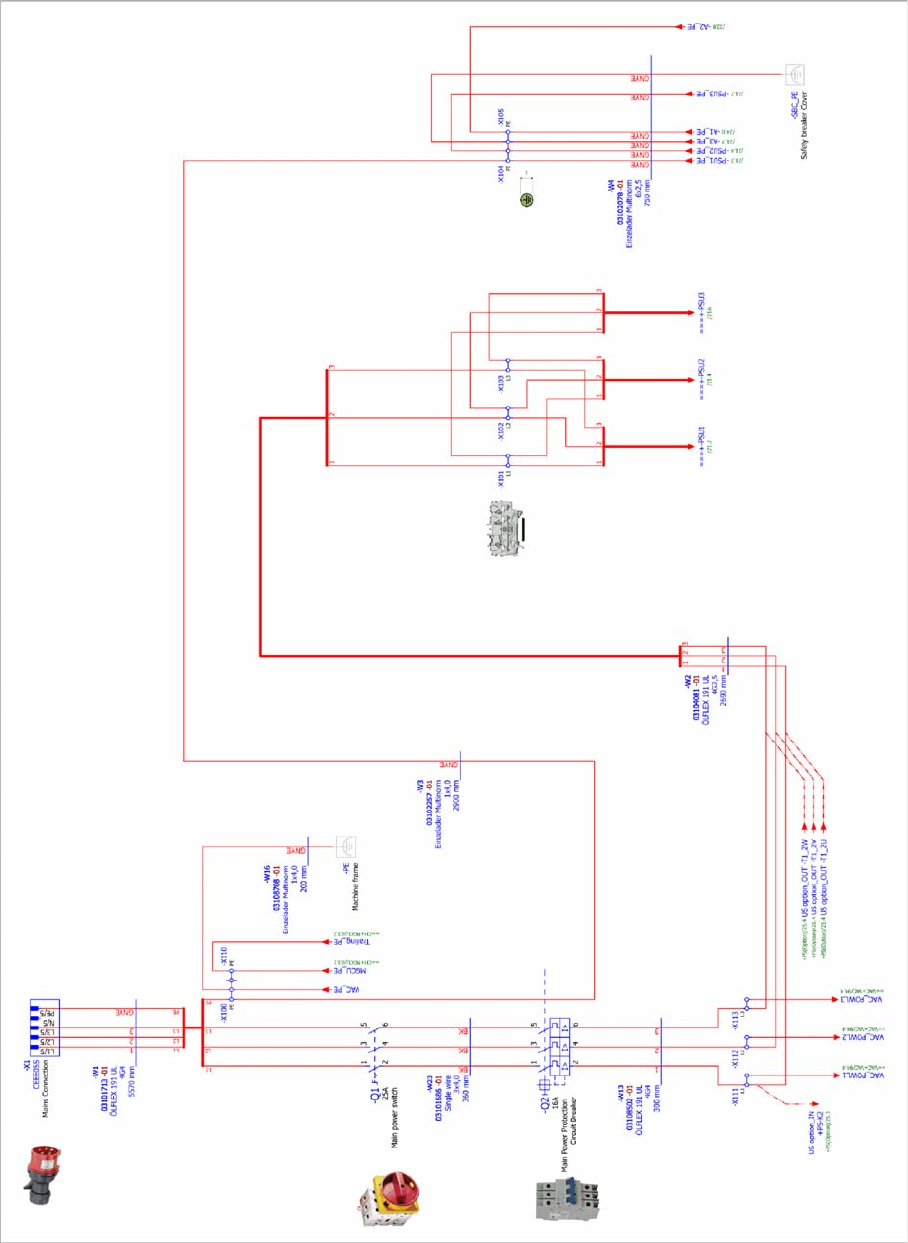
Conversion
Circuit Diagrams
16 Assembly Instructions SIPLACE E
3.2
3.2 Circuit Diagrams
Circuit Diagrams
Standard power distribution configuration