S27HM Circuit Diagrams - 第17页
1 - 4 001 18550 -010101 LD3 Z- diagra m, mac hine wi ring 1 (sh. 4 of 4) SLIO2 X13kc 00363416-xx 00363418-xx X21kc 00303614-xx 00363417-xx X4kc X5kc X5kc 00353088-xx X11kc X11kc X12kc Xxsd Xxsd 00303636-xx X17kb X17ka X1…

1 - 3
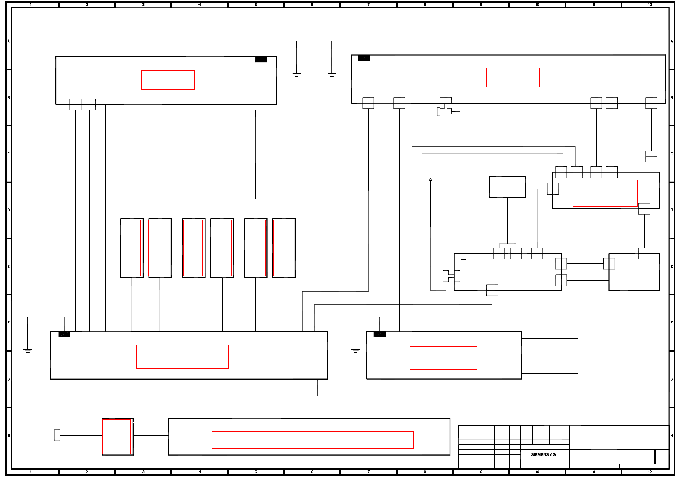
00118550-010101LD3 Z-diagram, power supply (sh. 3 of 4)
approx. up to serial no. 259approx. up to serial no. 259
00336812-xx 00356395-xx
approx. from serial no. 260
00375503-xx 00375539-xx
approx. from serial no. 260
00324358-xx
00306880-xx
00365733-xx
00357163-xx
00322063-xx
X33
X104
00322105-xx
00322106-xx
X3sa
00356540-xx
00321113-xx
00344263-xx (W2)
00321496-xx
00321582-xx
X17
00344262-xx
X4
00300164-xx
00353088-xx
00300272-xx
X4X2
X3
00357163-xx
00313400-xx
00344212-xx
X4sa
X4sa
X33
00342916-xx
X110
X110
R2
L&A EA
01
Doc. status
Tu.
DateModifiedStat. (Orig.)Name
29.08.00
29.08.00
Product status
Function status
01
01
Stand.
Check.
Author
Tu.
Tu.
Date
(Repl. f.) (Replaced by)
Siplace S-27 HM
00118550-010101LD3
Power supply, Z-diagram
Tuth
Name
4
Sh.
Sheet
3
29.08.00
29.08.00
filter
and main power
socket
Service
S-27 HM power supply
Voltage (+8V-12V)
Mounting plate
Ground
Ground
Machine
frame
Terminal panel, I/O distributor
gnye / 2.5mm²
PC voltage
User interface
To
Downstream station
Hood switch
Hood switch
Upstream station
To
To
Terminal panel
Voltages
gnye / 2.5mm²
Ground
Mounting plate
Ground
frame
Machine
gnye / 6mm²gnye / 6mm²
Ground
Ground
righthand side
To term. panelTo term. panel
righthand side
Servo unit
Control unit
Video multiplexer
Control
Voltage
Voltage
Signals
* Supplied with monitor
Monitor and
touchscreen
Touch-
screen
Trackball
Keyboard and
Serial 2
Power card
Keyboard Mouse
Main power supply
Serial 1
VGA
Infeed
Voltage (30-150V)
Power
Ground
Power supply
Signal K1-K3
(not to be connected)
Keyboard cable
M44 VGA cable
Vision VGA cable
Ground, power supply
Voltage (10V;12V;30V)
Voltage (150V;70V)
Voltage (5V-30V)
Voltage supply, power supply unit
Voltage (5V-30V)
Tape cutter, on the left
Tape cutter, on the right
CO interface, on the left
CO interface, on the right
WPC interface, on the left
WPC interface, on the right
Power
Power
Power
Power
Power
Power
PC VGA cable
Close to keyboard
LAN to downstream machine
LAN (from M54)
approx. up to serial no. 224
00356643-xx 00375221-xx
approx. from serial no. 225
3x400V / 50Hz
VGA
00321579-xx
00300371-xx
PC
X44
X44
X17
00301486-xx
00321580-xx
00321858-xx
X16
X16
*
*
X5az
00313400-xx
00344214-xx
00321623-xx
00328348-xx
X43
00300163-xx
00322067-xx
00322068-xx
X3
00324359-xx
X100
X6az
X6az
X43X101
X5az
X2az
00344213-xx
00354475-xx
R1
X10
00356539-xx
00301588-xx
R
00341194-xx
X2
X5sc
X5sc
00300182-xx
X3az
X102X104
X2az
00364173-xx
00322333-xx
X1
00329585-xx
00341194-xx
X101X106X105X103
00322064-xx
00322110-xx
00322109-xx
X106X105X103
X102
X1az
X1az
X3az
X3sa
00344263-xx (W1)
00301485-xx
X4az
00322089-xx
00321581-xx
00337342-xx00337342-xx
X11
X100
00301486-xx
X4az
See page 1-31
See page 1-26
See page 3-6
See page 3-16
See page 2-36
See page 2-37
See page 2-35
See page 2-34
See page 2-40
See page 2-39
See page 3-2
See page 3-1
See page 5-6
See page 3-18
See page 3-14 See page 3-20 See page 3-22

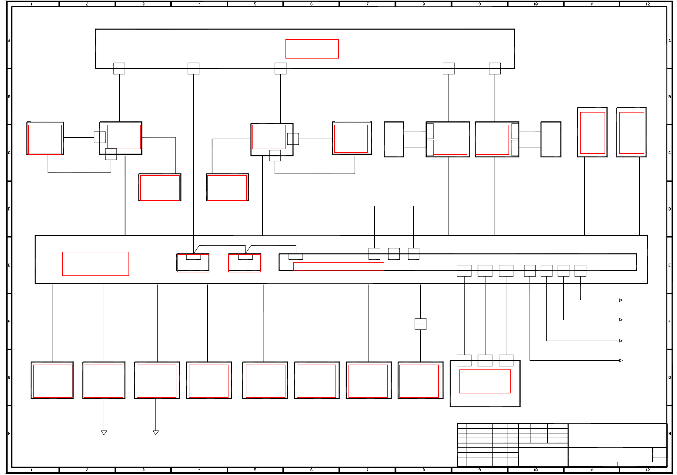
1 - 4
00118550-010101LD3 Z-diagram, machine wiring 1 (sh. 4 of 4)
SLIO2
X13kc
00363416-xx
00363418-xx
X21kc
00303614-xx
00363417-xx
X4kc
X5kc
X5kc
00353088-xx
X11kc
X11kc
X12kc
Xxsd
Xxsd
00303636-xx
X17kbX17ka
X1kc
X36b
00306380-xx
SLIO1
00318689-xx
00322112-xx
X51aa
X51aa
X52aa
X52aa
X53aa
X53aa
X12kc
X13kc
00305815-xx
00305818-xx
00322356-xx
X2kc
00322356-xx
00348262-xx
X1kc
X4kc
00321574-xx
00321428-xx V24
00364173-xx
X36b
00321575-xx
00363926-xx
X37a
X37a
00306380-xx
00321436-xx
00300379-xx
00321433-xx
00322064-xx
00322070-xx
X2sd
00303636-xx
X36a
X36a
00357163-xx
00321573-xx
00322072-xx
X34a
00322063-xx
X37b
X37b
00321529-xx
00321432-xx
00300912-xx
00321528-xx
00322069-xx
00357163-xx
00321417-xx
00303617-xx
00344982-xx
00321105-xx
00322108-xx
X5sd X2sd
X24kc
X25kc
00344982-xx
00321434-xx
00300379-xx
X5sd X4sd
X3sd
X3sd
00305818-xx
00305817-xx
X56b
00321421-xx
00322071-xx
X2kc
X57b X56b
00303636-xx
00321421-xx
00303636-xx
X25kc
00322104-xx
00321416-xx
00321429-xx V24
00322107-xx00322111-xx
X4sd
X23kc
X23kc
X24kc
X34a
00321509-xx
X57b
L&A EA
SIEMENS AG
01
Doc. status Tu.
DateModifiedStat. (Orig.)Name
29.08.00
29.08.00
Product status
Function status
01
01
Stand.
Check.
Author
Tu.
Tu.
Date
(Repl. f.) (Replaced by)
Siplace S-27 HM
00118550-010101LD3
Z diagram, machine wiring 1
Tuth
Name
4
Sh.
Sheet
4
29.08.00
29.08.00
downstream
To
track 2 (on the left)
machine
downstream
To
track 1 (on the right)
upstream
To
track 2 (on the left)
machine
machine
upstream
To
track 1 (on the right)
machine
Communications signals
Communications signals
Communications signals
Communications signals
Hood switch
"Output conveyor"
station
Option
Hood switch
To upstream
station
Option
Hood switch
To upstream
"Input conveyor"
Hood switch
To upstream
station
To downstream
station
Main fault
indicator
righth. side
(Hood switch
Protection
lefth. side)
Protection
(Hood switch
Pneumatic system
Conveyor
Terminal panel, I/O distributor
Barcode reader
TSP210 conveyor control 00358086-xx
Control signals
Tape cutterTape cutter
Control signals
Interface
lefth. side
Component table
lefth. side
Power
Signal
righth. side
Interface
Power
Signal
righth. side
Component table
WPC
Control unit
WPC
righth. side
InterfaceInterface
lefth. side
WPC
Power
Signal
Power
Signal
WPC
Compressed air sensor
Lamp
Operator panel 2
"Output conveyor"
Operator panel 1
"Input conveyor"
Control signals
Emerg.-stop loop
Control signals
Emerg.-stop loop
Control signals
Control signalsEmerg.-stop loop
Emerg.-stop loop
CAN bus
Boot/Debug
See page 5-39
See page 4-4
See page 2-35
See page 2-37
See page 1-31
See page 2-36
See page 2-34
See page 2-40 See page 2-39
See page 2-34See page 2-35
See page 3-6
See page 4-4
See page 5-35
See page 3-6 See page 3-6
See page 3-6See page 3-6
See page 3-6 See page 3-6
See page 3-6 See page 3-6 See page 3-6 See page 3-6

1 - 5
00118501-010401LD3 Wiring, PCB single conveyor, approx. from serial no. 382 (sh. 1 of 5)
Raabe
Raabe
Raabe
01
04
01
00118501-010401LD3
s
Aktiengesellschaft
1
X11kc X12kc X13kc
TSP-201 conveyor control
00358068-xx
X22kc
X22kc
X1kc X2kc
Machine interface
Upstream station
Downstream station
CAN bus
X23kc X24kc
Connecting options
Status Modified Date Name Stand. Orig. Repl. f. Repl. by
Document status
Product status
Function status Date
Author
Check.
Sheet
Sh.
Weitergabe sowie Vervielfältigung dieser Unterlage,Ver-
wertung und Mitteilung ihres Inhalts nicht gestattet, soweit
nicht ausdrücklich zugestanden. Zuwiderhandlungen ver-
pflichten zu Schadenersatz. Alle Rechte vorbehalten, ins
besondere für den Fall der Patenterteilung oder GM-Eintragung
Proprietary data, company confidential. All rights reserved.
Confie a titre de secret d´entreprise. Tous droits reserves.
Comunicado como segredo empresarial. Reservados todos os direilos.
Confiado como secrete industrial. Nos reservamos todos los derechos.
Raabe
22.01.02
Wiring, PCB single conveyor
5
22.01.02
02.06.04
22.01.02
Barcode scanner
X25kc
Boot/Debug
Track 1 (Siemens)
X4kc X5kc
00359424-xx
00359426-xx
X54kt
X55kt
X54kt X55kt
X51kt X52kt X53kt
X51kt X52kt X53kt
(kv)
Conversion board, side panel A
X1kv
X16kv
X16kv
X1kv
X15kv
X15kv
00359424-xx
(kw)
Conversion board, side panel B
X1kw
X16kw
X1kw
X15kw
X15kw
X16kw
Conversion board, assembly tray
(kt)
X6lv
X1lv
X5lv
Conversion board, lifting table
(lv)
00362766-xx
X6lv
X5lvX1lv
X1kt
X1kt X2kt
X12kt X48kt
X12kt
X48kt
X54kt X55kt
Sensors/actors on side panel A
Sensors/actors on side panel B
Sensors/actors, lifting table
(kc)
Sensors / actors in assembly tray
RS 232
X11kc X12kc X13kc
X1kc X2kc X23kc X24kc X25kc
Start signal
X21kc
1
2
4
3
34V
24V
5
GND
00363416-xx
00363417-xx
00363418-xx
00363640-xx
00363661-xx
00363436-xx
Power supply system
00360124-xx
SIPLACE S-27 HM
approx. from serial no. 382
See page 5-39
See page 5-35
See page 5-40See page 5-38See page 5-38