S27HM Circuit Diagrams - 第198页
SIPLACE Placemen t Syst em SIPLA CE S-27 HM Detailed Circuit Diagrams Folder 05/2005 US Editio n Order n o. 00193 546-0 2

7 - 8
00118570-010101LD3 Ceramic substrate centering, overview, dual conveyor
Status Modified Date Name Standard Orig. Repl.f. Repl. by
Sheet
Sh.
W
e
i
t
e
r
g
a
b
e
s
o
w
i
e
V
e
r
v
i
e
l
f
ä
l
t
i
g
u
n
g
d
i
e
s
e
r
U
n
t
e
r
l
a
g
e
,
V
e
r
-
w
e
r
t
u
n
g
u
n
d
M
i
t
t
e
i
l
u
n
g
i
h
r
e
s
I
n
h
a
l
t
s
n
i
c
h
t
g
e
s
t
a
t
t
e
t
,
s
o
w
e
i
t
n
i
c
h
t
a
u
s
d
r
ü
c
k
l
i
c
h
z
u
g
e
s
t
a
n
d
e
n
.
Z
u
w
i
d
e
r
h
a
n
d
l
u
n
g
e
n
v
e
r
-
p
f
l
i
c
h
t
e
n
z
u
S
c
h
a
d
e
n
e
r
s
a
t
z
.
A
l
l
e
R
e
c
h
t
e
v
o
r
b
e
h
a
l
t
e
n
,
i
n
s
b
e
s
o
n
d
e
r
e
f
ü
r
d
e
n
F
a
l
l
d
e
r
P
a
t
e
n
t
e
r
t
e
i
l
u
n
g
o
d
e
r
G
M
-
E
i
n
t
r
a
g
u
n
g
P
r
o
p
r
i
e
t
a
r
y
d
a
t
e
,
c
o
m
p
a
n
y
c
o
n
f
i
d
e
n
t
i
a
l
.
A
l
l
r
i
g
h
t
s
r
e
s
e
r
v
d
.
C
o
n
f
i
e
a
t
i
t
r
e
d
e
s
e
c
r
e
t
d
´
e
n
t
r
e
p
r
i
s
e
.
T
o
u
s
d
r
o
i
t
s
r
e
s
e
r
v
e
s
.
C
o
m
u
n
i
c
a
d
o
c
o
m
o
s
e
g
r
e
d
o
e
m
p
r
e
s
a
r
i
a
l
.
R
e
s
e
r
v
a
d
o
s
t
o
d
o
s
o
s
d
i
r
e
i
l
o
s
.
C
o
n
f
i
a
d
o
c
o
m
o
s
e
c
r
e
t
e
i
n
d
u
s
t
r
i
a
l
.
N
o
s
r
e
s
e
r
v
a
m
o
s
t
o
d
o
s
l
o
s
d
e
r
e
c
h
o
s
.
Siplace
A
B
C
D
E
F
1 2 3 4 5 6 7 8
1
2 3 4 5 6 7 8
A
B
C
D
E
F
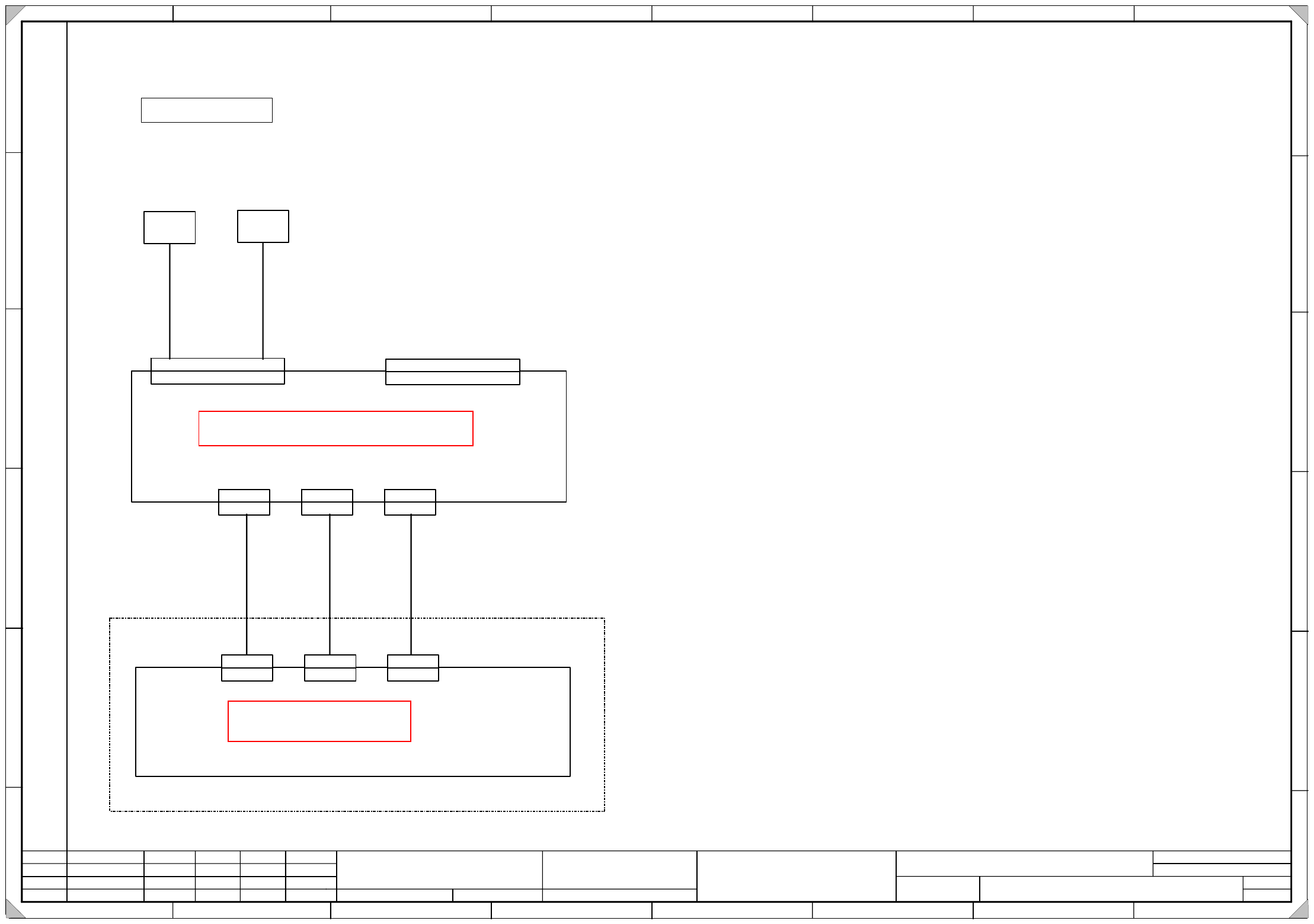
Ceramic substrate centering, overview
Dual conveyor
00118570-010101LD3
1.
1.
Schn
Schn
Schneider
Schn
1.
22.04.02
Document status
Product status
Function status Date
Author
Check.
L&A EA
22.04.02
22.04.02
22.04.02
s
X34kt
X34kt
Proximity switch
Ceramic substrate
centering 1
B 1
Z 1
Valve
Ceramic substrate
centering 1
0
0
3
6
9
7
2
3
-
W
1
PCB conveyor control assembly, S25HM2, mat.-no.: 00 360305
Conversion board, assembly trough (kt)
00 359426
X12
X12
X11
X11
X52
X52
X51
X51
Conveyor control (kc)
00 358068
0
0
3
6
9
7
2
3
-
W
2
X35kt
X35kt
0
0
3
6
3
4
1
7
0
0
3
6
3
4
1
6
1
1
Overview: Connecting ceramic substrate centering
X13
X13
X53
X53
0
0
3
6
3
4
1
8
Conveyor track 1
Proximity switch
Ceramic substrate
centering 2
B 2
Z 2
Valve
Ceramic substrate
centering 2
0
0
3
6
9
7
2
3
-
W
1
0
0
3
6
9
7
2
3
-
W
2
Conveyor track 2
See page 5-39
See page 5-35

7 - 9
00118571-010101LD3 Ceramic substrate centering, overview, single conveyor
Status Modified Date Name Standard Orig. Repl.f. Repl. by
Sheet
Sh.
W
e
i
t
e
r
g
a
b
e
s
o
w
i
e
V
e
r
v
i
e
l
f
ä
l
t
i
g
u
n
g
d
i
e
s
e
r
U
n
t
e
r
l
a
g
e
,
V
e
r
-
w
e
r
t
u
n
g
u
n
d
M
i
t
t
e
i
l
u
n
g
i
h
r
e
s
I
n
h
a
l
t
s
n
i
c
h
t
g
e
s
t
a
t
t
e
t
,
s
o
w
e
i
t
n
i
c
h
t
a
u
s
d
r
ü
c
k
l
i
c
h
z
u
g
e
s
t
a
n
d
e
n
.
Z
u
w
i
d
e
r
h
a
n
d
l
u
n
g
e
n
v
e
r
-
p
f
l
i
c
h
t
e
n
z
u
S
c
h
a
d
e
n
e
r
s
a
t
z
.
A
l
l
e
R
e
c
h
t
e
v
o
r
b
e
h
a
l
t
e
n
,
i
n
s
b
e
s
o
n
d
e
r
e
f
ü
r
d
e
n
F
a
l
l
d
e
r
P
a
t
e
n
t
e
r
t
e
i
l
u
n
g
o
d
e
r
G
M
-
E
i
n
t
r
a
g
u
n
g
P
r
o
p
r
i
e
t
a
r
y
d
a
t
e
,
c
o
m
p
a
n
y
c
o
n
f
i
d
e
n
t
i
a
l
.
A
l
l
r
i
g
h
t
s
r
e
s
e
r
v
d
.
C
o
n
f
i
e
a
t
i
t
r
e
d
e
s
e
c
r
e
t
d
´
e
n
t
r
e
p
r
i
s
e
.
T
o
u
s
d
r
o
i
t
s
r
e
s
e
r
v
e
s
.
C
o
m
u
n
i
c
a
d
o
c
o
m
o
s
e
g
r
e
d
o
e
m
p
r
e
s
a
r
i
a
l
.
R
e
s
e
r
v
a
d
o
s
t
o
d
o
s
o
s
d
i
r
e
i
l
o
s
.
C
o
n
f
i
a
d
o
c
o
m
o
s
e
c
r
e
t
e
i
n
d
u
s
t
r
i
a
l
.
N
o
s
r
e
s
e
r
v
a
m
o
s
t
o
d
o
s
l
o
s
d
e
r
e
c
h
o
s
.
Siplace
A
B
C
D
E
F
1 2 3 4 5 6 7 8
1
2 3 4 5 6 7 8
A
B
C
D
E
F
Ceramic substrate centering, overview
Single conveyor
00118571-010101LD3
1.
1.
Schn
Schn
Schneider
Schn
1.
22.04.02
Document status
Product status
Function status Date
Author
Check.
L&A EA
22.04.02
22.04.02
22.04.02
s
X34kt
X34kt
Proximity switch
Ceramic substrate
centering 1
B 1
Z 1
Valve
Ceramic substrate
centering 1
0
0
3
6
9
7
2
3
-
W
1
PCB conveyor control assembly, S25HM2, mat.-no.: 00 360305
Conversion board, assembly trough (kt)
00 359426
X12
X12
X11
X11
X52
X52
X51
X51
Conveyor control (kc)
00 358068
0
0
3
6
9
7
2
3
-
W
2
X35kt
X35kt
0
0
3
6
3
4
1
7
0
0
3
6
3
4
1
6
1
1
Overview: Connecting ceramic substrate centering
X13
X13
X53
X53
0
0
3
6
3
4
1
8
Conveyor track 1
See page 5-39
See page 5-35

SIPLACE
Placement System
SIPLACE S-27 HM
Detailed Circuit
Diagrams Folder
05/2005 US Edition
Order no. 00193546-02