S27HM Circuit Diagrams - 第22页
1 - 9 001 18501-0 10401 LD3 Wiri ng, PCB single conveyor, approx. f rom se rial no. 382 (sh . 5 of 5) besondere für den Fall der Pate nterteilung oder GM-Eint ragung pflichten zu Schadener satz. Alle Rechte vorbehalten, …

1 - 8
00118501-010401LD3 Wiring, PCB single conveyor, approx. from serial no. 382 (sh. 4 of 5)
besondere für den Fall der Patenterteilung oder GM-Eintragung
pflichten zu Schadenersatz. Alle Rechte vorbehalten, ins
nicht ausdrücklich zugestanden. Zuwiderhandlungen ver-
wertung und Mitteilung ihres Inhalts nicht gestattet, soweit
Weitergabe sowie Vervielfältigung dieser Unterlage,Ver-
Confiado como secrete industrial. Nos reservamos todos los derechos.
Comunicado como segredo empresarial. Reservados todos os direilos.
Confie a titre de secret d´entreprise. Tous droits reserves.
Proprietary data, company confidential. All rights reserved.
Aktiengesellschaft
s
Check.
Author
Date
Stand.Status
01
04
01
Modified Date Name
Function status
Product status
Document status
22.01.02
22.01.02
02.06.04
Raabe
Raabe
Raabe
Orig.
22.01.02
Raabe
Repl. f. Repl. by
00118501-010401LD3
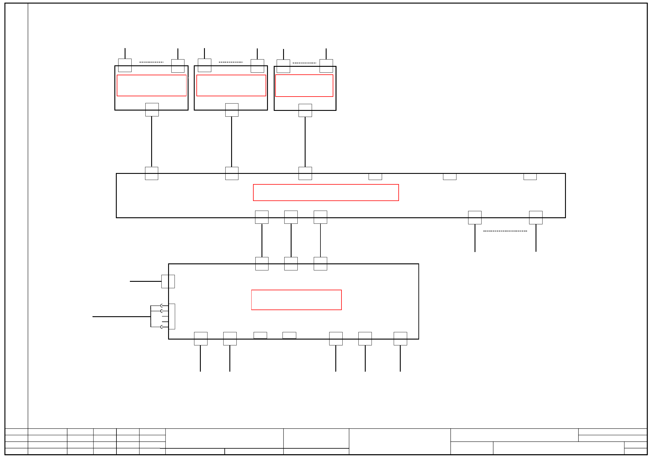
Wiring, PCB single conveyor SIPLACE S-27 HM
Sheet
5
Sh.
4
approx. from serial no. 382
X6.1
w2 w1
X9
Light barrier, PCB detection, transmitter
Output belt 00371363-xx (00370049-xx)
3
6
GND
P24
X9.1
w2 w1
2
IN
Single conveyor with stationary conveyor side on the left
X1
2
6
MOT-
MOT+
2
6
MOT-
MOT+
2
6
MOT-
MOT+
00362257-xx
Cable: belt motor, input belt
00362259-xx
Cable: belt motor, placement area
00362260-xx
Cable: belt motor, output belt
00363640-xx
Conversion board, side panel A
X11 X13
Laser, placement area receiver
Limit switch, width adjustment
00362344-xx
Conversion board, assembly tray
00359426-xx
00359424-xx
(kt)
(kv)
X2kv X3kv X4kv
X6kv
X7kv X8kvX5kv X9kv X10kv X11kv X12kv X14kv X15kvX13kv
X1kv
2
3
6
P24
GND
IN
X16kv
X54kt
X54kt
X3
2
6
MOT-
MOT+
00362260-xx
Cable: belt motor, output belt
X2 X3
Belt motor, input belt
Belt motor, placement area
Belt motor, output belt
1
2
34
X16kv
1
2
34
2
3
P24
IN
Conversion board, side panel B
Laser, placement area transmitter
00359424-xx
(kw)
X2kw X3kw X4kw X5kw
X1kw
X14X13
Limit switch, width adjustment
X6kw
X7kw X8kw X9kw
X10kw X11kw X12kw X14kw X15kwX13kw
2
6
GND
OUT
X16kw
X55kt
X55kt
1
2
34
X16kw
1
2
34
2
3
P24
IN
00355487-xx
00355488-xx
00362344-xx
00363661-xx
X6 X7 X8
3
6
P24
GND
2
3
6
P24
GND
IN
2
3
6
P24
GND
IN
X6.1
w2 w1
Light barrier, PCB detection, receiver
Input belt 00371364-xx (00370050-xx)
Light barrier, PCB detection, receiver
Placement area 00370761-xx
Light barrier, PCB detection, receiver
Output belt 00371365-xx (00370062-xx)
X8.1
w2 w1
X6 X7
Light barrier, PCB detection, transmitter
Input belt 00371362-xx (00370046-xx)
Light barrier, PCB detection, transmitter 1
Placement area 00370731-xx
X7.1
w1
3
6
GND
P24
3
6
GND
P24
See page 5-39
See page 5-38 See page 5-38

1 - 9
00118501-010401LD3 Wiring, PCB single conveyor, approx. from serial no. 382 (sh. 5 of 5)
besondere für den Fall der Patenterteilung oder GM-Eintragung
pflichten zu Schadenersatz. Alle Rechte vorbehalten, ins
nicht ausdrücklich zugestanden. Zuwiderhandlungen ver-
wertung und Mitteilung ihres Inhalts nicht gestattet, soweit
Weitergabe sowie Vervielfältigung dieser Unterlage,Ver-
Confiado como secrete industrial. Nos reservamos todos los derechos.
Comunicado como segredo empresarial. Reservados todos os direilos.
Confie a titre de secret d´entreprise. Tous droits reserves.
Proprietary data, company confidential. All rights reserved.
Aktiengesellschaft
s
Check.
Author
Date
Stand.Status
01
04
01
Modified Date Name
Function status
Product status
Document status
22.01.02
22.01.02
02.06.04
Raabe
Raabe
Raabe
Orig.
22.01.02
Raabe
Repl. f. Repl. by
00118501-010401LD3
Wiring, PCB single conveyor SIPLACE S-27 HM
Sheet
5
Sh.
5
X1 X2
(lv)
2
3
6
P24
GND
IN
2
3
6
P24
GND
IN
X3 X4 X5
2
6
GND
OUT
2
6
GND
OUT
2
3
6
P24
GND
IN
X6lv
X1kt
approx. from serial no. 382
Conversion board, lifting table
X6
00362766-xx
Incremental encoder, track A, lifting table
Incremental encoder, track B, lifting table
00363079-xx
Cable: incremental encoder, track B
Limit switch, lifting table
Cable: incremental encoder, track A
Cable: valve Lifting table down
Cable: valve Lifting table up
00363080-xx
00363076-xx
00363078-xx
00363077-xx
(upper fork light barrier)
(lower fork light barrier)
Cylinder switch, lifting table
Lifting table, valve up (connection "14")
Lifting table, valve down (connection "12")
1
2
10
1
2
10
X1kt
00359426-xx
Conversion board, assembly tray
(kt)
See page 5-39
See page 5-40

1 - 10
00118501-010201LD3 Wiring, PCB single conveyor, approx. up to serial no. 381 (sh. 1 of 5)
Status Modified Datue Name Standard Orig. Repl.f. Repl.by
Document status
Product status
Function status Date
Author
Check.
Sheet
Sh.
W
e
i
t
e
r
g
a
b
e
s
o
w
i
e
V
e
r
v
i
e
l
f
ä
l
t
i
g
u
n
g
d
i
e
s
e
r
U
n
t
e
r
l
a
g
e
,
V
e
r
-
w
e
r
t
u
n
g
u
n
d
M
i
t
t
e
i
l
u
n
g
i
h
r
e
s
I
n
h
a
l
t
s
n
i
c
h
t
g
e
s
t
a
t
t
e
t
,
s
o
w
e
i
t
n
i
c
h
t
a
u
s
d
r
ü
c
k
l
i
c
h
z
u
g
e
s
t
a
n
d
e
n
.
Z
u
w
i
d
e
r
h
a
n
d
l
u
n
g
e
n
v
e
r
-
p
f
l
i
c
h
t
e
n
z
u
S
c
h
a
d
e
n
e
r
s
a
t
z
.
A
l
l
e
R
e
c
h
t
e
v
o
r
b
e
h
a
l
t
e
n
,
i
n
s
b
e
s
o
n
d
e
r
e
f
ü
r
d
e
n
F
a
l
l
d
e
r
P
a
t
e
n
t
e
r
t
e
i
l
u
n
g
o
d
e
r
G
M
-
E
i
n
t
r
a
g
u
n
g
P
r
o
p
r
i
e
t
a
r
y
d
a
t
e
,
c
o
m
p
a
n
y
c
o
n
f
i
d
e
n
t
i
a
l
.
A
l
l
r
i
g
h
t
s
r
e
s
e
r
v
d
.
C
o
n
f
i
e
a
t
i
t
r
e
d
e
s
e
c
r
e
t
d
´
e
n
t
r
e
p
r
i
s
e
.
T
o
u
s
d
r
o
i
t
s
r
e
s
e
r
v
e
s
.
C
o
m
u
n
i
c
a
d
o
c
o
m
o
s
e
g
r
e
d
o
e
m
p
r
e
s
a
r
i
a
l
.
R
e
s
e
r
v
a
d
o
s
t
o
d
o
s
o
s
d
i
r
e
i
l
o
s
.
C
o
n
f
i
a
d
o
c
o
m
o
s
e
c
r
e
t
e
i
n
d
u
s
t
r
i
a
l
.
N
o
s
r
e
s
e
r
v
a
m
o
s
t
o
d
o
s
l
o
s
d
e
r
e
c
h
o
s
.
Raabe
22.01.02
Wiring, PCB single conveyor,
SIEMENS
L&A EA
Siplace S27HM Placement System
5
22.01.02
24.06.02
22.01.02
Raabe
Raabe
Raabe
01
02
01
00118501-010201LD3
approx. up to serial no. 381
1
X11kc X12kc X13kc
TSP-201 conveyor control
00358068-xx
X
2
2
k
c
X
2
2
k
c
X1kc X2kc
machine interface
Upstream
Downstream
CAN bus
X23kc X24kc
Barcode reader
X25kc
Boot/Debug
Track 1 (Siemens)
X4kc X5kc
00359424-xx
00359426-xx
X54kt
X55kt
X54kt X55kt
X51kt X52kt X53kt
X51kt X52kt X53kt
(kv)
Conversion board, side panel A
X1kv
X16kv
X16kv
X1kv
X15kv
X15kv
00359424-xx
(kw)
Conversion board, side panel B
X1kw
X16kw
X1kw
X15kw
X15kw
X16kw
Conversion board, mounting trough
(kt)
X6lv
X1lv
X5lv
Conversion board, lifting table
(lv)
00362766-xx
X6lv
X5lvX1lv
X1kt
X1kt X2kt
X12kt X48kt
X12kt
X48kt
X54kt X55kt
Sensors/actors
on side panel A
Sensors/actors
on side panel B
Sensors/actors f. lifting table
(kc)
Sensors / actors in assembly trough
RS-232
X11kc X12kc X13kc
X1kc X2kc X23kc X24kc X25kc
Start signal
X
2
1
k
c
1
2
4
3
34V
24V
5GND
0
0
3
6
3
4
1
6
-
x
x
0
0
3
6
3
4
1
7
-
x
x
0
0
3
6
3
4
1
8
-
x
x
0
0
3
6
3
6
4
0
-
x
x
0
0
3
6
3
6
6
1
-
x
x
0
0
3
6
3
4
3
6
-
x
x
P
o
w
e
r
s
u
p
p
l
y
00360124-xx
connection f. options
See page 5-39
See page 5-35
See page 5-40See page 5-38See page 5-38