S27HM Circuit Diagrams - 第34页
1 - 21 001 18503-0 10201 LD3 Wiri ng, PCB dual c onveyor, approx. u p to se rial no. 381 (sh . 2 of 5 ) Status Modified Datue Name Standa rd Orig. Repl.f. Repl. by Document s tatus Product status Function status Date Aut…

1 - 20
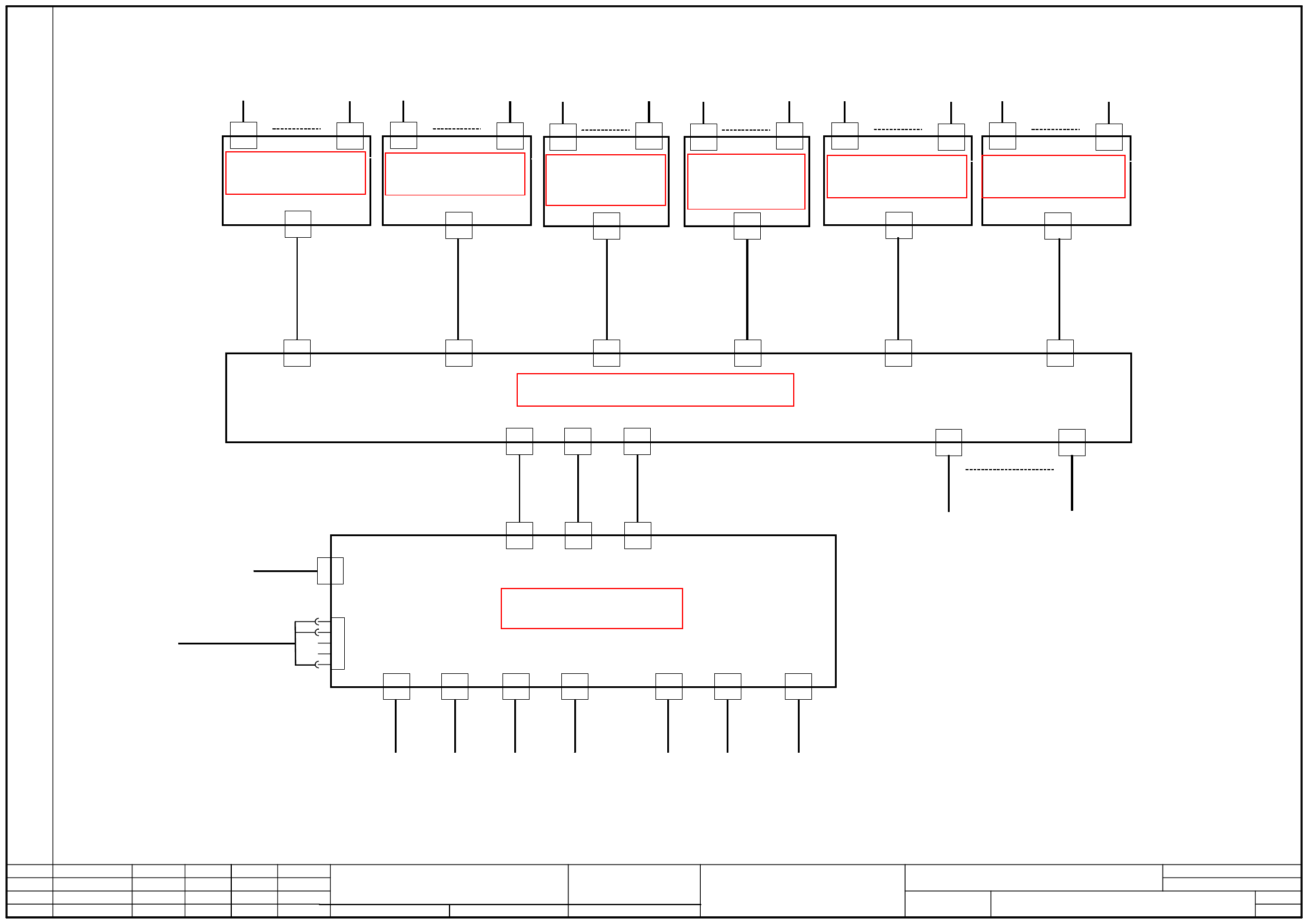
00118503-010201LD3 Wiring, PCB dual conveyor, approx. up to serial no. 381 (sh. 1 of 5)
Status Modified Datue Name Standard Orig. Repl.f. Repl. by
Document status
Product status
Function status Date
Author
Check.
Sheet
Sh.
W
e
i
t
e
r
g
a
b
e
s
o
w
i
e
V
e
r
v
i
e
l
f
ä
l
t
i
g
u
n
g
d
i
e
s
e
r
U
n
t
e
r
l
a
g
e
,
V
e
r
-
w
e
r
t
u
n
g
u
n
d
M
i
t
t
e
i
l
u
n
g
i
h
r
e
s
I
n
h
a
l
t
s
n
i
c
h
t
g
e
s
t
a
t
t
e
t
,
s
o
w
e
i
t
n
i
c
h
t
a
u
s
d
r
ü
c
k
l
i
c
h
z
u
g
e
s
t
a
n
d
e
n
.
Z
u
w
i
d
e
r
h
a
n
d
l
u
n
g
e
n
v
e
r
-
p
f
l
i
c
h
t
e
n
z
u
S
c
h
a
d
e
n
e
r
s
a
t
z
.
A
l
l
e
R
e
c
h
t
e
v
o
r
b
e
h
a
l
t
e
n
,
i
n
s
b
e
s
o
n
d
e
r
e
f
ü
r
d
e
n
F
a
l
l
d
e
r
P
a
t
e
n
t
e
r
t
e
i
l
u
n
g
o
d
e
r
G
M
-
E
i
n
t
r
a
g
u
n
g
P
r
o
p
r
i
e
t
a
r
y
d
a
t
e
,
c
o
m
p
a
n
y
c
o
n
f
i
d
e
n
t
i
a
l
.
A
l
l
r
i
g
h
t
s
r
e
s
e
r
v
d
.
C
o
n
f
i
e
a
t
i
t
r
e
d
e
s
e
c
r
e
t
d
´
e
n
t
r
e
p
r
i
s
e
.
T
o
u
s
d
r
o
i
t
s
r
e
s
e
r
v
e
s
.
C
o
m
u
n
i
c
a
d
o
c
o
m
o
s
e
g
r
e
d
o
e
m
p
r
e
s
a
r
i
a
l
.
R
e
s
e
r
v
a
d
o
s
t
o
d
o
s
o
s
d
i
r
e
i
l
o
s
.
C
o
n
f
i
a
d
o
c
o
m
o
s
e
c
r
e
t
e
i
n
d
u
s
t
r
i
a
l
.
N
o
s
r
e
s
e
r
v
a
m
o
s
t
o
d
o
s
l
o
s
d
e
r
e
c
h
o
s
.
Raabe
22.01.02
SIEMENS
L&A EA
5
22.01.02
24.06.02
22.01.02
Raabe
Raabe
Raabe
01
02
01
Wiring, PCB dual conveyor
Siplace S27HM Placement System
00118503-010201LD3
approx. up to serial no. 381
1
X11kc X12kc X13kc
TSP-201 conveyor control
00358068-xx
X
2
2
k
c
X
2
2
k
c
X
2
1
k
c
X1kc X2kc
Machine interface
Upstream
Downstream
Machine interface
Upstream
Downstream
CAN bus
P
o
w
e
r
s
u
p
p
l
y
X23kc X24kc
Barcode reader
X25kc
Boot/Debug
Track 1 (Siemens)
Track 2 (Siemens)
X4kc X5kc
00359424-xx
00359426-xx
X54kt
X55kt
X54kt X55kt
X51kt X52kt X53kt
X51kt X52kt X53kt
(kv)
Conversion board, side panel A
X1kv
X16kv
X16kv
X1kv
X15kv
X15kv
00359424-xx
(kw)
Conversion board, side panel B
X1kw
X16kw
X1kw
X15kw
X15kw
X16kw
Conversion board, assembly trough
(kt)
00359424-xx
(ky)
Conversion board, side panel C
X1ky
X16ky
X16ky
X1ky
X15ky
X15ky
00359424-xx01
(kz)
Conversion board, side panel D
X1kz
X16kz
X1kz
X15kz
X15kz
X16kz
X6lv
X1lv
X5lv
Conv. board, lifting table
Track 1
(lv)
00362766-xx
X6lv
X5lvX1lv
X6lw
X1lw
X5lw
Conv. board, lifting table
Spur 2
(lw)
00362766-xx
X6lw
X1lw
X5lw
X1kt X2kt
X1kt X2kt
X12kt X48kt
X48kt
X56kt X57kt
X56kt X57kt
Sensors/actors
on side panel A
Sensors/actors
on side panel B
Sensors/actors
on side panel C
Sensors/actors
on side panel D
Sensors/actors f. lifting table
Track 1
Sensors/actors f. lifting table
Track 2
(kc)
Sensors / actors in assembly trough
RS-232
X11kc X12kc X13kc
X1kc X2kc X23kc X24kc X25kcX4kc X5kc
X12kt
Start signal
1
2
4
3
34V
24V
5GND
0
0
3
6
3
4
1
6
-
x
x
0
0
3
6
3
4
1
7
-
x
x
0
0
3
6
3
4
1
8
-
x
x
0
0
3
6
3
6
4
0
-
x
x
0
0
3
6
3
6
6
1
-
x
x
0
0
3
6
3
4
3
6
-
x
x
0
0
3
6
3
4
3
7
-
x
x
0
0
3
6
3
6
6
2
-
x
x
0
0
3
6
3
6
6
3
-
x
x
00360124-xx
connection for options
See page 5-39
See page 5-35
See page 5-38
See page 5-38
See page 5-40
See page 5-38 See page 5-38
See page 5-40

1 - 21
00118503-010201LD3 Wiring, PCB dual conveyor, approx. up to serial no. 381 (sh. 2 of 5)
Status Modified Datue Name Standard Orig. Repl.f. Repl. by
Document status
Product status
Function status Date
Author
Check.
Sheet
Sh.
W
e
i
t
e
r
g
a
b
e
s
o
w
i
e
V
e
r
v
i
e
l
f
ä
l
t
i
g
u
n
g
d
i
e
s
e
r
U
n
t
e
r
l
a
g
e
,
V
e
r
-
w
e
r
t
u
n
g
u
n
d
M
i
t
t
e
i
l
u
n
g
i
h
r
e
s
I
n
h
a
l
t
s
n
i
c
h
t
g
e
s
t
a
t
t
e
t
,
s
o
w
e
i
t
n
i
c
h
t
a
u
s
d
r
ü
c
k
l
i
c
h
z
u
g
e
s
t
a
n
d
e
n
.
Z
u
w
i
d
e
r
h
a
n
d
l
u
n
g
e
n
v
e
r
-
p
f
l
i
c
h
t
e
n
z
u
S
c
h
a
d
e
n
e
r
s
a
t
z
.
A
l
l
e
R
e
c
h
t
e
v
o
r
b
e
h
a
l
t
e
n
,
i
n
s
b
e
s
o
n
d
e
r
e
f
ü
r
d
e
n
F
a
l
l
d
e
r
P
a
t
e
n
t
e
r
t
e
i
l
u
n
g
o
d
e
r
G
M
-
E
i
n
t
r
a
g
u
n
g
P
r
o
p
r
i
e
t
a
r
y
d
a
t
e
,
c
o
m
p
a
n
y
c
o
n
f
i
d
e
n
t
i
a
l
.
A
l
l
r
i
g
h
t
s
r
e
s
e
r
v
d
.
C
o
n
f
i
e
a
t
i
t
r
e
d
e
s
e
c
r
e
t
d
´
e
n
t
r
e
p
r
i
s
e
.
T
o
u
s
d
r
o
i
t
s
r
e
s
e
r
v
e
s
.
C
o
m
u
n
i
c
a
d
o
c
o
m
o
s
e
g
r
e
d
o
e
m
p
r
e
s
a
r
i
a
l
.
R
e
s
e
r
v
a
d
o
s
t
o
d
o
s
o
s
d
i
r
e
i
l
o
s
.
C
o
n
f
i
a
d
o
c
o
m
o
s
e
c
r
e
t
e
i
n
d
u
s
t
r
i
a
l
.
N
o
s
r
e
s
e
r
v
a
m
o
s
t
o
d
o
s
l
o
s
d
e
r
e
c
h
o
s
.
Raabe
22.01.02
SIEMENS
L&A EA
5
22.01.02
24.06.02
22.01.02
Raabe
Raabe
Raabe
01
02
01
Wiring, PCB dual conveyor
Siplace S27HM Placement System
00118503-010201LD3
approx. up to serial no. 381
2
X1kt X2kt
X56kt X57kt
O
p
t
i
o
n
s
,
p
l
a
c
e
m
e
n
t
s
e
c
t
i
o
n
,
t
r
a
c
k
1
O
p
t
i
o
n
s
,
p
l
a
c
e
m
e
n
t
s
e
c
t
i
o
n
,
t
r
a
c
k
2
O
p
t
i
o
n
s
,
p
l
a
c
e
m
e
n
t
s
e
c
t
i
o
n
,
t
r
a
c
k
1
(
s
p
a
r
e
)
O
p
t
i
o
n
s
,
p
l
a
c
e
m
e
n
t
s
e
c
t
i
o
n
,
t
r
a
c
k
2
(
s
p
a
r
e
)
0
0
3
6
3
4
1
6
-
x
x
0
0
3
6
3
4
1
7
-
x
x
0
0
3
6
3
4
1
8
-
x
x
00359426-xx
Conversion board, assembly trough
(kt)
X54kt
X55kt
X1kt X2kt
X54kt
X55kt
X14kt
X15kt X16kt
X17kt
X18kt X19kt
X12kt X13kt
C
o
n
v
e
r
s
i
o
n
b
o
a
r
d
,
l
i
f
t
i
n
g
t
a
b
l
e
,
t
r
a
c
k
1
C
o
n
v
e
r
s
i
o
n
b
o
a
r
d
,
l
i
f
t
i
n
g
t
a
b
l
e
,
t
r
a
c
k
2
C
o
n
v
e
r
s
i
o
n
b
o
a
r
d
,
s
i
d
e
p
a
n
e
l
A
C
o
n
v
e
r
s
i
o
n
b
o
a
r
d
,
s
i
d
e
p
a
n
e
l
B
0
0
3
6
3
6
4
0
-
x
x
0
0
3
6
3
6
6
1
-
x
x
0
0
3
6
3
4
3
6
-
x
x
0
0
3
6
3
4
3
7
-
x
x
X6lv X6lw X16kv X16kw
X11ao X12ao X13ao
X51kt X52kt X53kt
X20kt X21kt
X22kt
X23kt
X56kt X57kt
C
o
n
v
e
r
s
i
o
n
b
o
a
r
d
,
s
i
d
e
p
a
n
e
l
C
C
o
n
v
e
r
s
i
o
n
b
o
a
r
d
,
s
i
d
e
p
a
n
e
l
D
0
0
3
6
3
6
6
2
-
x
x
0
0
3
6
3
6
6
3
-
x
x
X16ky X16kz
X24kt
L
i
m
i
t
s
w
i
t
c
h
,
w
i
d
t
h
a
d
j
u
s
t
m
e
n
t
,
r
i
g
h
t
-
h
a
n
d
s
i
d
e
0
0
3
6
5
0
0
1
-
x
x
X24kt
X25kt X26kt X27kt
X40kt
X41kt X42kt
X43kt X44kt
X45kt X46kt X47kt
X48kt
S
t
e
p
m
o
t
o
r
,
w
i
d
t
h
a
d
j
u
s
t
m
e
n
t
0
0
3
6
0
9
0
1
-
x
x
A
d
j
u
s
t
m
e
n
t
u
n
i
t
1
,
v
a
l
v
e
V
a
l
v
e
,
a
d
j
u
s
t
m
e
n
t
u
n
i
t
2
A
d
j
u
s
t
m
e
n
t
u
n
i
t
1
,
c
y
l
i
n
d
e
r
s
w
i
t
c
h
A
d
j
u
s
t
m
e
n
t
u
n
i
t
1
,
s
e
n
s
o
r
f
.
s
i
d
e
p
a
n
e
l
W
i
d
t
h
a
d
j
u
s
t
m
e
n
t
,
l
i
m
i
t
s
w
i
t
c
h
f
.
s
p
i
n
d
l
e
,
r
i
g
h
t
-
h
a
n
d
s
i
d
e
0
0
3
6
3
2
6
9
-
x
x
A
d
j
u
s
t
m
e
n
t
u
n
i
t
2
,
c
y
l
i
n
d
e
r
s
w
i
t
c
h
A
d
j
u
s
t
m
e
n
t
u
n
i
t
2
,
s
i
d
e
p
a
n
e
l
s
e
n
s
o
r
W
i
d
t
h
a
d
j
u
s
t
m
e
n
t
,
l
i
m
i
t
s
w
i
t
c
h
f
.
s
p
i
n
d
l
e
,
l
e
f
t
-
h
a
n
d
s
i
d
e
0
0
3
6
3
2
9
3
-
x
x
X40kt
X41kt X42kt
X43kt X44kt
X45kt X46kt X47kt
X48kt
2
3
6
P
2
4
G
N
D
I
N
2
3
6
P
2
4
G
N
D
I
N
2
3
6
P
2
4
G
N
D
I
N
2
3
6
P
2
4
G
N
D
I
N
1
2
1
0
X49kt
X49kt
0
0
3
6
5
2
9
9
-
x
x
2
6
G
N
D
O
U
T
2
3
P
2
4
I
N
2
6
G
N
D
O
U
T
2
3
P
2
4
I
N
0
0
3
6
3
2
6
6
-
x
x
0
0
3
6
3
2
7
0
-
x
x
0
0
3
6
3
2
6
7
-
x
x
0
0
3
6
3
2
6
8
-
x
x
0
0
3
6
3
2
9
1
-
x
x
0
0
3
6
3
2
9
2
-
x
x
X35kt X36kt X37ktX34kt
1
2
1
8
1
2
1
8
1
2
1
8
1
2
1
8
2
3
P
2
4
I
N
X51kt
X11ao
1
2
3
4
1
2
3
4
X52kt
X12ao
1
2
4
0
1
2
4
0
X53kt
X13ao
1
2
4
0
1
2
4
0
TSP-201 conveyor control
00358068-xx
(ao)
See page 5-39
See page 5-35

1 - 22
00118503-010401LD3 Wiring, PCB dual conveyor, approx. up to serial no. 381 (sh. 3 of 5)
Status Modified Datue Name Standard Orig. Repl.f. Repl. by
Document status
Product status
Function status Date
Author
Check.
Sheet
Sh.
W
e
i
t
e
r
g
a
b
e
s
o
w
i
e
V
e
r
v
i
e
l
f
ä
l
t
i
g
u
n
g
d
i
e
s
e
r
U
n
t
e
r
l
a
g
e
,
V
e
r
-
w
e
r
t
u
n
g
u
n
d
M
i
t
t
e
i
l
u
n
g
i
h
r
e
s
I
n
h
a
l
t
s
n
i
c
h
t
g
e
s
t
a
t
t
e
t
,
s
o
w
e
i
t
n
i
c
h
t
a
u
s
d
r
ü
c
k
l
i
c
h
z
u
g
e
s
t
a
n
d
e
n
.
Z
u
w
i
d
e
r
h
a
n
d
l
u
n
g
e
n
v
e
r
-
p
f
l
i
c
h
t
e
n
z
u
S
c
h
a
d
e
n
e
r
s
a
t
z
.
A
l
l
e
R
e
c
h
t
e
v
o
r
b
e
h
a
l
t
e
n
,
i
n
s
b
e
s
o
n
d
e
r
e
f
ü
r
d
e
n
F
a
l
l
d
e
r
P
a
t
e
n
t
e
r
t
e
i
l
u
n
g
o
d
e
r
G
M
-
E
i
n
t
r
a
g
u
n
g
P
r
o
p
r
i
e
t
a
r
y
d
a
t
e
,
c
o
m
p
a
n
y
c
o
n
f
i
d
e
n
t
i
a
l
.
A
l
l
r
i
g
h
t
s
r
e
s
e
r
v
d
.
C
o
n
f
i
e
a
t
i
t
r
e
d
e
s
e
c
r
e
t
d
´
e
n
t
r
e
p
r
i
s
e
.
T
o
u
s
d
r
o
i
t
s
r
e
s
e
r
v
e
s
.
C
o
m
u
n
i
c
a
d
o
c
o
m
o
s
e
g
r
e
d
o
e
m
p
r
e
s
a
r
i
a
l
.
R
e
s
e
r
v
a
d
o
s
t
o
d
o
s
o
s
d
i
r
e
i
l
o
s
.
C
o
n
f
i
a
d
o
c
o
m
o
s
e
c
r
e
t
e
i
n
d
u
s
t
r
i
a
l
.
N
o
s
r
e
s
e
r
v
a
m
o
s
t
o
d
o
s
l
o
s
d
e
r
e
c
h
o
s
.
Raabe
22.01.02
SIEMENS
L&A EA
5
22.01.02
24.06.02
22.01.02
Raabe
Raabe
Raabe
01
02
01
Wiring, PCB dual conveyor
Siplace S27HM Placement System
00118503-010201LD3
approx. up to serial no. 381
3
0
0
3
6
3
6
4
0
-
x
x
Conversion board, side panel A
X2 X3
X11 X13
L
a
s
e
r
l
i
g
h
t
b
a
r
r
i
e
r
,
r
e
c
e
i
v
e
r
,
p
l
a
c
e
m
e
n
t
s
e
c
t
i
o
n
L
i
m
i
t
s
w
i
t
c
h
,
w
i
d
t
h
a
d
j
u
s
t
m
e
n
t
0
0
3
6
2
3
4
4
-
x
x
B
e
l
t
m
o
t
o
r
,
i
n
p
u
t
c
o
n
v
e
y
o
r
B
e
l
t
m
o
t
o
r
,
p
l
a
c
e
m
e
n
t
s
e
c
t
i
o
n
B
e
l
t
m
o
t
o
r
,
o
u
t
p
u
t
c
o
n
v
e
y
o
r
Conversion board, assembly trough
00359426-xx
00359424-xx
(kt)
(kv)
X2kv X3kv X4kv
X6kv
X7kv X8kvX5kv X9kv X10kv X11kv X12kv X14kv X15kvX13kv
X1
X1kv
2
6
M
O
T
-
M
O
T
+
2
6
M
O
T
-
M
O
T
+
2
6
M
O
T
-
M
O
T
+
2
3
6
P
2
4
G
N
D
I
N
X16kv
X54kt
X54kt
1
2
3
4
X16kv
1
2
3
4
2
3
P
2
4
I
N
Conversion board, side panel B
L
a
s
e
r
l
i
g
h
t
b
a
r
r
i
e
r
,
t
r
a
n
s
m
i
t
t
e
r
,
p
l
a
c
e
m
e
n
t
s
e
c
t
i
o
n
00359424-xx(kw)
P
i
e
z
o
s
e
n
s
o
r
f
.
P
C
B
c
l
a
m
p
i
n
g
X2kw X3kw X4kw X5kw
X1kw
X14X10 X13
L
i
m
i
t
s
w
i
t
c
h
,
w
i
d
t
h
a
d
j
u
s
t
m
e
n
t
X6kw
X7kw X8kw X9kw X10kw X11kw X12kw X14kw X15kwX13kw
2
3
6
P
2
4
G
N
D
I
N
2
6
G
N
D
O
U
T
X16kw
X55kt
X55kt
1
2
3
4
X16kw
1
2
3
4
2
3
P
2
4
I
N
0
0
3
6
2
2
5
7
-
x
x
C
a
b
l
e
:
b
e
l
t
m
o
t
o
r
,
i
n
p
u
t
c
o
n
v
e
y
o
r
0
0
3
6
2
2
5
9
-
x
x
C
a
b
l
e
:
b
e
l
t
m
o
t
o
r
,
p
l
a
c
e
m
e
n
t
s
e
c
t
i
o
n
0
0
3
6
2
2
6
0
-
x
x
C
a
b
l
e
:
b
e
l
t
m
o
t
o
r
,
o
u
t
p
u
t
c
o
n
v
e
y
o
r
0
0
3
5
5
4
8
7
-
x
x
0
0
3
5
5
4
8
8
-
x
x
0
0
3
6
2
3
4
4
-
x
x
0
0
3
6
8
2
7
1
-
x
x
0
0
3
6
3
6
6
1
-
x
x
X6 X7 X8
3
6
P
2
4
G
N
D
2
3
6
P
2
4
G
N
D
I
N
2
3
6
P
2
4
G
N
D
I
N
X
6
.
1
w
2
w
1
L
i
g
h
t
b
a
r
r
i
e
r
f
.
P
C
B
d
e
t
e
c
t
i
o
n
,
r
e
c
e
i
v
e
r
I
n
p
u
t
c
o
n
v
e
y
o
r
0
0
3
7
1
3
6
4
-
x
x
(
0
0
3
7
0
0
5
0
-
x
x
)
L
i
g
h
t
b
a
r
r
i
e
r
f
.
P
C
B
d
e
t
e
c
t
i
o
n
,
r
e
c
e
i
v
e
r
P
l
a
c
e
m
e
n
t
s
e
c
t
i
o
n
0
0
3
7
0
7
6
1
-
x
x
L
i
g
h
t
b
a
r
r
i
e
r
f
.
P
C
B
d
e
t
e
c
t
i
o
n
,
r
e
c
e
i
v
e
r
O
u
t
p
u
t
c
o
n
v
e
y
o
r
0
0
3
7
1
3
6
5
-
x
x
(
0
0
3
7
0
0
6
2
-
x
x
)
X
8
.
1
w
2
w
1
X6 X7
L
i
g
h
t
b
a
r
r
i
e
r
f
.
P
C
B
d
e
t
e
c
t
i
o
n
,
t
r
a
n
s
m
i
t
t
e
r
I
n
p
u
t
c
o
n
v
e
y
o
r
0
0
3
7
1
3
6
2
-
x
x
(
0
0
3
7
0
0
4
6
-
x
x
)
L
i
g
h
t
b
a
r
r
i
e
r
f
.
P
C
B
d
e
t
e
c
t
i
o
n
,
t
r
a
n
s
m
i
t
t
e
r
1
P
l
a
c
e
m
e
n
t
s
e
c
t
i
o
n
0
0
3
7
0
7
3
1
-
x
x
X
7
.
1
w
2
w
1
3
6
G
N
D
P
2
4
3
6
G
N
D
P
2
4
L
i
g
h
t
b
a
r
r
i
e
r
f
.
P
C
B
d
e
t
e
c
t
i
o
n
,
t
r
a
n
s
m
i
t
t
e
r
2
P
l
a
c
e
m
e
n
t
s
e
c
t
i
o
n
0
0
3
7
0
7
3
1
-
x
x
X
6
.
1
w
2
w
1
X9
L
i
g
h
t
b
a
r
r
i
e
r
f
.
P
C
B
d
e
t
e
c
t
i
o
n
,
t
r
a
n
s
m
i
t
t
e
r
O
u
t
p
u
t
c
o
n
v
e
y
o
r
0
0
3
7
1
3
6
3
-
x
x
(
0
0
3
7
0
0
4
9
-
x
x
)
3
6
G
N
D
P
2
4
X
9
.
1
w
2
w
1
2
I
N
See page 5-39
See page 5-38
See page 5-38