S27HM Circuit Diagrams - 第63页
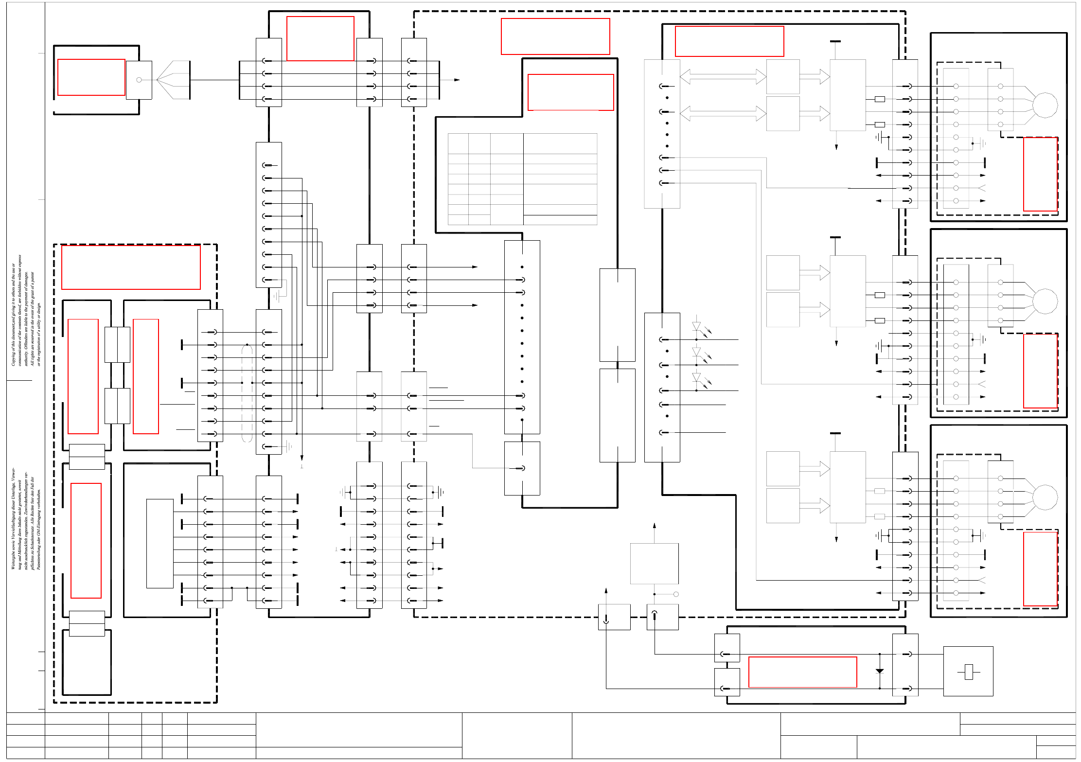
2 - 16 DP02-0 10101L D3 Collect& Place head - D P-axis, ga ntry 2 7 3 1 2 X16bs R R Track A Track B GND 2 1 10 9 20 23 X14bc 26 5 3 4 2 24 23 X5bc 33 Track N Track N Track A Track A Track B Track B 32 30 29 26 27 28 …

2 - 15
DP01-010101LD3 Collect&Place head - DP-axis, gantry 1
00358917-xx
(Cable W1)
R
R
54 6
Track B
Track N
R
R
Track A
+5V
1,4,7,17,20
12
10
GND
RSF digital shaft
+5V
+15V
1,4,7,17,20
10
12
GND
+5V
1,401,40
15,19,25,37
X3
1
2
4
3
5
8
7
6
rd
wh
bk
bl
00330573-xx
suppression board
DP-motor
Turning station
00341780-xx
1919
+24V
+24V
Interference
00335990-xx
(Cable W1)
Sheet
Sh.
Status
Servo unit
00354475-xx
nom
+ 15 V
12c
14a
V
Ia-Monitor16a
4
3
DP-axis servo amplifier
8 9
00321555-xx
(Cable)
16
31
10
16
31
10
T
T
X18aa
Gantry
00354765-xx
conversion board
(aa)
(ac)
20
23
26
X1fb
9
6
3
X7fb
7
1
4
+15V
Track N
Track N
T
SP6-12 digital intermediate
00330648-xx (fb)
distribution board
00321544-xx
bl
bn
ye
gy
wh
gn
rd
pk
(W2-Cable)
Track N
82121
24 24 5
Track B
27 27 2
Track A
00335990-xx
encoder, DP-axis
31 31
28 28
22,34 22,34
+15V
-15V
+5V +5V
+15V
-15V
DateModified Name Stand.
Check.
Date
Author
Mat. no.:
CAD file:
Orig./Repl.f/Replaced by
1.
1.
1.
02.12.02
02.12.02
02.12.02 Hi
Hi
Hi 02.12.2002
Hi
DP01-010101LD3
Doc. status
Product status
Function status
Star point 002
Star point 007
X12:20
X12:6
Power supply unit
A17
Machine controller M54
X1sa
XA1su XB6su
X2sa
XC2su
X2snX1sn
A1 (sa)
Multi-purpose
backplane
A32 (su)
00357328-xx
Axis board (Gantry 1)
A7 (sn)
Axis service
X3sn
XA4su
SIEMENS
L&A EA
DP01.DWG
Stromlaufplan/Circuit diagram
SMD Placement System SIPLACE S-27 HM
1
1
Collect&Place head - DP-axis, gantry 1
Track A
+5V
Track B
X12ac
MT
bl
wh
bk
rd
731 2X16fb
R
R
Track A
Track B
GND
2
1
10
9
20
23
X14ac
26
5
3
4
2
24
23
X5ac
33
Track N
Track N
Track A
Track A
Track B
Track B
32
30
29
26
27
28
25
13
22
Tacho +
Tacho -
DP-motor +
DP-motor -
+15V
-15V
+5V
00354430-xx
Gantry - head distributor S-27
25
28
13
22
5
4
3
27
23
24
2
26
29
30
33
32
X7aa
-15V
+15V
+5V
8
9
6
5
2
3
Track B
Track B
Track A
Track A
Track N
Track N
8
7
6
1
2
5
8
7
4
2
1
3
X30aa
X12aa
1
2
3
4
5
6
7
8
9
-15V
+15V
+5V
+24V
+5V
X3vf
X18
2
4
5
6
7
8
9
3
1
T+
T-
M+
M+
M-
M-
wh
ye
gn
bn
wh
bn
(W1-Cable)
00321544-xx
(Cable)
00344217-xx
(Cable)
00344254-xx
X1
X1vf
00344771-xx
Power supply
Control unit 00364174-xx
+5V
-15V
+15V
+24V
+5V
4321X4vf
+30V
GND
-15V
+15V
13
X2vf
11
10
9
8
7
6
12
14
2
1
3
4
5
screen
Force
Tacho-std
Analog GND
Servo GND
V nom
screen
Ia monitor
Sensor control stop
I²t
Servo ready
Servo Enable
Servo Enable (+15V)
screen
backplane, DP-axis, gantry 1
A20 (vf) 00320854-xx
Servo unit
A3
TDS 120 / 1 D
00321734-xx
XC2su
X7tanom. values
DP-axis
14
13
12
11
10
9
8
7
6
5
4
3
2
X4ta
1
2
9
8
6
5
3
X3ta
DP-axis,
axis tracks
Axis rear panel, gantry 1 A28 (ta)
00353717-xx
Control unit
00364174-xx
Cable 00364137-xx
rd
Tacho (-)2a
Tacho (+)2c
+ 15 V4a
- 15 V4c
GND Servo6a
Sensor stop8a
Servo ready8c
Force12a
Servo Enable14c
I²t16c
M+18a,c
M+20a,c
Power (+Vb)22a,c
Power (+Vb)24a,c
Power (0V)26a,c
Power (0V)28a,c
M-30a,c
M-32a,c
X1 plug assignment / servo amplifier
10c Analog GND
See page 5-13
See page 5-18
See page 5-4
See page 2-20
See page 1-30
See page 5-34
See page 5-16
See page 5-33
See page 5-30
See page 5-14
See page 4-5

2 - 16
DP02-010101LD3 Collect&Place head - DP-axis, gantry 2
731 2X16bs
R
R
Track A
Track B
GND
2
1
10
9
20
23
X14bc
26
5
3
4
2
24
23
X5bc
33
Track N
Track N
Track A
Track A
Track B
Track B
32
30
29
26
27
28
25
13
22
Tacho +
Tacho -
DP-motor +
DP-motor -
+15V
-15V
+5V
Gantry - head distributor S-27
25
28
13
22
5
4
3
27
23
24
2
26
29
30
33
32
X7ba
-15V
+15V
+5V
8
9
6
5
2
3
Track B
Track B
Track A
Track A
Track N
Track N
R
R
54 6
Track B
Track N
R
R
Track A
+5V
1,4,7,17,20
12
10
GND
RSF digital shaft
+5V
+15V
1,4,7,17,20
10
12
GND
+5V
1,401,40
15,19,25,37
X3
1
2
4
3
5
8
7
6
rd
wh
bk
bl
00330573-xx
suppression board
DP-motor
Turning station
00341780-xx
1919
+24V
+24V
Interference
00335990-xx
(Cable W1)
Status DateModified Name Stand. Orig./Repl.f/Replaced by
Check.
Date
Author
Mat. no.:
CAD file:
Servo unit
nom
+ 15 V
12c
14a
V
Ia-Monitor16a
4
3
DP-axis servo amplifier
8 9
00321555-xx
(Cable)
16
31
10
16
31
10
T
T
X18ba
Gantry
conversion board
(ba)
(bc)
20
23
26
X1bs
9
6
3
X7bs
7
1
4
+15V
Track N
Track N
T
SP6-12 digital intermediate
00330648-xx (bs)
distribution board
00321569-xx
bl
bn
ye
gy
wh
gn
rd
pk
(W2-Cable)
Track N
82121
24 24 5
Track B
27 27 2
Track A
00335990-xx
encoder, DP-axis
31 31
28 28
22,34 22,34
+15V
-15V
+5V +5V
+15V
-15V
(Cable W1)
9
8
7
6
12
14
2
1
3
4
5
screen
Force
Tacho-std
Analog GND
Servo GND
V nom
screen
Ia monitor
Sensor control stop
I²t
Servo ready
Servo Enable
Servo Enable (+15V)
screen
backplane, DP-axis, gantry 2
A25 (vr) 00325854-xx
Servo unit
A8
TDS 120 / 1 D
00321734-xx
X7ud
nom. values
DP-axis
14
13
12
11
10
9
8
7
6
5
4
3
2
X4ud
1
2
9
8
6
5
3
X3ud
DP-axis,
axis tracks
Axis rear panel, gantry 2 A30 (ud)
Control unit
00364174-xx
Cable 00364152-xx
rd
Tacho (-)2a
Tacho (+)2c
+ 15 V4a
- 15 V4c
GND Servo6a
Sensor stop8a
Servo ready8c
Force12a
Servo Enable14c
I²t16c
M+18a,c
M+20a,c
Power (+Vb)22a,c
Power (+Vb)24a,c
Power (0V)26a,c
Power (0V)28a,c
M-30a,c
M-32a,c
X1 plug assignment / servo amplifier
10c Analog GND
1.
1.
1.
02.12.02
02.12.02
02.12.02 Hi
Hi
Hi 02.12.2002
Hi
DP02-010101LD3
Doc. status
Product status
Function status
00358917-xx
00354430-xx
00354765-xx
00354475-xx
00353717-xx
00344771-xx
00364174-xx
A17
Power supply unit
Star point 007
X12:10
X12:24
Star point 002
X2trX1tr
XC4su
Machine controller M54
backplane
Multi-purpose
A32 (su)
00357328-xx
XC4suXA6su
XB6suXA1su
X1sa
A1 (su)
X2sa
Axis board (Gantry 2)
A9 (tr)
Axis service
X3tr
SIEMENS
L&A EA
8
7
6
1
2
5
8
7
4
2
1
3
X30ba
X12ba
1
2
3
4
5
6
7
8
9
-15V
+15V
+5V
+24V
+5V
X3vr
X19
2
4
5
6
7
8
9
3
1
T+
T-
M+
M+
M-
M-
wh
ye
gn
bn
wh
bn
(W1-Cable)
00321569-xx
(Cable)
00344218-xx
(Cable)
00344259-xx
X1
X1vr
Power supply
Control unit
+5V
-15V
+15V
+24V
+5V
4321X4vr
+30V
GND
-15V
+15V
13
X2vr
11
10
DP02.DWG
Stromlaufplan/Circuit diagram
SMD Placement System SIPLACE S-27 HM
Collect&Place head - DP-axis, gantry 2
Track A
+5V
Track B
X12bc
MT
bl
wh
bk
rd
See page 5-13
See page 5-18
See page 5-4
See page 2-20
See page 1-30
See page 5-34
See page 5-16
See page 5-33
See page 5-30
See page 5-14
See page 4-5

2 - 17
ZM01-010101LD3 Collect&Place head - adjustment drive motors - forced air valve,
CAN bus, gantry 1
8
9
10
7
6
5
4
Adjstmt. unit
00350382-xx
Output
+15V
+5V
4 ye
DP-axis adjstmt. unit
1
2
3
X2
10
00353545-xx
1
2
3
X3
bn
or
rd
+15V
00359364-xx
Adjstmt. unit
7
M
X3X2
5
9
8
7
6
4
3
2
1
Output
+5V
4
3
2
1
ye
rd
or
bn
"Pickup" adjstmt. unit
10
8
9
00368076-xx
Output
+15V
+5V
M
"Reject" adjstmt. unit
6
5
4
3
1
2
X2
4
3
ye
rd
00368074-xx
1
2
X3
bn
or
X6fb
X13ac
X14ac
10
(Cable W2)
00333491-xx
10
(Cable W1)
00333491-xx
10
X2fb
X1fb
Intermediate distributor
SP6-12, digital
(fb) 00330648-xx
3
1
D5
rd
bk
18
ULN2803
J31
6
7
X23 X1
X3 X25
X26X4
24
X24 X2
X8:8
X8:10
Step motor board, modular
00344488-xx
Processor board
00344485-xx
gantry 1
CAN ID0ONNo.8
CAN_ERR_SWITCH
Test_Mode
CAN terminating
resistor, 120 ohms
EPROM_WE
No.7
No.5
No.6
No.2
No.4
No.3
ON default
CAN ID1ON
default
default
default
default
OFF
ON
OFF
OFF
S1 switch
No.1 setON
Status DateModified Name Stand. Orig./Repl.f/Replaced by
Check.
Date
Author
Mat. no.:
CAD file:
1.
1.
1.
02.12.02
02.12.02
02.12.02 Hi
Hi
Hi 02.12.2002
Hi
L&A EA
SIEMENS
ZM01-010101LD3
Doc. status
Product status
Function status
00354765-xx
00353088-xx
I/O distributor
Multi-purpose backplane
00357328-xx A32 (su)
XA7su
XA1su
00326142-xx A13 (sd)
X8sd
XD1su
X2sa
XB6su
00357328-xx
backplane
A32 (su)
Multi-purpose
10
+24V
1
X1sd
to port P5.0
MP6_10_1
key
82C55A
N2
PAx
PGND
1, 18, 19, 35
PGND
PBx
82C55A
N2
1, 18, 19, 35
PGND
1, 18, 19, 35
PCx
82C55A
N2
6
2
4
30
X2
38
X22
X21
4
X1
2
6
7
CAN_IN_HI
Reject
adjustmt. unit
errors
CAN_IN_LO
9
Pickup
adjustmt. unit
errors
adjustmt. unit
errors
DP-axis
V8
V10
V9
AVENT_BL_SP
5
4
X19ac
2
1
3
10
6
7
8
9
+5V
Key
OUT2B
OUT2A
OUT1B
OUT1A
L6258
21
14
34
5
13, 31
+Vs
N3
82C55A
N1
Light barrier for
"Reject adjustmt. unit"
OUT2B
OUT2A
OUT1A
+15V
+5V
DP-station adjustment unit
Lightbarrier for
+Vs
82C55A
N1
5
34
14
21
N4
13, 31
L6258
OUT1B
5
10
9
8
7
6
4
3
2
1
X18ac
Light barrier for 9
+15V
"Pickup adjustmt. unit"
10
OUT2B
OUT2A
OUT1A
+5V
Key
82C55A
N1
+Vs
5
34
14
2113, 31
N5
L6258
OUT1B
8
7
6
5
2
4
3
1
X17ac
PBx
PAx
PCx
X5ac
8
7
+5V
4
5
6
3
2
-15V
+24V
+5V
X18 X12aa
1
5
6
7
8
6
7
8
9
00354430-xx (ac)
Gantry head distribution board S-27gantry
(Cable)
00321555-xx
CAN_IN_HI
15
24
23
14
X3ac
14
23
24
15
00321554-xx
(Cable)
CAN_OUT_HI
CAN_IN_LO
CAN_OUT_LO
+24V
1
34
10
19
16
31
13
28
25
22
PGND
+15V
-15V
+5V
-15V
+15V
+5V
GND
+24V
gn
ye
pk
gy
X7sd
3
2
6
7
4
5
8
9
1
wh
bn
bk
bk
pk
ZM01.DWG
Stromlaufplan/Circuit diagram
Sh.
Sh.
SMD Placement System SIPLACE S-27 HM
1
1
Collect&place head - adjustment drive motors -
+15V
5
4
16
22
25
28
13
31
19
10
34
1
+24V
Conversion board
+Vs (step motor voltage)
X3aa
X7aaX31aa
X26aa
9
10
8
7
6
5
2
4
3
1
10
X27aa
9
8
7
6
3
4
5
2
1
(Cable)
00344771-xx
Power supply
00344217-xx
+5V
+24V
-15V
+15V
+5V
+15V
9
ye
gy
gn
(Cable)
00344222-xx
n.c.
GND
GND
CANH
CANL
POWERFAIL
INT
RESET
+Vs
Communications assembly
X1sa
M54 machine controller
A1 (sa)
00364174-xx
Control unit
4
X212
gn
ye
pk
gy
Terminal strip
00344226-xx
(Cable)
X3aa
00321554-xx
(Cable)
X3ac
31
32
33
31
32
33
X2aa X2ac
(aa)
00321553-xx
(Cable)
CAN bus
CAN bus RESET
POWERFAIL
INT
forced air valve, CAN bus, gantry 1
6
7
8
9
9
8
7
6
5
2
3
4
1
bl
rd
pk
gy
bn
gn
ye
wh
00367074-xx
Adjstmt. unit
Micro relay valve
00321219-xx
forced air
M
See page 3-7
See page 5-37
See page 5-33
See page 5-30
See page 5-20
See page 5-21
See page 5-42
See page 5-25
See page 5-14
See page 1-31
See page 5-34
See page 5-18
See page 5-10