S27HM Circuit Diagrams - 第66页
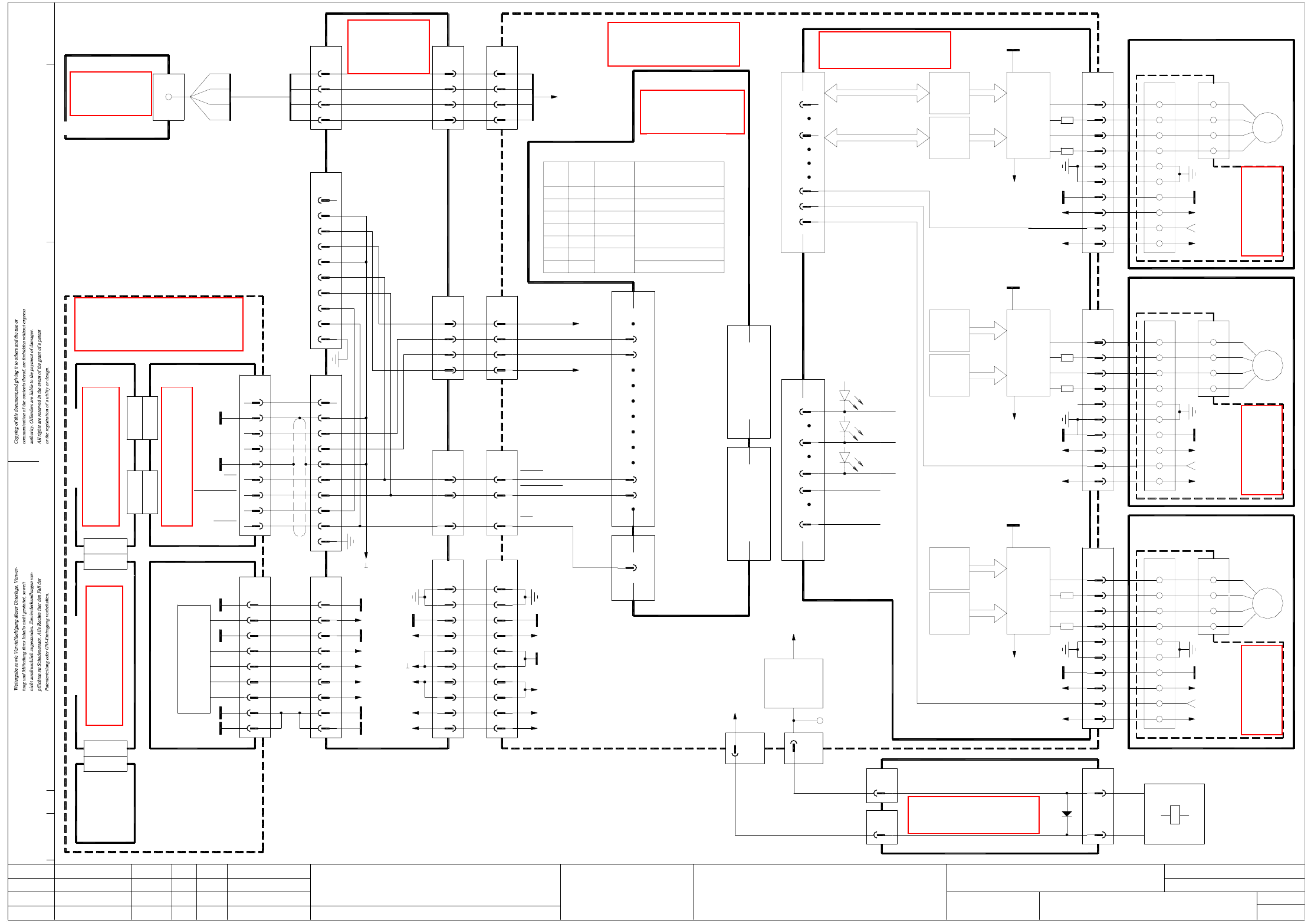
2 - 19 SV_ST EU01-020 101LD3 Power su pply - co ntrol u nit, term inal panel - conve rsion bo ard, g antry bl ye pk wh gn X12aa 3 4 1 2 rd 5 gr 9 6 8 7 rd bl pk XK18 2 1 4 3 gn ye bn wh GND P24 N15 VCC P15 GND +15V -15V …

2 - 18
ZM02-010101LD3 Collect&Place head - adjustment drive motors - forced air valve,
CAN bus, gantry 2
6
7
X23 X1
X3 X25
X26X4
24
X24 X2
X8:8
X8:10
Step motor board, modular
00344488-xx
Processor board
00344485-xx
gantry 2
CAN ID0OFFNo.8
CAN_ERR_SWITCH
Test_Mode
CAN terminating
resistor, 120 ohms
EPROM_WE
No.7
No.5
No.6
No.2
No.4
No.3
ON default
CAN ID1ON
default
default
default
default
OFF
ON
OFF
OFF
S1 switch
No.1 setON
Status DateModified Name Stand. Orig./Repl.f/Replaced by
Check.
Date
Author
Mat. no.:
CAD file:
1.
1.
1.
02.12.02
02.12.02
02.12.02 Hi
Hi
Hi 02.12.2002
Hi
L&A EA
SIEMENS
ZM02-010101LD3
Doc. status
Product status
Function status
X8sd
XD1su
X1sd
XA7su
00344771-xx
X2sa
00357328-xx
backplane
A32 (su)
Multi-purpose
XB6su
00368074-xx
00359364-xx
00368076-xx
00367074-xx
00353545-xx
00350382-xx
X19bc
2
1
3
10
6
7
8
9
+5V
Key
OUT2B
OUT2A
OUT1B
OUT1A
L6258
21
14
34
5
13, 31
+Vs
N3
82C55A
N1
Light barrier for
"reject station"
OUT2B
OUT2A
OUT1A
+15V
+5V
DP-station adjustment unit
Lightbarrier for
+Vs
82C55A
N1
5
34
14
21
N4
13, 31
L6258
OUT1B
5
10
9
8
7
6
4
3
2
1
X18bc
Light barrier for 9
+15V
"Pickup placement station"
10
OUT2B
OUT2A
OUT1A
+5V
Key
82C55A
N1
+Vs
5
34
14
2113, 31
N5
L6258
OUT1B
8
7
6
5
2
4
3
1
X17bc
PBx
PAx
PCx
X5bc
16
22
25
28
13
31
19
10
34
1
+24V
Conversion board
00354765-xx
+Vs (step motor voltage)
X3ba
X7baX31ba
X26ba
9
10
8
7
6
5
2
4
3
1
10
X27ba
9
8
7
6
3
4
5
2
1
(Cable)
Power supply
00344218-xx
+5V
+24V
-15V
+15V
+5V
+15V
9
ZM02.DWG
Stromlaufplan/Circuit diagram
Sh.
Sh.
SMD Placement System SIPLACE S-27 HM
1
1
Collect&place head - adjustment drive motors -
+15V
5
4
10
+24V
1
to port P5.0
MP6_10_1
key
82C55A
N2
PAx
PGND
1, 18, 19, 35
PGND
PBx
82C55A
N2
1, 18, 19, 35
PGND
1, 18, 19, 35
PCx
82C55A
N2
6
2
4
30
X2
38
X22
X21
4
X1
2
6
7
CAN_IN_HI
Reject
adjustmt. unit
errors
CAN_IN_LO
9
Pickup
adjustmt. unit
errors
adjustmt. unit
errors
DP-axis
V8
V10
V9
AVENT_BL_SP
5
4
ye
gy
gn
(Cable)
00344223-xx
n.c.
GND
GND
CANH
CANL
POWERFAIL
INT
RESET
+Vs
00326142-xx A13 (sd)
Communications assembly
Multi-purpose backplane
00357328-xx A32 (su)
X1sa
XA1su
M54 machine controller
A1 (sa)
00364174-xx
Control unit
4
X212
gn
ye
pk
gy
Terminal strip
00353088-xx
I/O distributor
00344227-xx
(Cable)
X3ba
00321554-xx
(Cable)
X3bc
31
32
33
31
32
33
X2ba X2bc
(ba)
00321553-xx
(Cable)
CAN bus
CAN bus RESET
POWERFAIL
INT
forced air valve, CAN bus, gantry 2
6
7
8
9
9
8
7
6
5
2
3
4
1
bl
rd
pk
gy
bn
gn
ye
wh
Adjstmt. unit
Micro relay valve
00321219-xx
forced air
M
8
7
+5V
4
5
6
3
2
-15V
+24V
+5V
X19 X12ba
1
5
6
7
8
6
7
8
9
00354430-xx (bc)
Gantry head distribution board S-27gantry
(Cable)
00321555-xx
CAN_IN_HI
15
24
23
14
X3bc
14
23
24
15
00321554-xx
(Cable)
CAN_OUT_HI
CAN_IN_LO
CAN_OUT_LO
+24V
1
34
10
19
16
31
13
28
25
22
PGND
+15V
-15V
+5V
-15V
+15V
+5V
GND
+24V
gn
ye
pk
gy
X6sd
3
2
6
7
4
5
8
9
1
wh
bn
bk
bk
pk
8
9
10
7
6
5
4
Adjstmt. unit
Output
+15V
+5V
4 ye
DP-axis adjstmt. unit
1
2
3
X2
10
1
2
3
X3
bn
or
rd
+15V
Adjstmt. unit
7
M
X3X2
5
9
8
7
6
4
3
2
1
Output
+5V
4
3
2
1
ye
rd
or
bn
"Pickup" adjstmt. unit
10
8
9
Output
+15V
+5V
M
"Reject" adjstmt. unit
6
5
4
3
1
2
X2
4
3
ye
rd
1
2
X3
bn
or
X6bs
X13bc
X14bc
10
(Cable W2)
00333491-xx
10
(Cable W1)
00333491-xx
10
X2bs
X1bs
Intermediate distributor
SP6-12, digital
(bs) 00330648-xx
3
1
D5
rd
bk
18
ULN2803
J31
See page 3-7
See page 5-37
See page 5-33
See page 5-30
See page 5-20
See page 5-21
See page 5-42
See page 5-25
See page 5-14
See page 1-31
See page 5-34
See page 5-18
See page 5-10

2 - 19
SV_STEU01-020101LD3 Power supply - control unit, terminal panel - conversion board, gantry
bl
ye
pk
wh
gn
X12aa
3
4
1
2
rd
5gr
9
6
8
7rd
bl
pk
XK18
2
1
4
3gn
ye
bn
wh
GND
P24
N15
VCC
P15
GND
+15V
-15V
GND
+5V
Terminal panel
00353088-xx
I/O distributor
39
GND
(Cable)
00344213-xx
ye
pk4
6
5
gn
bn
wh
X212
8
7
10
bk
7
8
6
5
bn
wh
vi
bk
3
4
1
2
XK17
rd
ye
gn
bl
VCC
P12
N12
10
12
11
grpk
rdbl
pk
gr
P24
N15
P15
3
gr
vi
+24V
+12V
-12V
grpk
rdbl
rd
bl
XK6su
3
2
1
X206
PE
N
11
Terminal panel
00356643-xx /
Voltages
(Cable)
00344212-xx
2
1
gnye
5
6
gnye
00357898-xx
(Cable)
5
6
gnye
X200:N
T1:5
00336812-xx /
Power supply
2
D4/6
Z2/4
D8/10
XK3
D24/26
D28/30
D28/30
Z30/32
D12/14
D24/26
D16/18
XK2
Z2-28
Z2-24
D28/30
Z26/28
Z30/32
D6-26
XK1
Power supply
00344771-xx
S-27 HM
00357328-xx
Backplane S-27 HM
Z10-32
PE
GND
+24V
GND
+12V
-12V
-15V
+15V
PE
+5V
+5V
PE
GND
GND
P24
GND
N15
P15
N12
P12
SENSE_P
VCC
SENSE_N
6
8
9
7
5
4
3
2
XK110
1
10
VCC
GND
8
10
9
6
7
4
5
XK111
2
3
1
8
10
9
GND
XK124
6
7
5
4
3
2
1
8
GND
10
9
6
7
4
5
XK125
2
3
1
P12
8
10
9
6
7
4
5
XK112
2
3
1
N12
XK113
1
3
2
5
4
7
6
9
10
8
N15P15
XK114
1
3
2
5
4
7
6
9
10
88
10
9
6
7
4
5
XK115
2
3
1
XK118
8
10
9
6
7
5
4
3
2
1
P24VCC
8
10
9
XK119
6
7
4
5
2
3
1
00375503-xx
SV_STEU01.DWG
Stromlaufplan/Circuit diagram
SMD Placement System SIPLACE S-27 HM
1
1
Power supply - control unit
Terminal panel - conversion board, gantry
SIEMENS
L&A EA
00375539-xx
Power supply
00356395-xx /
T2:1W6
T2:1U6
00356540-xx
(Cable)
gnye gnye PE
13
2
4
1
2
00356643-xx /
Terminal panel
Voltages
X206
1
2
10
11
10
00375221-xx
1F11
00375221-xx
F11
Japan version
150VAC
150VAC
150VAC
L1
N
Sheet
Sh.
Status DateModified Name Stand. Orig./Repl.f/Replaced by
Check.
Date
Author
CAD file:
Mat. no.:
2.
1.
1.
30.05.05
02.11.02
02.11.02 Hi
Hi
Hi 02.11.2002
Hi
SV_STEU01-020101LD3
Doc. status
Product status
Function status
bl
bn
8
7
6
X12ba
Conversion board
Gantry 2 (ab)
00354765-xx
00344218-xx
(Cable)
3
1
5
4
9
ye
gr
rd
gn
pk
wh2
GND
+5V
GND
+24V
-15V
+15V
+5V
GND
GND
5
4
2
1
XK19
3
9
8
7
6
gr
rd
bl
pk
gn
ye
bn
wh
VCC
P15
N15
P24
GND
+5V
GND
GND
+24V
+5V
GND
+15V
-15V
GND
Gantry 1 (aa)
00354765-xx
Conversion board
00344217-xx
(Cable)
gr5
bn
9
7
8
6
See page 3-7
See page 5-33
See page 5-33
See page 3-17
See page 3-14
See page 5-34
See page 3-19
See page 3-17
See page 3-19
See page 3-22
See page 3-2
See page 3-20

2 - 20
SV_SV01-020101LD3 Voltage supply for servo amplifier and anti-crash board with
power supply unit 00336812-xx/00356395-xx (sh. 1 of 3)
SV01_SH01.DWG
Stromlaufplan/Circuit diagram
SMD Placement System SIPLACE S-27 HM
1
3
Voltage supply for servo amplifiers and
anti-crash board with
Backplane A26 Z-axis, gantry 2
X4vp
wh
brbk
GND3
+30V4
Backplane A21 Z-axis, gantry 1
Star point
009
1L+
2L+
008
1L-
007
7L+
003
6L+
002
2L+/5L+
+12V
005
001
2L-
007
Potential distribution
board
00300398-xx
0V/+155V
0V/+155V
0V/+155V
0V/+155V
0V/+155V
+100V
GND
+30V switched
+30V permanent
+12V/+100V
+12V permanent
GND 100V
GND 12V
1.5mm²
00324359-xx
1.5mm²
10mm²
Servo unit
voltages
Terminal strip
X207
1
M
2
1
To power supply unit
00336812-xx/
I/O distributor
00353088-xx
Terminal strip
00356733-xx
(Cable)
00356733-xx
bk
gn
(Cable)
00306880-xx
00324358-xx
1,2
4,11
3
10
9
A4/X2:2
A4/X2:7
A3/X2:2
A3/X2:8
A4/X2:5
A2/X2:5
Servo unit
00354475-xx
00353088-xx
Terminal strip, I/O distributor
00356643-xx
Terminal strip, voltages
(Cable)
(Cable)
1
5
4
3
6
2
6
5
4
3
2
1
4blbk
3grbk
6wh
5wh
X4
wh + br
gn + ye
gr + pk
bk
006
+5V
004
+24V
+5V
+24V4
X212
10
3
3
I/O distributor
Terminal strip
00344213-xx
(Cable)
bl + rd
To control unit
Power supply unit
00336812-xx
003
7L+
6L+
002
+30V permanent
+30V switched
2
1rd
bl 1
2
brbk
gy
00300182-xx
(Cable)
Sheet
Sh.
(Cable)
Status DateModified Name Stand. Orig./Repl.f/Replaced by
Check.
Date
Author
CAD file:
Mat. no.:
2.
1.
1.
30.05.05
02.11.02
02.11.02 Hi
Hi
Hi 30.05.2005
Hi
SV01-020101LD3
X212
4
4
57
K1
43
K2
whgn
whye
00353088-xx
00321113-xx
(Cable)
+30 V switched
+30 V permanent
+24 V
+5 V
GND
GND
brbk
grbk
blbk
brbk
yebk
wh
gr
pk
pk
wh
pk
vi
vi
bk
X13
C2/C4/C6/C8
(A16)
circuit
Ballast
vi
bk
X14
7
9
8
5
6
4
3
1
2
Star point 002
Star point 007
Star point 004
Star point 008
Star point 007
Star point 006
Star point 003
Star point 007
X12:4
brbk
wh
blbk
pk
wh
pkbk
grbk
wh
gr
blbk
brbk
pk
wh
gr
grbk
pkbk
wh
wh
1L- / GND
Power supply unit A17 / +15V
7L+ / +30V switched
+5V
1L- / GND
2L+ / +100V
+24V
1L- / GND
6L+ / +30V permanent
A2 A2
00356643-xx
X212:7
X207:7
A3/X1:3
A4/X1:3
X207:58
A3/X1:5
X4/X1:5
A4/X1:1
MS = Meas. socket
MS9
MS8
MS7
MS3
MS1
MS5
MS6
MS4
MS2
Doc. status
Product status
Function status
00356395-xx
(00356395-xx)
SIEMENS
L&A EA
Power supply unit
00336812-xx
00356395-xx
X207:7
2
6
5
4
3
1
gn
A3/X1:1
A2:1
R1
7
wh
wh
power supply unit 00336812-xx / 00356395-xx
X4vd
brbk
wh
GND
+30V4
3
Backplane A25 DP1-axis, gantry 2
X4vr
brbk
wh
GND
+30V4
3
Backplane A20 DP1-axis, gantry 1
X4vf
brbk
wh
GND
+30V4
3
Backplane A27, star-axis, gantry 2
X4vo
pk
wh
GND
+12V/+100V4
3
Backplane A22, star-axis, gantry 1
X4vc
pk
wh
GND
+12V/+100V4
3
Backplane A24, Y-axis, gantry 2
X7vn
vi
wh
GND
0V/+155V1
2
Backplane A19, Y-axis, gantry 1
X7vb
vi
wh
GND
0V/+155V1
2
Backplane A23, X-axis, gantry 2
X7vm
vi
wh
GND
0V/+155V1
2
Backplane A18, X-axis, gantry 1
X7va
vi
wh
GND
0V/+155V1
2
vi
vi
2
1
X2
4
3vi
vi
5
6pk
vi
5
6
4
3
wh
wh
yebk
pk
X3
2
1
brbk
gy
1
1
1
1
1
2
M
X207
00300163-xx
(Cable)
(Cable)
00300164-xx
See page 3-7
See page 3-16
See page 3-7
See page 3-15
See page 3-12
See page 3-3
See page 3-15
See page 3-3