00198481-01_Technical_Training_E_by_DEK_EN - 第91页
10 Machine Modules 10.1 Stencil Mount Technical Training E by DEK 12/2017 91 Adjustable Width Screen Mount Pneumatic 1. Cable Retainer Bracket 2. Pulley Retaining Pin 3. 2 way air driven pneumatic cylinder 4. With pressu…

10 Machine Modules
10.1 Stencil Mount
90 Technical Training E by DEK 12/2017
10.1.3.2 Adjustable Width Screen Mount (AWSM) Module - Exercise
Maintain the adjustable width Screen Mount (AWSM) Assembly
Perform the following tasks:
⃞ Adjust screen load sensor
⃞ Set screen change lever up and down sensors positions
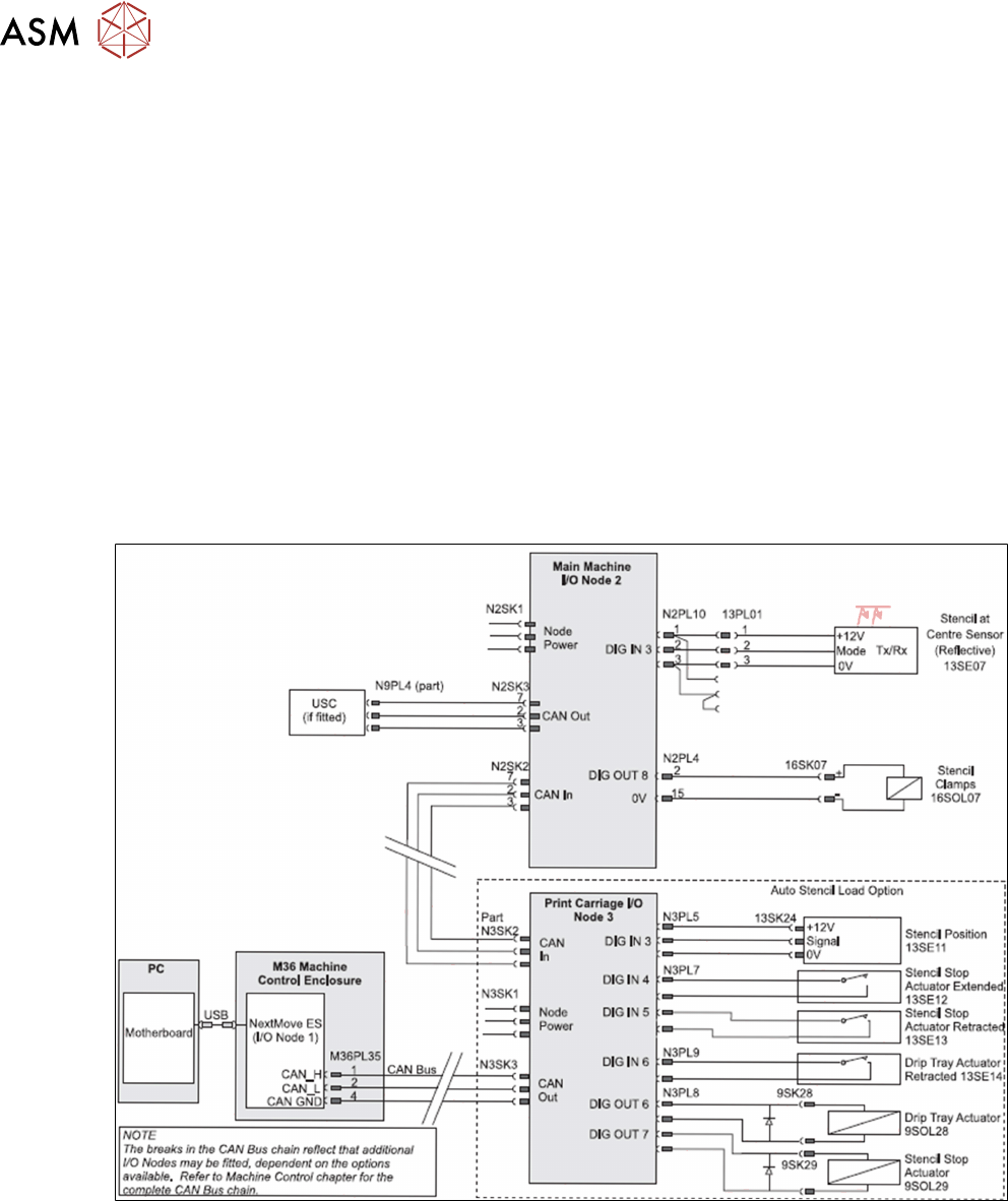
Describe AWSM electrical theory using module schematic…………….
…………………………………………………………………………………………………………
………………………………………………………………………………………………………………
………………………………………………………………………………………………………………
………………………………………………………………………………………………………………
………………………………………………………………………………………………………………
10.1.3.3 Adjustable Width Screen Mount (AWSM) - Electrical and Pneumatic Overview

10 Machine Modules
10.1 Stencil Mount
Technical Training E by DEK 12/2017 91
Adjustable Width Screen Mount Pneumatic
1. Cable Retainer Bracket
2. Pulley Retaining Pin
3. 2 way air driven pneumatic cylinder
4. With pressure reducer to protect string

10 Machine Modules
10.1 Stencil Mount
92 Technical Training E by DEK 12/2017
10.1.4 Screen Alignment
The screen alignment consists of the following sub-assemblies:
●
3x screen actuators (Xf, Xr, Y)
●
2x chase clamps
●
4x chase roller counter plates
●
Chase clamp air regulator
●
Dual stepper drive cards (X1 & X3)
Screen actuator
Replaced as complete assembly.
Chase Clamps
1. View on front Left or rear right printhead
2. Roller counter plate
3. View on roller bearing assembly
4. Roller bearing assembly
5. Locking nut
6. Chase clamp
The chase clamps consist of a pneumatic cylinder sitting on a plate with a rubber seal underneath.
●
Once the frame has been fixed in position the chase will clamp the screen in place.
●
There should be a force of 12kg.
●
There is a pneumatic regulator on the rear of the machine to adjust the force.