JUKI_RX-6 - 第162页
维修调整要领书 12 -8 图 12-2-1-1-9 EU W IRING DIAGRAM [ ST] (2/3)

维修调整要领书
12-7
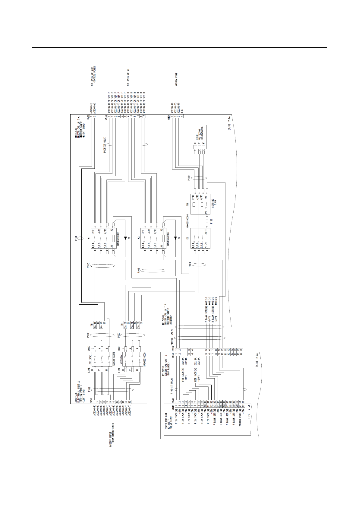
图 12-2-1-1-8 EU WIRING DIAGRAM [ST] (1/3)

维修调整要领书
12-8
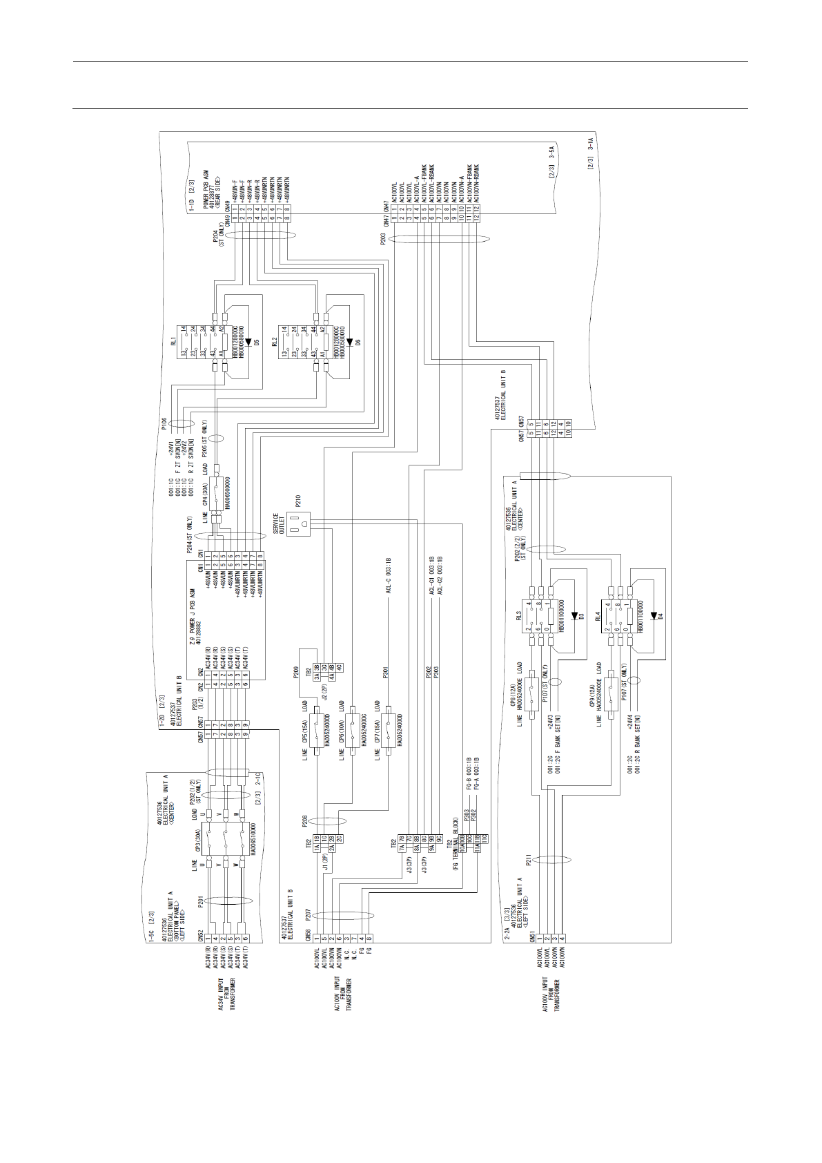
图 12-2-1-1-9 EU WIRING DIAGRAM [ST] (2/3)

维修调整要领书
12-9
图 12-2-1-1-1O EU WIRING DIAGRAM [ST] (3/3)