N7201A705C - 第81页
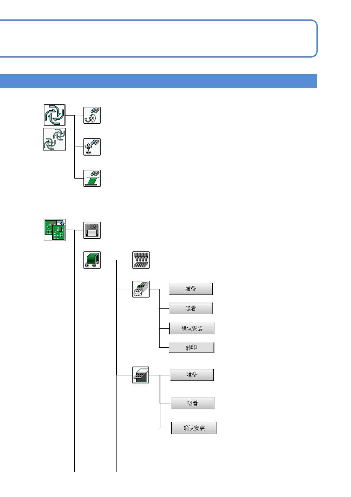
EJM9DC-MB-02C-00 NPM-W X/WXS 2-2-2 -2 准备零部件 显示各吸嘴位置的机器数据。 吸嘴 供料器 用颜色来显示生产数据和供料器状态 。 确认供料器状态。 根据各供料器地址来确认生产中的吸 着 位置学习后的补正值。 ★进行转印单元的操作。 生产菜单 ( 生产前 ) ★带有标记的图标或按钮,是在搭载 了该选购件时才显示。 ★托盘 确认托盘状态。 用颜色来显示生产数据和托盘状态。 根据各托盘地址来确认生产中的吸…

EJM9DC-MB-02C-00
NPM-WX/WXS
2-2-2-1
各部位
名称
菜单构成 1
2-2-2
生产开始
开始自动生产。
生产菜单
(生产前)
条件贴装
调整用软件开关
为了调试机器,暂时变更操作环境。
*1)
*1)
图标 状态
单轨时
双轨模式的交替实装模式时
双轨模式的独立实装模式时
★带有标记的图标或按钮,是在搭载了该选购件时才显示。
★托盘
以托盘单位来指定贴装对象。
主菜单
变更操作模式。
变更操作模式
编辑操作模式。
编辑操作模式
以图案单位来指定贴装对象。
图案
供料器
以贴装点单位来指定贴装对象。
以零部件单位来指定贴装对象。
贴装
贴装头
清除
以贴装头单位来指定贴装对象。
清除已指定的所有条件。
*1) ・请参考右的表
工程师模式 1

EJM9DC-MB-02C-00
NPM-WX/WXS
2-2-2-2
准备零部件
显示各吸嘴位置的机器数据。
吸嘴
供料器
用颜色来显示生产数据和供料器状态。
确认供料器状态。
根据各供料器地址来确认生产中的吸着
位置学习后的补正值。
★进行转印单元的操作。
生产菜单
(生产前)
★带有标记的图标或按钮,是在搭载了该选购件时才显示。
★托盘
确认托盘状态。
用颜色来显示生产数据和托盘状态。
根据各托盘地址来确认生产中的吸着位
置学习后的补正值。
余数监视器
确认生产线上的各工作台的元件用完信息。
确认吸着状況。
吸着监视器
状況监视器
显示运转中的生产信息,零部件用完信息,以及其他的各类信息。
准备菜单
读入机器数据、保存机器参数等文件操作。
文件操作

EJM9DC-MB-02C-00
NPM-WX/WXS
生产信息
菜单
2-2-2-3
各部位
名称
菜单构成 2
2-2-2
★带有标记的图标或按钮,是在搭载了该选购件时才显示。
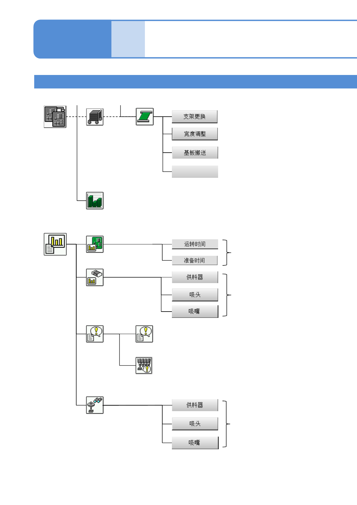
传送带
准备菜单
准备零部件
事先计算生产计划所需的元件消耗量。
生产计划
进行基板支撑块的更换动作。
显示基板位置,从各位置进行传送。
调整轨道宽度。
★进行支撑销(自动更换用)的位置、
数量的确认。
履历
吸着监视器
吸着情報
运转信息
有关紧急停止错误的信息,按照时间的最新顺序可以最多显
示20件。
停止履历
显示有关元件的吸着信息。
显示各基台的运转时间的信息。
有关自动运转中发生的真空传感器错误的信息,显示最新的
50件。
真空传感器错误履历
显示有关元件的吸着信息。
支架更换
工程师模式 2