SM411_TechnicalReference(Eng_Ver6) - 第123页
Page SAMSUNG TECHWIN 11 3 SM411 E lectric Circuit Diagram (6/6) E E E E 13 13 14 14 5 5 9 9 -A2 -A2 +A 1 + A 1 -A2 -A2 +A 1 + A 1 13 13 14 14 13 13 14 14 13 13 14 14 24G + 24V + 24 V - FUS E 1 - FUS E 1 -K 1 - K 1 -K 1 -…

Page
SAMSUNG TECHWIN
112
SM411
Electric Circuit Diagram (5/6)
32B31B
36B
41B
37B
42B
26B
21B
27B
22B21A
26A
31A
36A
41A
1
3
5
2
4
6
34B
39B
44B
29B
24B
33B
38B
43B
28B
23B
22L1
22L3
22L2
22T
22R
(SM33_PW016)
0.75mm
(SM33-PW017)
0.75mm
-TB1 (21~40 : 3Ø 220V)
FROM CP3
-MC1-MC1
AC220V
22R
22S
22T
(LC1D096BD-20A)
(SM33_PW015)
(SM33-PW019)
0.75mm
(SM33-PW018)
0.75mm
DRIVERDRIVER
PE11
U
-M 1
3~
M
WV E
3~
-M 2
M
U V
PE12
W E
L3
SERVO
r
-S D 1
L1
t
SERVO
r t
-S D 2
L3L1
DRIVERDRIVER
PE13
U
-M 3
3~
M
V W E V
M
3~
-M 4
U
PE14
W E
SERVO
r
-S D 3
L1
t
SERVO
t
L3
r
-S D 4
L2 L3L1
2 2
100W100W
FS-AXIS
750W
FX-AXIS
100W100W
RS-AXIS
750W
RX-AXIS
DRIVERDRIVER
PE17
U
-M 3
3~
M
V W E V
M
3~
-M 4
U
PE18
W E
SERVO
r
-S D 7
L2L1
t
SERVO
t
L3
r
-S D 8
L2 L3L1
2
1KW
RY1-AXIS
1KW
RY2-AXIS
DRIVERDRIVER
PE15
U
-M 3
3~
M
V W E V
M
3~
-M 4
U
PE16
W E
SERVO
r
L2L1
t
SERVO
t
L3
r
-S D 6
L2 L3L1
2
1KW
FY1-AXIS
1KW
FY2-AXIS
-S D 5
L2
^<4`
^<5` ^<6`
^<7` ^<8`

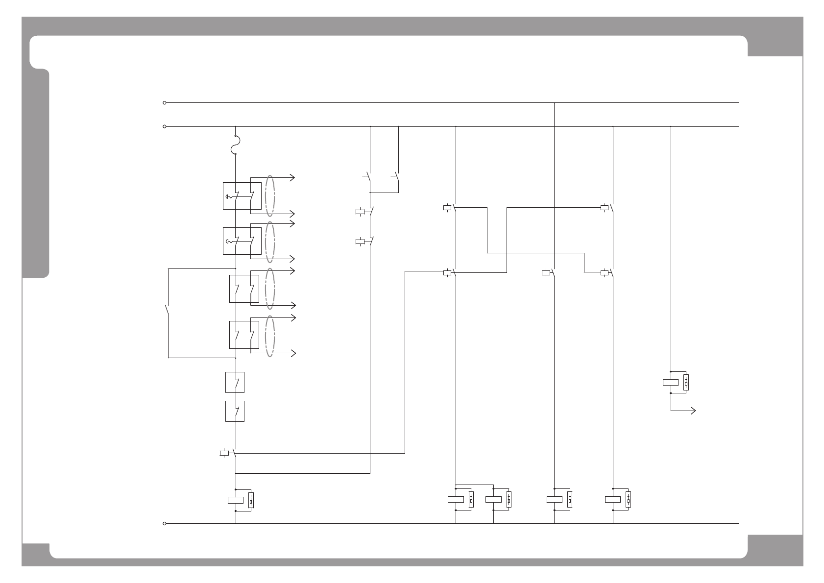
Page
SAMSUNG TECHWIN
113
SM411
Electric Circuit Diagram (6/6)
EE EE
1313
1414
55
99
-A2-A2
+A1+A1
-A2-A2
+A1+A1
1313
1414
1313
1414
1313
1414
24G
+24V+24V
-FUSE1-FUSE1
-K1-K1
-K1-K1
-M C 1-MC1
-M C 2-MC2
-M C 1-MC1
-READY S/W-READY S/W
-K1-K1
-K3-K3
(FRONT)(FRONT)
(REAR)(REAR)
-M C 2-MC2 -K 2-K2
-K1-K1
-K3-K3
-K3-K3
(250V,0.5A)(250V,0.5A)
1111
77
K3K3
99
55
K2K2
1212
88
MCEN1MCEN1
1010
66
MCA1MCA1
-K4-K4
-K2-K2
NO1ANO1A
99
55
NO1BNO1B
D24V(STEPPING & FEEDER POWER)D24V(STEPPING & FEEDER POWER)
K1K1
MC2MC2
MC1MC1
CN19-1CN19-1
CN19-2CN19-2
CN18-2CN18-2
CN18-1CN18-1
CN3-3CN3-3
CN3-4CN3-4
CN4-3CN4-3
CN4-4CN4-4
2222
1212
-E M S / W 1-EM S/W1
2121
1111
(CONV.CN17-3)(CONV.CN17-3)
EM1EM1
-E M S / W 2-EM S/W2
2222
1212
2121
1111
EM2EM2
(CONV.CN18-3)(CONV.CN18-3)
(FRONT)(FRONT)
(REAR)(REAR)
2121
2222
1111
1212
2121
1111
2222
1212
-DOOR S/W1-DOOR S/W1
(FRONT)(FRONT)
-DOOR S/W2-DOOR S/W2
(REAR)(REAR)
DOOR1DOOR1
(CONV.CN17-4)(CONV.CN17-4)
DOOR2DOOR2
24G24G
(CONV.CN17-5)(CONV.CN17-5)
(CONV.CN18-4)(CONV.CN18-4)
24G24G
(CONV.CN18-5)(CONV.CN18-5)
24G24G
(CONV.CN17-6)(CONV.CN17-6)
24G24G
(CONV.CN18-6)(CONV.CN18-6)
READY OUTREADY OUT
REM1REM1
FD1FD1
RD1RD1
TF 3TF3
K1K1
TF 2TF2
-E M S P A R E 1-EM SPARE1
-E M S P A R E 2-EM SPARE2
TF 1TF1
-S A F E G U A R D-SAFEGUARD
OVERRIDE KEYOVERRIDE KEY
K1K1
DIP SW-1DIP SW-1
DIP SW-4DIP SW-4
DIP SW-3DIP SW-3
DIP SW-2DIP SW-2

Page
SAMSUNG TECHWIN
114
SM411
Electric Circuit Diagram - SM411N (1/6)
240
(SM33_PW005)
(SM33_PW004)
2.5 mm
2.5 mm
-MAIN S/W
(600VAC,20A)
L32
L33
L31
246
135
-NF1
(3Ø, 20A)
L22
L21
L23
1
4
5 6
2 3
2
2
PE01
2P-C16
-CP1
2
1
(SM33_PW003-1)
(SM33_PW002)
(SM33_PW001)
2.5 mm
FACTORY MAIN POWER
4.0 mm
2.5 mm
(3Ø/PE 60HZ 200~415VAC)
-MCCB1
(3Ø, 20A)
L13
L12
L11
2 64
-MAIN CON.
32
1
1 3 5
TRS
APPROX. 5KVA)
T
SR
2
-EARTH PLATE
4
2
FRAME GROUND
PE
-TRANS
220V
208200 220
L31
2
PE
to TB1-1A,TB1-9A
1L1
1L2
4
3
22S
22R
(SM33_PW008)
22T
3P-C16
-CP3
2 4
13
TF2L1
TF2L2
6
5
TF2L3
220V 220V
0V 220V
PE02
200220415380 200 208 380240 415
L32
415208 220 380240
L33
2.5 mm
2
FX,RX,FY1,FY2,RY1,RY2,FS,RS AXIS(SERVO)
to MC1
6.SECONDARY #1 : 1Ø 220(2KVA)
SECONDARY #2 : 3Ø 220(3KVA)
2.FREQUENCY : 50/60Hz
1.CAPACITY : 5KVA
3.PHASE : 3Ø
4. CONNECTION: Y-Y
<TRANS SPECIFICATION>
5.PRIMARY : 3Ø 200/208/220/240/380/415V, 5KVA
(23860)
(23880)
DC POWER #3,#4(24VDC)
(FZ1~FZ6, RZ1~RZ6 AXIS)
to TB1-21A,TB1-26A
22R 22T
CONTROL RACK(PC+VME)
MONITOR1,2
DC POWER #1,#2(24VDC)
AC FAN
-TB2
(SM33_PW030)
2.5 mm
2
TF1L1
4.0 mm
2
TF1L2
2.5 mm
2
(SM33_PW006)
2L1
2L2
2.5 mm
2
2.5 mm
2
2.5 mm
2
(SM33_PW007)
2P-C16
-CP2
2
1
4
3
(23860)
2.5 mm
2
(SM33_PW003-2)
(SM33_PW003-3)
(SM33_PW003-4)
(SM33_PW003-5)
DC POWER #5,#6(24VDC)
(F_R FEEDER BASE)