SM411_TechnicalReference(Eng_Ver6) - 第131页
Page SAMSUNG TECHWIN 121 SM411 A rticles of Consumption NO. LEVEL P ART NO. P ART NAME Q'TY TYPE Old No. Stock Apply Reference A-1 J90641031A P ACKING_BOX_ASSY J90 641031A 1 1 J3601018A FUSE[250 V 5A] 2 2 J3601019A …

Page
SAMSUNG TECHWIN
119
SM411
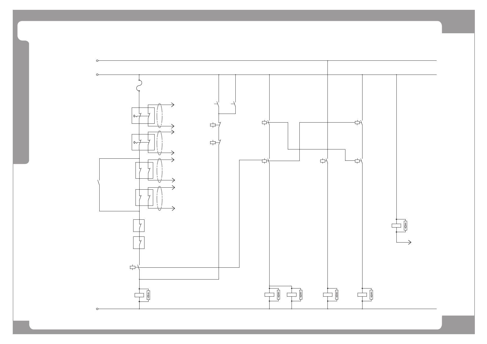
Electric Circuit Diagram - SM411N (6/6)
EE EE
1313
1414
55
99
-A2-A2
+A1+A1
-A2-A2
+A1+A1
1313
1414
1313
1414
1313
1414
24G
+24V+24V
-FUSE1-FUSE1
-K1-K1
-K1-K1
-M C 1-MC1
-M C 2-MC2
-M C 1-MC1
-READY S/W-READY S/W
-K1-K1
-K3-K3
(FRONT)(FRONT)
(REAR)(REAR)
-M C 2-MC2 -K 2-K2
-K1-K1
-K3-K3
-K3-K3
(250V,0.5A)(250V,0.5A)
1111
77
K3K3
99
55
K2K2
1212
88
MCEN1MCEN1
1010
66
MCA1MCA1
-K4-K4
-K2-K2
NO1ANO1A
99
55
NO1BNO1B
D24V(STEPPING & FEEDER POWER)D24V(STEPPING & FEEDER POWER)
K1K1
MC2MC2
MC1MC1
CN19-1CN19-1
CN19-2CN19-2
CN18-2CN18-2
CN18-1CN18-1
CN3-3CN3-3
CN3-4CN3-4
CN4-3CN4-3
CN4-4CN4-4
2222
1212
-E M S / W 1-EM S/W1
2121
1111
(CONV.CN17-3)(CONV.CN17-3)
EM1EM1
-E M S / W 2-EM S/W2
2222
1212
2121
1111
EM2EM2
(CONV.CN18-3)(CONV.CN18-3)
(FRONT)(FRONT)
(REAR)(REAR)
2121
2222
1111
1212
2121
1111
2222
1212
-DOOR S/W1-DOOR S/W1
(FRONT)(FRONT)
-DOOR S/W2-DOOR S/W2
(REAR)(REAR)
DOOR1DOOR1
(CONV.CN17-4)(CONV.CN17-4)
DOOR2DOOR2
24G24G
(CONV.CN17-5)(CONV.CN17-5)
(CONV.CN18-4)(CONV.CN18-4)
24G24G
(CONV.CN18-5)(CONV.CN18-5)
24G24G
(CONV.CN17-6)(CONV.CN17-6)
24G24G
(CONV.CN18-6)(CONV.CN18-6)
READY OUTREADY OUT
REM1REM1
FD1FD1
RD1RD1
TF 3TF3
K1K1
TF 2TF2
-E M S P A R E 1-EM SPARE1
-E M S P A R E 2-EM SPARE2
TF 1TF1
-S A F E G U A R D-SAFEGUARD
OVERRIDE KEYOVERRIDE KEY
K1K1
DIP SW-1DIP SW-1
DIP SW-4DIP SW-4
DIP SW-3DIP SW-3
DIP SW-2DIP SW-2

Page
SAMSUNG TECHWIN
120
SM411
Articles of Consumption

Page
SAMSUNG TECHWIN
121
SM411
Articles of Consumption
NO. LEVEL PART NO. PART NAME Q'TY TYPE Old No. Stock Apply Reference
A-1 J90641031A PACKING_BOX_ASSY J90641031A 1
1 J3601018A FUSE[250V 5A] 2
2 J3601019A FUSE[250V 10A] 2
3 J7055140A STEEL BALL [DIA2, SUS304] 40
4 J7255021B SILICON TUBE(BLACK) [J7255021B] 12 J7255076A
5 J7458002A FILTER ELEMENT[LF-M5-60-Z-ELEMENT] 12
Consumables (Replacement: 6 months)
A-2 J90551110A NOZZLE_ASSY J90551110A 1
6 J6702048A SOLENOID VALVE[VA01PEP34-1U-F] 6
Consumables (Replacement: 2 years)
7 J6702049A SOLENOID VALVE[RCS242-M3-D24NP] 1
Consumables (Replacement: 2 years)