SM411_TechnicalReference(Eng_Ver6) - 第89页
Page SAMSUNG TECHWIN 79 SM411 Electric Control Part

Page
SAMSUNG TECHWIN
78
SM411
Cable Ass’y
NO. LEVEL PART NO. PART NAME Q'TY TYPE Old No. Stock Apply Reference
28 J90831260C KVMS-REAR_TEACHING_BOX_CABLE 1 J90831260B [150] at 104 page
29 J90831146B SMEMA_CABLE_ASSY SM33-CV024 1 J90831146A [151] at 86, 88 page
30 J90831152C CRASH_SENSOR_I-F_CABLE_ASSY SM33-CV031 1 J90831152A [152] at 87 page
31 J90831244B KVMS_MONITOR_MAIN_CABLE_ASSY 1 [153] at 104 page
32 J90831245D KVMS_MONITOR_FRONT_CABLE_ASSY 1 J90831245B [154] at 104 page
33 J90831246D KVMS_MONITOR_REAR_CABLE_ASSY 1 J90831246B [155] at 104 page
34 J91672890A FLAT_CABLE_ASSY SM411-FL001 2
35
36
37 J90831045C KVMS_FRONT_OP_I-F_CABLE_ASSY 1 J90831045B [159] at 104 page
38 J90831046D KVMS_REAR_OP_I-F_CABLE_ASSY 1 J90831046B [160] at 104 page
39 J90831047B KVMS-CONV_I-F_CABLE_ASSY SM33-KV008 1 J90831047A [161] at 104 page
40 J90831173C FR_STEP_MOTOR_POWER_CABLE_ASSY 1 J90831173B [162] at 101 page
41 J90831174C RR_STEP_MOTOR_POWER_CABLE_ASSY 1 J90831174B [163] at 101 page
42 J90831063A MAIN_POWER_CABLE_ASSY SM33-PW001 1 [164] at 109 page
43 J90831456A X_AXIS_HEAD_EARTH_CABLE_ASSY SM33-PW003- 2 [165] at 109 page
44
45 J90831085B FZ1-FZ6_DC24V_POWER_CABLE_ASSY SM33-PW02 1 J90831085A [167] at 111 page
46 J90831086A RZ1-RZ6_DC24V_POWER_CABLE_ASSY SM33-PW02 1 [168] at 111 page
47 J90831090B CONV_BELT_STEP_PW_CABLE_ASSY SM33-PW028 1 J90831090A [169] at 102 page
48 J90831096B HEAD1_VAC-BLOW_CTRL_CABLE_ASSY SM33-VI00 1 J90831096A [170] at 82 page
49 J90831097B HEAD2_VAC-BLOW_CTRL_CABLE_ASSY SM33-VI00 1 J90831097A [171] at 82 page
50 J90831098A HEAD1_FIDUCIAL_CAMERA_CABLE_ASSY SM33-VI 1 [172] at 103 page
51 J90831100B HEAD2_FIDUCIAL_CAMERA_CABLE_ASSY SM33-VI 1 J90831100A [173] at 103 page
52 J90831104B HD2_FLY_CAM_PW-SYNC_CABLE_ASSY SM33-VIS0 1 J90831104A [174] at 103 page
53 J90831105D HEAD1_FLY_CAM_SIG_CABLE_ASSY 1 J90831105B [175] at 103 page
54 J90831107D HEAD2_FLY_CAM_SIG_CABLE_ASSY 1 J90831107B [176] at 103 page

Page
SAMSUNG TECHWIN
79
SM411
Electric Control Part

Page
SAMSUNG TECHWIN
80
SM411
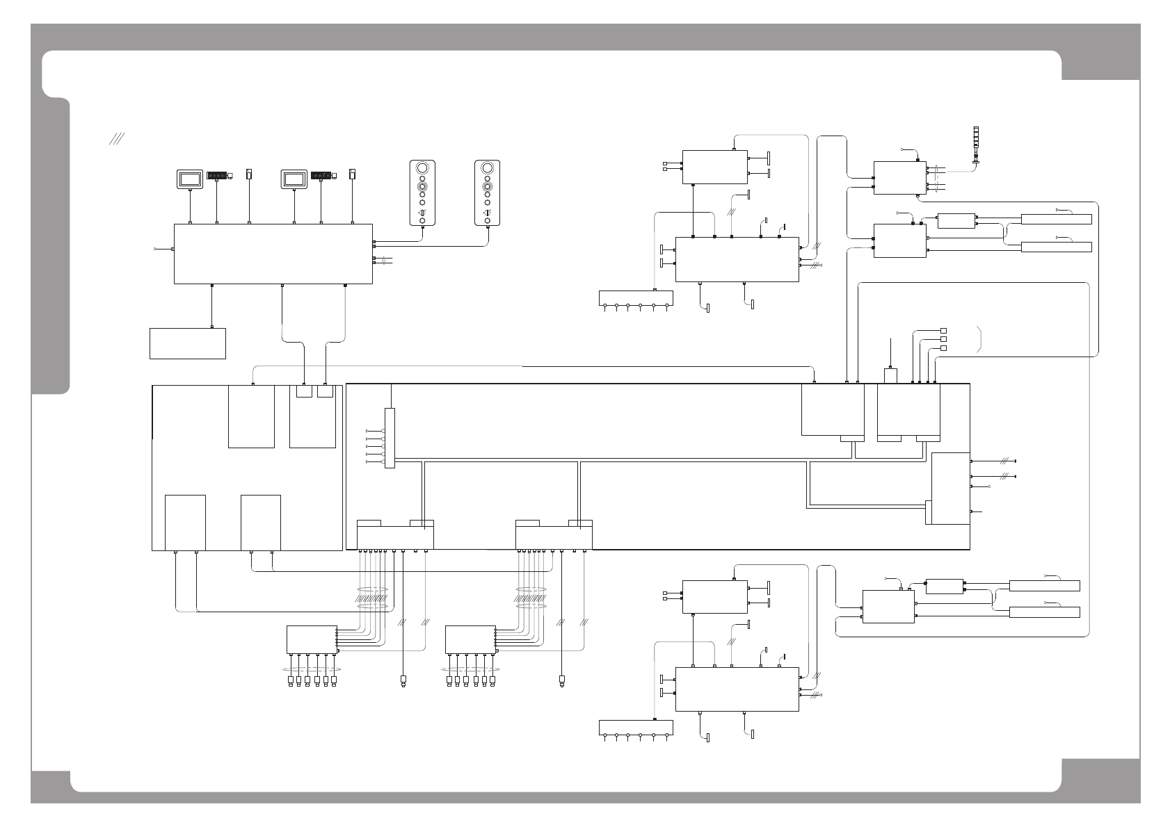
SM411 Wiring Diagram (1/2)
CN1
CN1
CN12
CN12
USB-IN
USB-IN
VGA-IN
VGA-IN
CN2
CN2
MONITOR-A
MONITOR-A
CN3
CN3
MONITOR-B
MONITOR-B
CN13
CN13
F-USB
F-USB
CN15
CN15
R-USB
R-USB
JOG/A
JOG/A
CN9
CN9
JOG/B
JOG/B
CN11
CN11
CN8
CN8
CN10
CN10
J1-BACKPLAIN
J1-BACKPLAIN
CAN MASTER
CAN MASTER
VME-162 MAIN
VME-162 MAIN
BOARD
BOARD
BOARD
BOARD
VME IO B/ D
VME IO B/D
CN5
CN5
CN1
CN1
CPU1
CPU1
ETHERNET
ETHERNET
CONSOLE1
CONSOLE1
CONSOLE2
CONSOLE2
CONSOLE3
CONSOLE3
CONSOLE4
CONSOLE4
D-SUB 25PIN
D-SUB 25PIN
CONSOLE
CONSOLE
LAN
LAN
F-FEEDER I/F
F-FEEDER I/F
BOARD
BOARD
CONVEYOR I/F
CONVEYOR I/F
BOARD
BOARD
HEAD ILL.B/D
HEAD ILL.B/D
HEAD IO B/D
HEAD IO B/D
CN2
CN2
CN3
CN3
CN3
CN3
CN2
CN2
CN2
CN2
CN5
CN5
CN6
CN6
TOWER LAMP & GENERAL I/O
TOWER LAMP & GENERAL I/O
+5 V
+5V
5G
5G
+12V
+12V
-1 2 V
-12V
12G
12G
CAN
CAN
CAN
CAN
CAN
CAN
CAN
CAN
RS232 SERIAL
RS232 SERIAL
CH2
CH2
+24V, 24G
+24V,24G
+24V,+24VP,24G
+24V,+24VP,24G
CN4
CN4
+24V,+24VP,24G
+24V,+24VP,24G
CN1
CN1
P1
P1
P2
P2
P1
P1
PCI
PCI
TRANS C EIVE R
TRANSCEIVER
210TS
210TS
CH1
CH1
CN3
CN3
CN6
CN6
CN4
CN4
<- -> CONV.SUB I/F B/D, KVMS B'D
<--> CONV.SUB I/F B/D, KVMS B'D
CN28
CN28
CN2
CN2
CAN
CAN
CAN
CAN
H1~H6
H1~H6
OUTER LED
OUTER LED
H1~H6
H1~H6
SIDE LED
SIDE LED
FIDUCIAL O UTER LED
FIDUCIAL OUTER LED
CN3
CN3
CN4
CN4
CN9
CN9
<- -> OP PANEL
<--> OP PANEL
NEXTEYE VISION B/ D
NEXTEYE VISION B/D
CN11
CN11
CN
CN
VISION I/F
VISION I/F
CN1
CN1
CN2
CN2
CN3
CN3
CN4
CN4
ANALO G
ANALOG
J4
J4
J3
J3
J2
J2
J1
J1
J5
J5
J6
J6
BOARD
BOARD
J4
J4
J3
J3
J2
J2
J1
J1
CAMERA IO B'D
CAMERA IO B'D
J5
J5
J6
J6
FLY CAMERA1~6
FLY CAMERA1~6
H D +/ -, V D +/ -, +1 2 V , 1 2 G
HD+/-,VD+/-,+12V,12G
FIDUCIAL C AMERA
FIDUCIAL CAMERA
PC I I/ O
PCI I/O
BOARD
BOARD
SBC
SBC
MONITOR
MONITOR
PORT
PORT
USB1
USB1
PORT
PORT
CN11
CN11
CN10
CN10
CN6
CN6
CN14
CN14
CN15
CN15
CN13
CN13
CN4
CN4
CN12
CN12
R12,R34,R56
R12,R34,R56
AUX. S EN
AUX.SEN
CN8
CN8
Z 1~ 6 HO ME SEN
Z 1~6 HOME SEN
SENSOR
SENSOR
SENSOR
SENSOR
SENSOR
SENSOR
SENSOR
SENSOR
VAC.
VAC.
VAC.
VAC.
VAC.
VAC.
VAC.
VAC.
H1
H1
H2
H2
H3
H3
H4
H4
VACUUM SENSOR B'D(H1~H6)
VACUUM SENSOR B'D(H1~H6)
H6
H6
H5
H5
VAC.
VAC.
VAC.
VAC.
SENSOR
SENSOR
SENSOR
SENSOR
H 1~ 6 VAC SOL
H 1~6 VAC SOL
H 1~ 6 BLOW SOL
H 1~6 BLOW SOL
SM33_CA001
SM33_CA001
SM33_CA002
SM33_CA002
SM33_VIS011
SM33_VIS011
SM33_VIS009
SM33_VIS009
SM33_VIS008
SM33_VIS008
SM33_VIS
SM33_VIS
SM33_VIS
SM33_VIS
SM33_VIS
SM33_VIS
SM33_VIS
SM33_VIS
SM33_VIS004
SM33_VIS004
SM33_VI001(FROM SAFETY CONTROL B/D CN26)
SM33_VI001(FROM SAFETY CONTROL B/D CN26)
SM33_VI004
SM33_VI004
(TO HEAD1 IO B/D CN13)
(TO HEAD1 IO B/D CN13)
SM_FD004
SM_FD004
SM_FD003
SM_FD003
SM_FD005
SM_FD005
(FROM SAFETY CONTROL
(FROM SAFETY CONTROL
SM21_FD001
SM21_FD001
SM33_CA006
SM33_CA006
SM33_HD005
SM33_HD005
SM33_HD005
SM33_HD005
SM33_HD006
SM33_HD006
SM33_HI001
SM33_HI001
SM33_HD004
SM33_HD004
SM33_HD003
SM33_HD003
SM33_HD007
SM33_HD007
SM_VM011
SM_VM011
FLAT C ABLE
FLAT CABLE
SM_FD007
SM_FD007
SM_FD006
SM_FD006
FEEDER INPUT
FEEDER INPUT
CN3
CN3
CN2
CN2
EXT.BO ARD
EXT.BOARD
F R O N T F E ED E R B A S E R I G H T B / D
FRONT FEEDER BASE RIGHT B/D
FRONT FEEDER BASE LEFT B/D
FRONT FEEDER BASE LEFT B/D
F24V/G , D24V/G
F24V/G,D24V/G
F24V/G , D24V/G
F24V/G,D24V/G
CH1
CH1
CH2
CH2
SM21_CV001
SM21_CV001
CN5
CN5
FIDUCIAL INNER LED
FIDUCIAL INNER LED
+24V,24G
+24V,24G
HEAD HOME SENSOR
HEAD HOME SENSOR
CN1
CN1
+24V,24G
+24V,24G
SM33_HD001
SM33_HD001
CN1
CN1
R12,34,56 HOME SENav
R12,34,56 HOME SENav
SM33
SM33
_HD008
_HD008
SW HOME SEN
SW HOME SEN
(TO VME IO B/D CN9)
(TO VME IO B/D CN9)
HEAD VAC/BLOW SOL
HEAD VAC/BLOW SOL
CN11
CN11
CN
CN
VI SIO N I/ F
VISION I/F
CN1
CN1
CN2
CN2
CN3
CN3
CN4
CN4
ANALO G
ANALOG
J4
J4
J3
J3
J2
J2
J1
J1
J5
J5
J6
J6
BOARD
BOARD
J4
J4
J3
J3
J2
J2
J1
J1
CAMERA IO B'D
CAMERA IO B'D
J5
J5
J6
J6
FLY CAMERA1~6
FLY CAMERA1~6
H D +/ -, V D +/ -, +1 2 V , 1 2 G
HD+/-,VD+/-,+12V,12G
FIDUCIAL C AMERA
FIDUCIAL CAMERA
SM33_VIS011
SM33_VIS011
SM33_VIS009
SM33_VIS009
SM33_VIS008
SM33_VIS008
SM33_VIS
SM33_VIS
SM33_VIS
SM33_VIS
SM33_VIS
SM33_VIS
SM33_VIS
SM33_VIS
SM33_VIS004
SM33_VIS004
NEXTEYE VIS ION B/ D
NEXTEYE VISION B/D
CH1
CH1
CH2
CH2
<F R O N T>
<FRONT>
<R E A R >
<REAR>
FR-O PERATE(KVMS) BOARD
FR-OPERATE(KVMS) BOARD
CN4
CN4
+24V, 24G
+24V,24G
<F R O N T-O P >
<FRONT-OP>
<R E A R -O P >
<REAR-OP>
MON.
MON.
KB D
KBD
MOUSE
MOUSE
T- BO X
T-BOX
MON.
MON.
KB D
KBD
MOUSE
MOUSE
T- BO X
T-BOX
SM33-KV003-2
SM33-KV003-2
SM33-KV005-2
SM33-KV005-2
SM33-CV023-4
SM33-CV023-4
SM33-KV003-3
SM33-KV003-3
SM33-CV023-3
SM33-CV023-3
SM33-CV023-5
SM33-CV023-5
SM33_KV001
SM33_KV001
(TO CONVEYOR I/F B/D CN26)
(TO CONVEYOR I/F B/D CN26)
SM33-KV003-1
SM33-KV003-1
SM33-CV023-1
SM33-CV023-1
CN5
CN5
CN6
CN6
CN7
CN7
CONV.SUB I/F BOARD
CONV.SUB I/F BOARD
CN7
CN7
SM33_KV008
SM33_KV008
SM33_KV006
SM33_KV006
SM33_KV007
SM33_KV007
(TO CONVEYOR I/F B/D CN27)
(TO CONVEYOR I/F B/D CN27)
SM33-KV005-1
SM33-KV005-1
HEAD ILL.B/D
HEAD ILL.B/D
HEAD IO B/D
HEAD IO B/D
CN2
CN2
CAN
CAN
CN3
CN3
CN6
CN6
CN2
CN2
CAN
CAN
CAN
CAN
H1~H6
H1~H6
OUTER LED
OUTER LED
H1~H6
H1~H6
SIDE LED
SIDE LED
FIDUCIAL O UTER LED
FIDUCIAL OUTER LED
CN3
CN3
CN4
CN4
CN9
CN9
CN11
CN11
CN10
CN10
CN6
CN6
CN14
CN14
CN15
CN15
CN13
CN13
CN4
CN4
CN12
CN12
R12,R34,R56
R12,R34,R56
AUX. S EN
AUX.SEN
CN8
CN8
Z 1~ 6 HO ME SEN
Z 1~6 HOME SEN
SENSOR
SENSOR
SENSOR
SENSOR
SENSOR
SENSOR
SENSOR
SENSOR
VAC.
VAC.
VAC.
VAC.
VAC.
VAC.
VAC.
VAC.
H1
H1
H2
H2
H3
H3
H4
H4
VACUUM SENSOR B'D(H1~H6)
VACUUM SENSOR B'D(H1~H6)
H6
H6
H5
H5
VAC.
VAC.
VAC.
VAC.
SENSOR
SENSOR
SENSOR
SENSOR
H 1~ 6 VAC SOL
H 1~6 VAC SOL
H 1~ 6 BLOW SOL
H 1~6 BLOW SOL
SM33_CA006
SM33_CA006
SM33_HD005
SM33_HD005
SM33_HD005
SM33_HD005
SM33_HD006
SM33_HD006
SM33_HI001
SM33_HI001
SM33_HD004
SM33_HD004
SM33_HD003
SM33_HD003
SM33_HD007
SM33_HD007
CN5
CN5
FIDUCIAL INNER LED
FIDUCIAL INNER LED
+24V,24G
+24V,24G
HEAD HOME SENSOR
HEAD HOME SENSOR
CN1
CN1
+24V,24G
+24V,24G
SM33_HD001
SM33_HD001
CN1
CN1
R12,34,56 HOME SEN
R12,34,56 HOME SEN
SM33
SM33
_HD008
_HD008
SW HOME SEN
SW HOME SEN
(TO VME IO B/D CN9)
(TO VME IO B/D CN9)
HEAD VAC/BLOW SOL
HEAD VAC/BLOW SOL
CN11
CN11
R-FEEDER I/F
R-FEEDER I/F
BOARD
BOARD
CN2
CN2
CN3
CN3
CN4
CN4
CN5
CN5
CN6
CN6
+24V,+24VP,24G
+24V,+24VP,24G
CN11
CN11
FEEDER INPUT
FEEDER INPUT
EXT.BO ARD
EXT.BOARD
SM33_CA005
SM33_CA005
(FROM SAFETY CONTROL
(FROM SAFETY CONTROL
SM_FD003
SM_FD003
SM_FD004
SM_FD004
SM_FD005
SM_FD005
SM21_FD002
SM21_FD002
CN3
CN3
CN2
CN2
SM_FD007
SM_FD007
SM_FD006
SM_FD006
REAR FEEDER BASE LEFT B/D
REAR FEEDER BASE LEFT B/D
REAR FEEDER BASE RIGHT B/D
REAR FEEDER BASE RIGHT B/D
F24V/G , D24V/G
F24V/G,D24V/G
F24V/G , D24V/G
F24V/G,D24V/G
CPU1
CPU1
CAN
CAN
SM33_CA003
SM33_CA003
CN2
CN2
SM33_VI005
SM33_VI005
(TO HEAD2 IO B/D CN13)
(TO HEAD2 IO B/D CN13)
CN6
CN6
CO NVEYOR PCB SENSO R , F/ R SO L
CONVEYOR PCB SENSOR, F/R SOL
SM33-CS035-1(to AXIS SENSOR BOARD CN10)
SM33-CS035-1(to AXIS SENSOR BOARD CN10)
(STOPPER,ANC,EDGE PUSHER,WORK STOPPER,BUT)
(STOPPER,ANC,EDGE PUSHER,WORK STOPPER,BUT)
INDUSTRIAL PC
INDUSTRIAL PC
VME
VME
G
LOCK
LOCK
R
S
T
M
E
E
CHANGE
CHANGE
F/FEEDER
F/FEEDER
RESET
RESET
0N
0N
STOP
STOP
START
START
READY
READY
E
O
P
C
N
Y
RESET
RESET
F/FEEDER
F/FEEDER
CHANGE
CHANGE
STOP
STOP
START
START
READY
READY
P
O
T
S
Y
N
C
E
E
E
M
R
G
LOCK
LOCK
0N
0N
SM33-CV023-2
SM33-CV023-2
SM33-KV005-3
SM33-KV005-3
SM33-CS035-2
SM33-CS035-2