SM411_TechnicalReference(Eng_Ver6) - 第92页
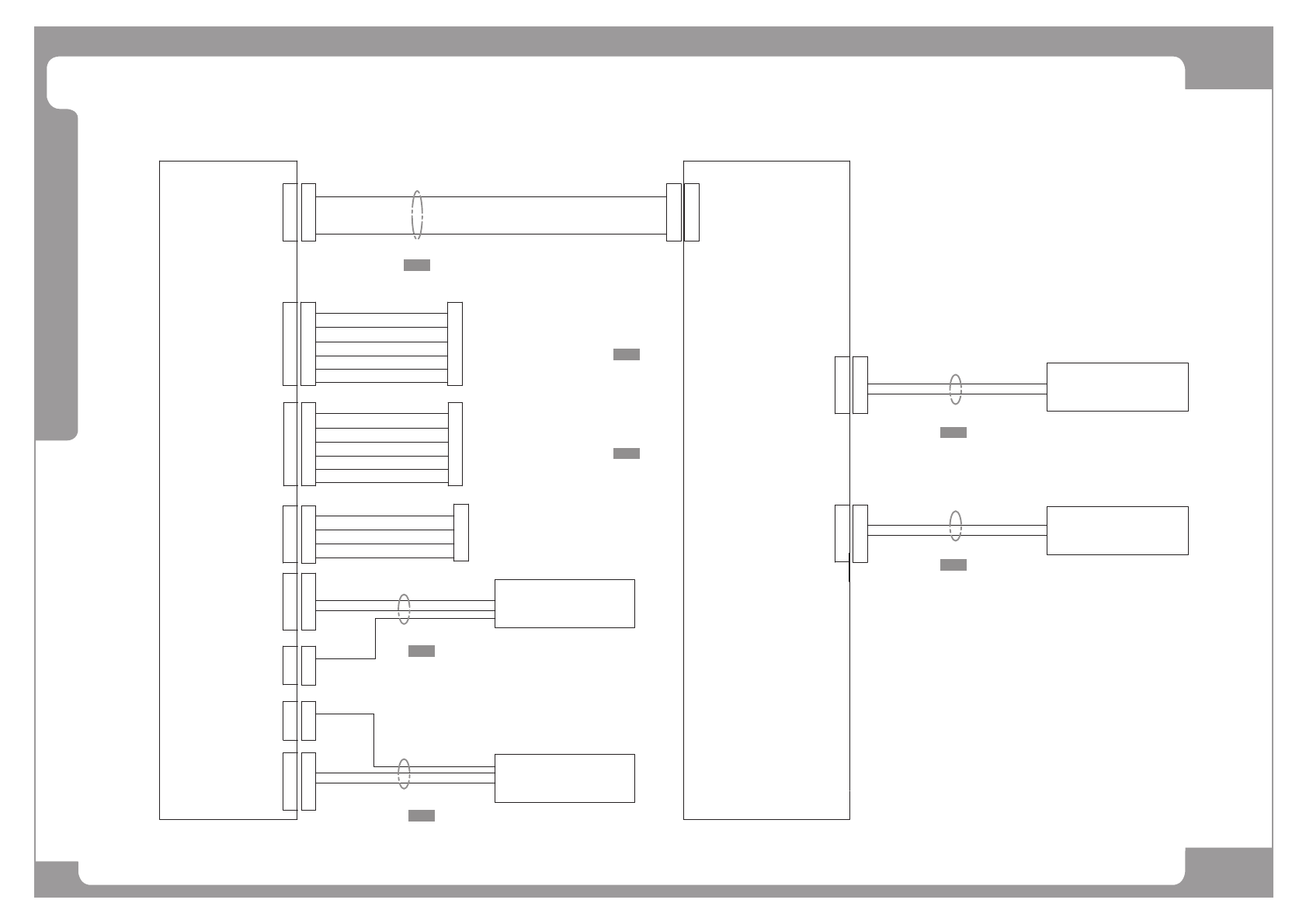
Page SAMSUNG TECHWIN 82 SM411 V ME IO Board Interface CN5 CN5 4P 4P VME IO VME IO B OARD B OARD VME IO VME IO B OARD B OARD 6P 6 P CN 3P CN 3P 3 3 CN 2S CN 2S 2 2 5 5 20P 2 0 P CN 1P CN 1P 3 3 3 3 4 4 4 4 2 2 1 1 2 2 1 1…

Page
SAMSUNG TECHWIN
81
SM411
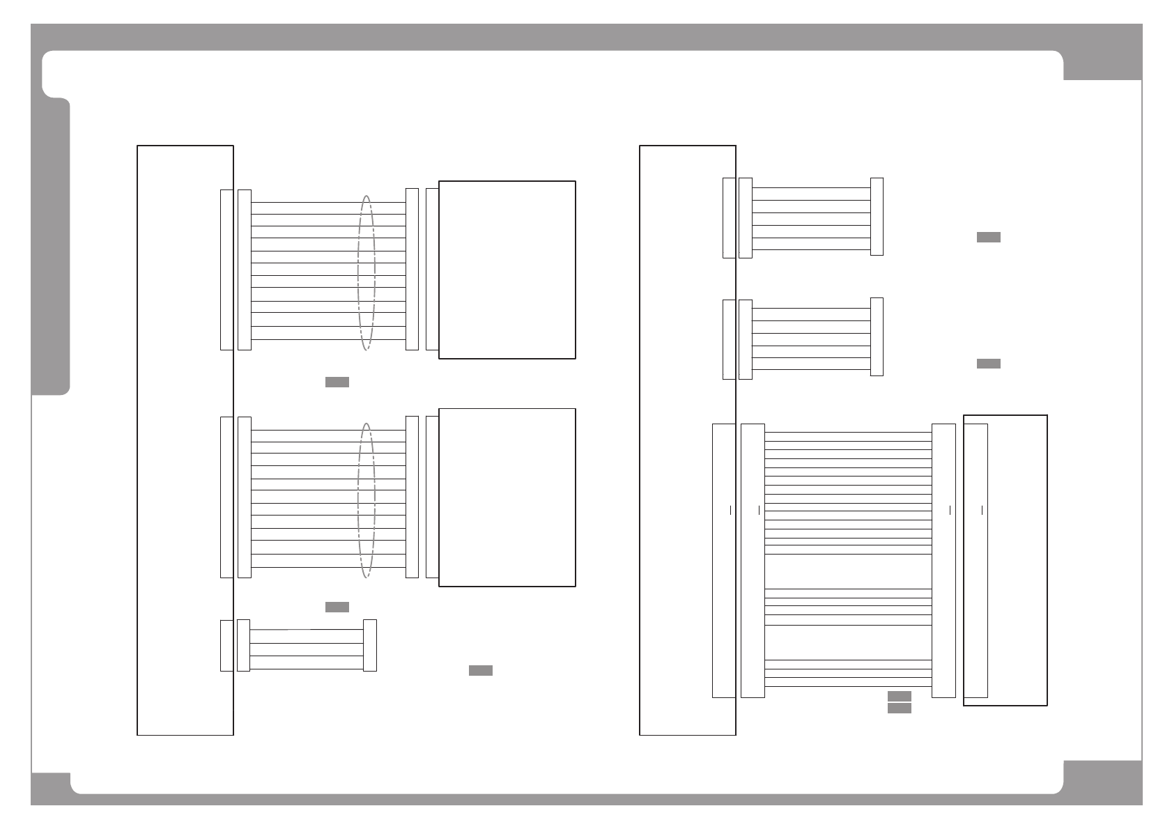
SM411 Wiring Diagram (2/2)
X7043N SEDES #1 BOARDX7043N SEDES #1 BOARD
(30W )(30W) (30W)(30W) (3 0W )(30W)
(50W)(50W)
SWSW
(750W)(750W)
FXFX
Panasonic AC servoPanasonic AC servo
SETSET
MODEMODE
Panasonic AC servoPanasonic AC servo
SETSET
MODEMODE
+24VP,24G+24VP,24G
R56R56R34R34
(STEPPING MO TOR )(STEPPING MOTOR)
R12R12
VMEVME
X7043 NEW TWIN SERVO B/D X7043 NEW TWIN SERVO B/D
(1KW)(1KW)
FY2FY2
(1KW)(1KW)
FY1FY1
Panasonic AC servoPanasonic AC servo
SETSET
MODEMODE
Panasonic AC servoPanasonic AC servo
SETSET
MODEMODE
(1KW)(1KW)
RY2RY2
(1KW)(1KW)
RY1RY1
Panasonic AC servoPanasonic AC servo
SETSET
MODEMODE
Panasonic AC servoPanasonic AC servo
SETSET
MODEMODE
Z1Z1 Z2Z2 Z3Z3 Z4Z4 Z5Z5 Z6Z6
(30W)(30W) (30W)(30W) (3 0W )(30W)
X7043N SEDES #2 BOARDX7043N SEDES #2 BOARD
(30W)(30W) (30W)(30W) (30W )(30W)
(50W )(50W)
SWSW
(750W)(750W)
RXRX
Panasonic AC servoPanasonic AC servo
SETSET
MODEMODE
Panasonic AC servoPanasonic AC servo
SETSET
MODEMODE
+24VP,24G+24VP,24G
R56R56R34R34
(STEPPING MO TOR )(STEPPING MOTOR)
R12R12
Z1Z1 Z2Z2 Z3Z3 Z4Z4 Z5Z5 Z6Z6
(30W)(30W) (30W)(30W) (3 0W )(30W)
CN1CN1 CN2CN2
CN3CN3
X7043S #1 BOARDX7043S #1 BOARD
(30W)(30W) (20W )(20W) (20W)(20W)
VMEVME
MS1MS1 WS1WS1 WW1WW1
BS1-1BS1-1
BS1-2BS1-2
BW1-1BW1-1
BW1-2BW1-2
CN1CN1 CN2CN2
CN3CN3
X7043S #2 BOARDX7043S #2 BOARD
(30W)(30W) (20W )(20W) (20W )(20W)
MS2MS2 WS2WS2 WW2WW2
BS2-1BS2-1
BS2-2BS2-2
BW2-1BW2-1
BW2-2BW2-2
CN6CN6
CN3CN3CN2CN2
CN11CN11
CN1CN1
BOARDBOARD
AXIS SENSORAXIS SENSOR
+24V,24G+24V,24G
F/R FEEDER UNLOCK SENSORF/R FEEDER UNLOCK SENSOR
RY1 HO ME/+LIMIT/ -LIMITRY1 HOME/+LIMIT/-LIMIT
FY1 HO ME/+LIMIT/ -LIMITFY1 HOME/+LIMIT/-LIMIT
SM33_AX003SM33_AX003
SM33_AX004SM33_AX004
SM33-CS034-1SM33-CS034-1
SM33-CS034-2SM33-CS034-2
SM33-CS034-3SM33-CS034-3
SM33_AX001SM33_AX001
CN5CN5 CN5CN5
CN9CN9
CN10CN10
CN12CN12
F/R STOPPER UP/DN,BUTF/R STOPPER UP/DN,BUT
CN16CN16CN15CN15
CN1CN1
SENSORSENSOR
R CO NVEYORR CONVEYOR
F ANC SOLF ANC SOL
F SHUTTLE STOPPER SOLF SHUTTLE STOPPER SOL
CON1CON1
CN5CN5
CN4CN4
CN2CN2
CN3CN3
CN4CN4
CN5CN5
CN6CN6
CN7CN7
CN8CN8
CN9CN9
CN10CN10
CN11CN11
CN12CN12
CN13CN13
CN14CN14
CN18CN18
F WORK STOPPER SOLF WORK STOPPER SOL
CN19CN19
F BUT SOLF BUT SOL
CN20CN20
reserved OUTreserved OUT
CN17CN17
F EDGE PUSHER SOLF EDGE PUSHER SOL
IF BOARDIF BOARD
CN16CN16CN15CN15
CN1CN1
SENSORSENSOR
F CONVEYORF CONVEYOR
F ANC SOLF ANC SOL
F SHUTTLE STOPPER SOLF SHUTTLE STOPPER SOL
CON1CON1
SENSOR,SOL DATUMSENSOR,SOL DATUM
CN2CN2
CN3CN3
CN4CN4
CN5CN5
CN6CN6
CN7CN7
CN8CN8
CN9CN9
CN10CN10
CN11CN11
CN12CN12
CN13CN13
CN14CN14
CN18CN18
F WORK STOPPER SOLF WORK STOPPER SOL
CN19CN19
F BUT SOLF BUT SOL
CN20CN20
reserved OUTreserved OUT
CN17CN17
F EDGE PUSHER SOLF EDGE PUSHER SOL
IF BOARDIF BOARD
CN1CN1
CONTROL &CONTROL &
SAFETYSAFETY
CN23CN23
CN2CN2
CN3CN3
CN4CN4
CN5CN5
CN6CN6
CN7CN7
CN8CN8
CN9CN9
CN10CN10
CN11CN11
CN12CN12
CN13CN13
CN14CN14
DC POWERDC POWER
BOARDBOARD
CN15CN15
CN16CN16
S2-2S2-2
CN17CN17
S2-2S2-2
CN18CN18
S2-2S2-2
CN19CN19
S2-2S2-2
CN20CN20
S2-2S2-2
CN21CN21
S2-2S2-2
CN22CN22
S2-2S2-2S2-2S2-2
CN24CN24
S2-2S2-2S2-2S2-2
CN25CN25
S2-2S2-2
CN26CN26
S2-2S2-2
CN27CN27
S2-2S2-2
CN28CN28
S2-2S2-2
CN29CN29
CN1CN1 CN2CN2 CN3CN3 CNCN
SM33_MD001SM33_MD001
SM33_MD002SM33_MD002
SM33_MD013SM33_MD013
SM33_MD014SM33_MD014
FRONT SEDES SLAVE B/DFRONT SEDES SLAVE B/D
SM33_VM005SM33_VM005
R-STEPPING R-STEPPING
CN1CN1
SM33_MD006SM33_MD006
SM33_VM003SM33_VM003
CN3CN3
CN2CN2
SM33_VM0SM33_VM0
CN8CN8
CN11CN11 CN12CN12 CN11CN11 CN12CN12 CN11CN11 CN12CN12
SM33_VM007SM33_VM007
SM33_VM009SM33_VM009
SM33_MD019SM33_MD019
SM33_MD020SM33_MD020
SM33_MD021SM33_MD021
SM33_MD022SM33_MD022
SM33_MD023SM33_MD023
SM33_MD024SM33_MD024
SM33_PW016SM33_PW016
SM33_MD027SM33_MD027
REGENERATIV EREGENERATIVE
RESISTORRESISTOR
SM33_VM011SM33_VM011
SM33_MD017SM33_MD017
SM33_MD026SM33_MD026
SM33_MD033SM33_MD033 SM33_MD035SM33_MD035
SM33_MD034SM33_MD034
SM33_SC011SM33_SC011
CN1CN1 CN2CN2 CN3CN3 CNCN
SM33_MD003SM33_MD003
SM33_MD004SM33_MD004
SM33_MD015SM33_MD015
SM33_MD016SM33_MD016
REAR SEDES SLAVE B/DREAR SEDES SLAVE B/D
SM33_VM006SM33_VM006
R-STEPPING R-STEPPING
CN8CN8
CN11CN11 CN12CN12 CN11CN11 CN12CN12 CN11CN11 CN12CN12
SM33_VM008SM33_VM008
SM33_VM009SM33_VM009
SM33_MD019SM33_MD019
SM33_MD020SM33_MD020
SM33_MD021SM33_MD021
SM33_MD022SM33_MD022
SM33_MD023SM33_MD023
SM33_MD024SM33_MD024
SM33_PW017SM33_PW017
SM33_MD030SM33_MD030
REGENERATIV EREGENERATIVE
RESISTORRESISTOR
SM33_VM012SM33_VM012
SM33_MD018SM33_MD018
SM33_MD026SM33_MD026
SM33_MD033SM33_MD033 SM33_MD035SM33_MD035
SM33_MD034SM33_MD034
SM33_SC011SM33_SC011
SM33_MD005SM33_MD005
SM33_MD008SM33_MD008
SM33_MD007SM33_MD007
SM33_MD010SM33_MD010
SM33_MD009SM33_MD009
SM33_MD012SM33_MD012
SM33_MD011SM33_MD011
SM33_MD028SM33_MD028
REGENERATIV EREGENERATIVE
RESISTORRESISTOR
SM33_MD029SM33_MD029
REGENERATIV EREGENERATIVE
RESISTORRESISTOR
SM33_MD03131SM33_MD03131
REGENERATIV EREGENERATIVE
RESISTORRESISTOR
SM33_MD032SM33_MD032
REGENERATIV EREGENERATIVE
RESISTORRESISTOR
SM33_PW018SM33_PW018 SM33_PW019SM33_PW019
SM33-CS018-1SM33-CS018-1
SM33-CS019-1SM33-CS019-1
SM33_CS020SM33_CS020
SM33_PW029SM33_PW029
SM33_PW028SM33_PW028
SM33_VM013SM33_VM013 SM33_VM014SM33_VM014 SM33_VM017SM33_VM017
SM33-CS018-3SM33-CS018-3
SM33-CS018-2SM33-CS018-2
SM33_CS012SM33_CS012 SM33_CS014SM33_CS014
SM33_CS013SM33_CS013
SM33_CS021SM33_CS021
SM33_CS022SM33_CS022
SM33_CS023SM33_CS023
SM33-CS028-1SM33-CS028-1
SM33-CS028-2SM33-CS028-2
SM33-CS028-3SM33-CS028-3
SM33-CS028-4SM33-CS028-4
SM33-CS028-5SM33-CS028-5
SM33-CS028-6SM33-CS028-6
SM33-CS028-7SM33-CS028-7
SM33-CS028-8SM33-CS028-8
SM33-CS018-4SM33-CS018-4
SM33_CS024SM33_CS024
SM33_PW029SM33_PW029
SM33_PW028SM33_PW028
SM33_VM013SM33_VM013 SM33_VM014SM33_VM014 SM33_VM018SM33_VM018
SM33-CS018-6SM33-CS018-6
SM33-CS018-5SM33-CS018-5
SM33_CS015SM33_CS015 SM33_CS017SM33_CS017
SM33_CS016SM33_CS016
SM33_CS025SM33_CS025
SM33_CS026SM33_CS026
SM33_CS027SM33_CS027
CONVEYOR HOME SENSORSCONVEYOR HOME SENSORS
SM33-CS035-1SM33-CS035-1
F/R Y1 H/+L/-LF/R Y1 H/+L/-L
CONVEYOR PCB SENSORCONVEYOR PCB SENSOR
F/R SOL SIGNALF/R SOL SIGNAL
to VME IO B/Dto VME IO B/D
CN6CN6
to CV IF B/D CN14to CV IF B/D CN14
SENSOR, SOL DATUMSENSOR, SOL DATUM
S2-1S2-1
S
S2-2
S2-2
W1-2W1-2
W2-2W2-2
WS2WS2
MS2HMS2H
WW1WW1
F-BUTF-BUT
reserved IN 2reserved IN 2
F STOPPER UPF STOPPER UP
F STOPPER DNF STOPPER DN
R STOPPER UPR STOPPER UP
R STOPPER DNR STOPPER DN
S1-1S1-1
S
S1-2
S1-2
W1-1W1-1
W2-1W2-1
WS1WS1
MS1HMS1H
WW2WW2
R-BUTR-BUT
reserved IN 1reserved IN 1
SM33-CS036-1SM33-CS036-1
DC PS #2, SM33_PW027DC PS #2, SM33_PW027
F OP PANEL, SM33_SC001F OP PANEL, SM33_SC001
DC PS #1DC PS #1
R OP PANEL, SM33_SC002R OP PANEL, SM33_SC002
SAFEGUARD KEY, SM33_SC009SAFEGUARD KEY, SM33_SC009
F FEEDERBASE LEFTF FEEDERBASE LEFT
R FEEDERBASE RIGHTR FEEDERBASE RIGHT
R FEEDERBASE LEFTR FEEDERBASE LEFT
reserved IN 2reserved IN 2
F STOPPER UPF STOPPER UP
F STOPPER DNF STOPPER DN
R STOPPER UPR STOPPER UP
R STOPPER DNR STOPPER DN
S2-2S2-2
S2-2S2-2
S2-2S2-2
F FEEDERBASE RIGHTF FEEDERBASE RIGHT
SM33-CS035-2SM33-CS035-2
SM33-CS036-2SM33-CS036-2
SM33-CS019-2SM33-CS019-2
SM33-CS019-3SM33-CS019-3
SM33-CS019-4SM33-CS019-4
SM33-CS019-5SM33-CS019-5
SM33-CS019-6SM33-CS019-6

Page
SAMSUNG TECHWIN
82
SM411
VME IO Board Interface
CN5
CN5
4P
4P
VME IO
VME IO
BOARD
BOARD
VME IO
VME IO
BOARD
BOARD
6P
6P
CN3P
CN3P
3
3
CN2S
CN2S
2
2
5
5
20P
20P
CN1P
CN1P
3
3
3
3
4
4
4
4
2
2
1
1
2
2
1
1
24G
24G
24G
24G
+2 4 V
+24V
CN1S
CN1S
+2 4 V
+24V
6
6
1
1
4
4
+24V
+24V
F_FIX1 SIDE
F_FIX1 SIDE
+24V
+24V
+24V
+24V
F_FIX1 OUTER
F_FIX1 OUTER
F_FIX1 INNER
F_FIX1 INNER
6
6
3
3
2
2
5
5
4
4
1
1
CN4P
CN4P
6P
6P
CN3S
CN3S
+24V
+24V
+24V
+24V
F_FIX2 INNER
F_FIX2 INNER
F_FIX2 OUTER
F_FIX2 OUTER
F_FIX2 SIDE
F_FIX2 SIDE
+24V
+24V
6
6
5
5
4
4
3
3
2
2
1
1
FROM SAFETY CONTROL B/D CN26
FROM SAFETY CONTROL B/D CN26
S
M
33_
VI
001
S
M
33_
VI
001
S
M
33_
VI
002
S
M
33_
VI
002
S
M
33_
VI
003
S
M
33_
VI
003
12
12
11
11
10
10
9
9
8
8
7
7
6
6
5
5
4
4
3
3
2
2
HD1-SOL
HD1-SOL
1
1
FRONT FLAT
FRONT FLAT
CABLE
CABLE
12
12
11
11
10
10
9
9
8
8
7
7
6
6
5
5
4
4
3
3
2
2
1
1
H1-VAC
H1-VAC
H2-VAC
H2-VAC
H3-VAC
H3-VAC
H4-VAC
H4-VAC
H5-VAC
H5-VAC
H6-VAC
H6-VAC
13
13
12
12
3
3
5
5
7
7
6
6
4
4
2
2
CN9S
CN9S
20S
20S
H6-BLOW
H6-BLOW
H4-BLOW
H4-BLOW
H5-BLOW
H5-BLOW
H3-BLOW
H3-BLOW
H2-BLOW
H2-BLOW
H1-BLOW
H1-BLOW
2
2
4
4
3
3
1
1
TO FIX1 LED I/ F B/ D JP1
TO FIX1 LED I/F B/D JP1
TO FIX2 LED I/ F B/ D JP1
TO FIX2 LED I/F B/D JP1
15
15
14
14
17
17
16
16
S
M
33_
VI
004
S
M
33_
VI
004
3
3
2
2
5
5
6
6
1
1
4
4
3
3
2
2
5
5
6
6
1
1
4
4
3
3
2
2
5
5
6
6
1
1
4
4
13
13
12
12
3
3
5
5
7
7
6
6
4
4
2
2
15
15
14
14
17
17
16
16
17
17
17
17
16
16
15
15
16
16
15
15
14
14
13
13
14
14
13
13
12
12
7
7
12
12
7
7
6
6
5
5
6
6
5
5
H6-BLOW
H6-BLOW
S
M
33_
VI
005
S
M
33_
VI
005
12
12
12
12
H2-BLOW
H2-BLOW
H4-BLOW
H4-BLOW
H3-BLOW
H3-BLOW
H5-BLOW
H5-BLOW
H1-BLOW
H1-BLOW
H6-VAC
H6-VAC
H4-VAC
H4-VAC
H5-VAC
H5-VAC
11
11
10
10
11
11
10
10
9
9
8
8
9
9
8
8
7
7
6
6
7
7
6
6
5
5
4
4
5
5
4
4
CN2P
CN2P
20P
20P
CN9S
CN9S
3
3
4
4
3
3
4
4
2
2
2
2
20S
20S
H2-VAC
H2-VAC
H3-VAC
H3-VAC
H1-VAC
H1-VAC
HD2-SOL
HD2-SOL
3
3
2
2
3
3
2
2
1
1
1
1
REAR FLAT
REAR FLAT
CABLE
CABLE
REAR EDGE PUSHER SOL
REAR EDGE PUSHER SOL
REAR WORK STOPPER SOL
REAR WORK STOPPER SOL
FRONT STOPPER SOL
FRONT STOPPER SOL
FRONT EDGE PUSHER SOL
FRONT EDGE PUSHER SOL
FRONT WORK STOPPER SOL
FRONT WORK STOPPER SOL
REAR WORK #2 (W2-2)
REAR WORK #2 (W2-2)
FRONT WORK #2 (W1-2)
FRONT WORK #2 (W1-2)
FRONT FEEDER UNLOCK
FRONT FEEDER UNLOCK
B1
B1
B1
B1
B9
B9
B9
B9
B13
B13
B13
B13
B15
B15
B15
B15
B14
B14
B14
B14
B11
B11
B11
B11
B12
B12
B12
B12
B10
B10
B10
B10
REAR BUT SOL
REAR BUT SOL
REAR ANC SOL
REAR ANC SOL
B5
B5
B5
B5
B7
B7
B7
B7
B8
B8
B8
B8
B6
B6
B6
B6
B3
B3
B3
B3
B4
B4
B4
B4
B2
B2
B2
B2
FRONT BUT SOL
FRONT BUT SOL
FRONT ANC SOL
FRONT ANC SOL
BOARD OUT #2 (BO)
BOARD OUT #2 (BO)
A14
A14
A14
A14
A15
A15
A15
A15
A12
A12
A13
A13
A12
A12
A13
A13
A10
A10
A1 1
A11
A10
A10
A1 1
A11
A8
A8
A9
A9
A8
A8
A9
A9
REAR FEEDER UNLOCK
REAR FEEDER UNLOCK
GND
GND
GND
GND
REAR STOPPER SOL
REAR STOPPER SOL
A3
A3
A3
A3
A6
A6
A7
A7
A6
A6
A7
A7
A4
A4
A5
A5
A4
A4
A5
A5
CN6
CN6
A1
A1
A1
A1
A2
A2
A2
A2
FRONT WORK #1 (W1-1)
FRONT WORK #1 (W1-1)
PCB OUT #1 (S2-1)
PCB OUT #1 (S2-1)
REAR WORK #1 (W2-1)
REAR WORK #1 (W2-1)
PCB OUT #2 (S2-2)
PCB OUT #2 (S2-2)
PCB IN #2 (S1-2)
PCB IN #2 (S1-2)
PCB IN #1 (S1-1)
PCB IN #1 (S1-1)
BOARD OUT #1 (BO)
BOARD OUT #1 (BO)
B1
B1
B1
B1
B9
B9
B9
B9
B13
B13
B13
B13
B15
B15
B15
B15
B14
B14
B14
B14
B11
B11
B11
B11
B12
B12
B12
B12
B10
B10
B10
B10
B5
B5
B5
B5
B7
B7
B7
B7
B8
B8
B8
B8
B6
B6
B6
B6
B3
B3
B3
B3
B4
B4
B4
B4
B2
B2
B2
B2
AXIS SENSOR BOAR
DAXIS SENSOR BOARD
A14
A14
A14
A14
A15
A15
A15
A15
A12
A12
A13
A13
A12
A12
A13
A13
A10
A10
A1 1
A11
A10
A10
A1 1
A11
A8
A8
A9
A9
A8
A8
A9
A9
A3
A3
A3
A3
A6
A6
A7
A7
A6
A6
A7
A7
A4
A4
A5
A5
A4
A4
A5
A5
A1
A1
A1
A1
A2
A2
A2
A2
CN10
CN10
S
M
33
-
C
S
035
-
2
S
M
33
-
C
S
035
-
2
S
M
33
-
C
S
035
-
1
S
M
33
-
C
S
035
-
1
[50]
[51]
[112]
[170]
[171]
[139]
[140]

Page
SAMSUNG TECHWIN
83
SM411
Front Feeder Board Interface
CN11PCN11P
34P34P
FRONT FRONT
FEEDER I/FFEEDER I/F
BOARDBOARD
FRONT FEEDER FRONT FEEDER
INPUT EXT B/DINPUT EXT B/D
+24V+24V
GNDGND
GNDGND
+24V+24V
/IO_RESET/IO_RESET
+24G+24G
+1 2 G+12G
+1 2 V+12V
CAN_HCAN_H
CAN_LCAN_L
CAN_HCAN_H
CAN_LCAN_L
/IO_RESET/IO_RESET
+24G+24G
+1 2 G+12G
+1 2 V+12V
44
55
66
44
55
66
4P4P
CN4PCN4P
6P6P
CN3PCN3P
44
55
66
44
55
66
1111
6060
~~
6060
CN5SCN5S
22
22
33
33
CN3SCN3S
11
11
6P6P
CN2PCN2P
33
33
CN2SCN2S
11
22
11
22
44
55
66
33
44
55
66
22
11
CAN MASTERCAN MASTER
CN1CN1
33
22
11
CONV IF BDCONV IF BD
CN3CN3
S
M
21_
F
D
001
S
M
21_
F
D
001
S
M
33
-
CA
001
S
M
33
-
CA
001
S
M
33_
CA
002
S
M
33_
CA
002
CN5PCN5P
60P60P
CN4SCN4S
44
33
22
11
SAFETY CONTROL B/DSAFETY CONTROL B/D
CN21CN21
~~
~~
88
CN7PCN7P
8P8P
11
~~
88
11
CN7SCN7S
44
11
44
11
CN4SCN4S
22 22
33 33
1111
6060
60P60P
~~
6060
~~
CN6PCN6P
CN6SCN6S
FRONT FEEDER BASEFRONT FEEDER BASE
LEFT B/DLEFT B/D
FRONT FEEDER BASEFRONT FEEDER BASE
RIGHT B/DRIGHT B/D
FEEDER #1~#29FEEDER #1~#29
FEEDER #30~#58FEEDER #30~#58
S
M
_
F
D
003
S
M
_
F
D
003
S
M
_
F
D
004
S
M
_
F
D
004
1111
3434
~~
3434
~~
CN11SCN11S
11 11
3434
~~
3434
~~
CN1PCN1PCN11SCN11S
34P34P
S
M
_
F
D
005
S
M
_
F
D
005
6060 6060
11
60P60P
~~
CN3PCN3P
11
~~
CN3SCN3S
1111
6060
60P60P
~~
6060
~~
CN2PCN2P
CN2SCN2S
FEEDER #30~#58FEEDER #30~#58
RIGHT B/DRIGHT B/D
FRONT FEEDER BASEFRONT FEEDER BASE
S
M
_
F
D
007
S
M
_
F
D
007
FEEDER #1~#29FEEDER #1~#29
FRONT FEEDER BASEFRONT FEEDER BASE
LEFT B/DLEFT B/D
S
M
_
F
D
006
S
M
_
F
D
006
FEEDER INPUT(#1~#58)FEEDER INPUT(#1~#58)
FEEDER INPUT(#59~ #116)FEEDER INPUT(#59~#116)
~~
~~
88 88
CN8PCN8P
8P8P
11
CN8SCN8S
11
[1]
[2]
[3]
[4]
[5]
[131]
[132]