DECAN_L2_TRM(Ver2.9_CS15.51) - 第265页
Page HANWHA TECHWIN 261 DECAN L2 Head IF Board (1/5) NO. P ART NO. P ART NAME Q'TY Old No. Supply Supply L T Reference 1 AM03-013438 A CABLE ASSY -SM51 1 FLA T 1 1 AM03-010515C/ AM03-0105 15D 2 AM03-010959A CAB LE A…

Page
HANWHA TECHWIN
260
DECAN
L2
Head IF Board (1/5)

Page
HANWHA TECHWIN
261
DECAN
L2
Head IF Board (1/5)
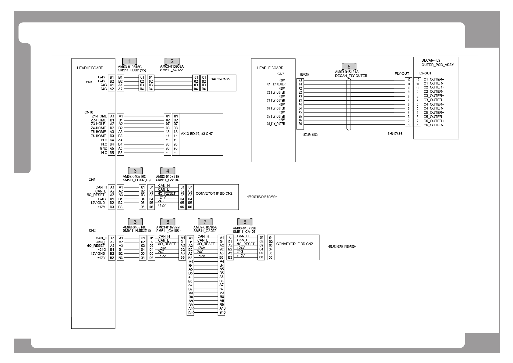
NO. PART NO. PART NAME Q'TY Old No. Supply Supply LT Reference
1 AM03-013438A CABLE ASSY-SM511 FLAT 1 1 AM03-010515C/ AM03-010515D
2 AM03-010959A CABLE ASSY-HEAD1_PWR_EXT 1
3 AM03-013439A CABLE ASSY-SM511 FLAT 2 2 AM03-010516C
4 AM03-010791B CABLE ASSY-CVIF-FRONT_FLAT_CAN 1
5 AM03-017885A CABLE ASSY-FLY OUTER LED 1 AM03-015131A/ AM03-015131B
6 AM03-010793C CABLE ASSY-RFDR-REAR_FLAT_CAN_J9L 1 AM03-010793B
7 AM03-010795A CABLE ASSY-CAN_TW_J4R-J9L 1
8 AM03-010792B CABLE ASSY-RFDR-REAR_FLAT_CAN_J4R 1

Page
HANWHA TECHWIN
262
DECAN
L2
Head IF Board (2/5)