SM471_TRM(Ver5.9_CS16.18) - 第78页
Page HANWHA TECHWIN 74 SM471 Air Ass’y (4/6) C FRONT AIR PANEL ASS'Y FRONT FEEDER BASE ASS'Y (ST ANDARD) REAR 도 ST ANDARD 일 때 , 동일 구조 Feeder Base HP06-900043 FITTING KQ2F04-01 TE07-900096 ANALOG GAUGE (V ACUUM)…

Page
HANWHA TECHWIN
73
SM471
Air Ass’y (3/6)
NO. Lev. PART NO. PART NAME Q'TY Old No. Supply Supply LT Reference
1 HP06-900282 STRAIGHT FITTING [KQ2R06-08] 5
2 HP06-900282 PLUG KQ2P-08 3
3 HP06-000234 FITTING-KQ2R10-12;STRAIGHT 1
4 HP06-000226 PLUG KQ2P10 1

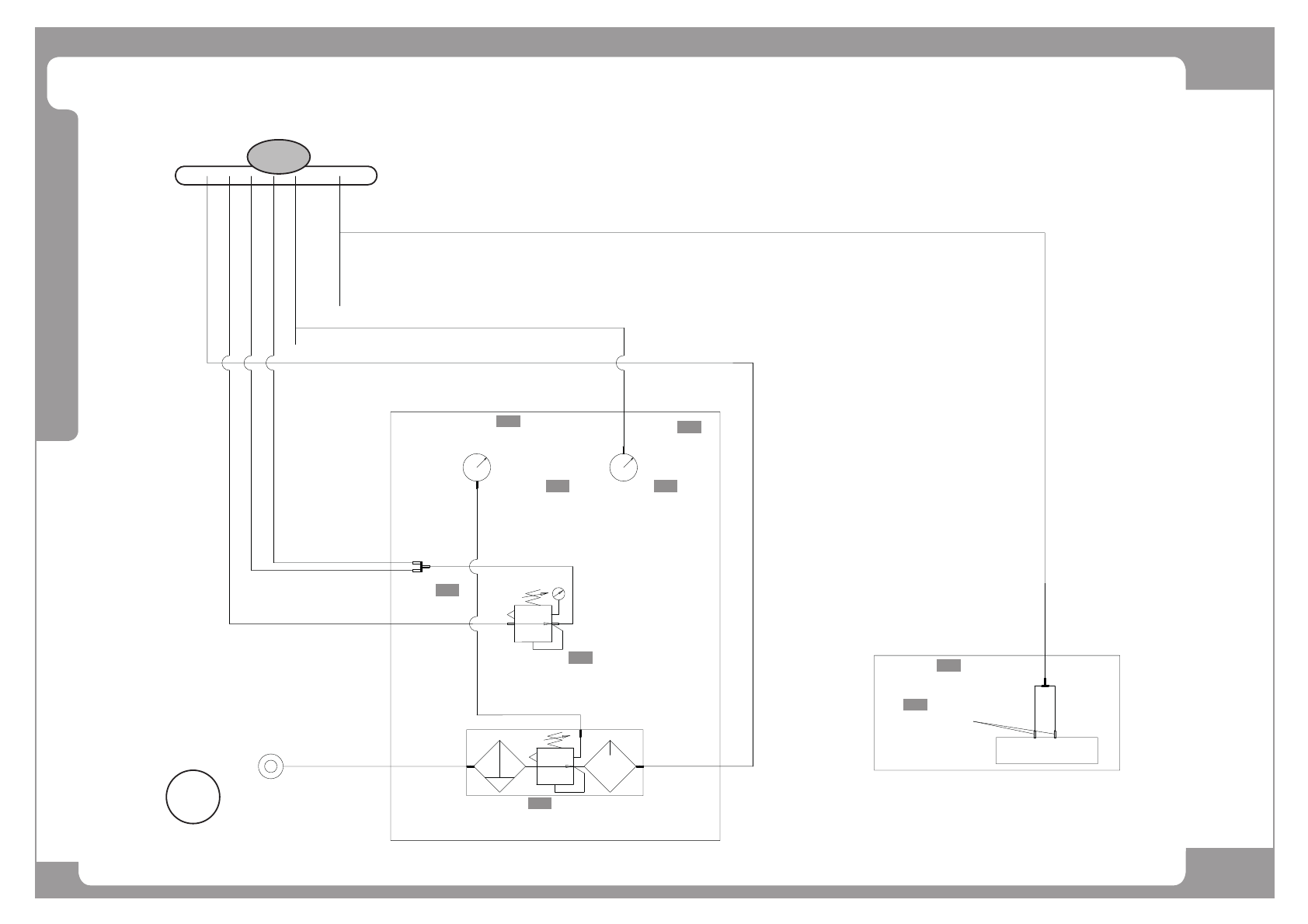
Page
HANWHA TECHWIN
74
SM471
Air Ass’y (4/6)
C
FRONT AIR PANEL ASS'Y
FRONT
FEEDER BASE ASS'Y (STANDARD)
REAR
도 STANDARD일 때, 동일 구조
Feeder Base
HP06-900043
FITTING
KQ2F04-01
TE07-900096
ANALOG GAUGE (VACUUM)
GZ46-K-01-C1
HP09-001019
REGULATOR
ARP20-02BG-CJSZ1406
U2-4-4*2.5
HP06-900050
SQU04-06-W
U2-4-4*2.5
2-HP06-900027
KQ2L04-M5
U2-4-6*4
U2-4-12*8
U2-4-4*2.5
U2-4-6*4
HP06-900195
FITTING
SQU06-00-W
HP04-001016
AIR FILTER
AC30-03D-CJSZ2045
U2-4-12*8
U2-4-12*8
HP09-000150
DIGITAL GAUGE
SPABT-P10-R18-2N-K1-SA
U2-4-4*2.5
HP06-900255
FITTING
KQ2H04-M5
B-C
^4`
^5`
^7`^6`
^8`
^9`
^:`
^<`
^;`

Page
HANWHA TECHWIN
75
SM471
Air Ass’y (4/6)
NO. Lev. PART NO. PART NAME Q'TY Old No. Supply Supply LT Reference
1 HP09-000150 ELECTRIC-SPABT-P10-R18-2N-K1- 1
2 HP06-900043 JOINT KQ2F04-01 1
3 HP06-900255 STRAIGHT FITTING KQ2H04-M5/SQL04-M5-W 1
4 TE07-900096 METER GZ46-K-01-C1 1
5 HP06-900195 UNION_Y_FITTING SQU06-00-W 1
6 HP09-001019 REGULATOR-ARP20-02BG-CJSZ1406;AIR,1.0MPA 1
7 HP04-001016 FILTER,AIR-AC30-03D-CJSZ2045 1
8 HP06-900050 UNION Y FITTING 1
9 HP06-900027 FITTING [KQ2L04-M5/PL4-M5M/SQL04-M5] 2