NPM服务手册 - 第362页
NPM 服务手册 9.3 控制零件 ( 从市面销售零件使 用说明书中摘录 ) EN1SCC-83-R30-B0 9.3-3 回到 A NG OK OK Yes No NG A 启动 ABS ST700 程序 选择 “ 信号 Monitor” 的菜单 结束 “ 信号 Monitor” 的菜单 确认信号振度 选择 “ 调整 St a r t ” 的菜单 按照画面的指示 移 动 检 测 头 ( 或者刻 度 ) . 再次移动检测头 ( 或者刻 …

NPM
服务手册
9.3 控制零件 (从市面销售零件使用说明书中摘录)
EN1SCC-83-R30-B0
9.3-2
DSW-2 (RS-485/RS-422 的切换)的设定
※
1
※ 1 :请将 ABS ST743、ST743L、ST753、ST753L 的 DSW-2 设定设定为 RS-422。
连接方法
ABS ST700 系列连接图
SW
内 容
1 ON
2 ON
RS-485/RS-422 的选择开关 : 设定为 RS-485。
3 ON
4 OFF
终止器设定开关 : 连接 ON
地线
连接电缆 A
(RS-232C 电缆)
头电缆
刻度基座
RS-232C 端口
(COM1: 9-销)
检测头
A
BS ST700/ST700L 系列
电脑
(由客户准备)
反馈电缆
(由客户准备)
连接电缆 B
(RS-485 电缆)
转换装置

NPM
服务手册
9.3 控制零件 (从市面销售零件使用说明书中摘录)
EN1SCC-83-R30-B0
9.3-3
回到 A
NG
OK
OK
Yes
No
NG
A
启动 ABS ST700 程序
选择“信号 Monitor” 的菜单
结束“信号 Monitor” 的菜单
确认信号振度
选择“调整 Start” 的菜单
按照画面的指示
移
动
检
测
头
(
或者刻
度
)
.
再次移动检测头
(
或者刻
度
)
是否正常结束?
选择“信号 Monitor” 的
菜单
确认信号振幅
结束“信号 Monitor” 的
菜单
调整检测头的位置
(
机械的调整
)
选择“错误履历” 的菜单
清除错误履历
信号调整结束
选择“原点设定” 菜单
将检测头移动到“零”
位置
Yes
No
按下[SET]
设定刻度的
原点位置
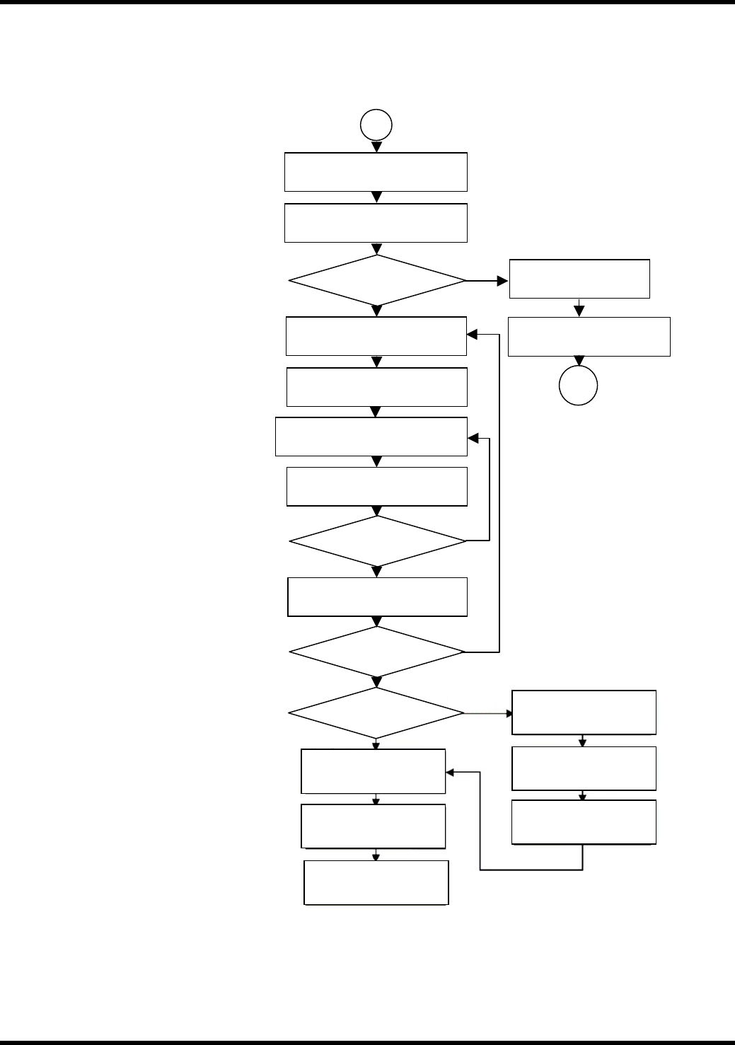
信号调整准备和步骤
信号调整步骤
ABS ST700/ST700L 系列的信号调整,按照安装手册所记载的方法,安装完成机械的位置关系后,进行调整。该
步骤,请参照右图。

NPM
服务手册
9.3 控制零件 (从市面销售零件使用说明书中摘录)
EN1SCC-83-R30-B0
9.3-4
指定串行口 (通常是 “COM1”)
安装准备和专用程序的启动
1) 按照「连接方法」,连接电脑、转换装置、周边机器以及刻度。
2) 将转换装置的电源开关置于 “ON”。
⇒连接正常时,检测头的 LED (红色) 灯点亮约 2 秒种。
3) 在整个刻度上使检测头扫描,请确认 LED 是否闪烁 (黄色) 或点亮 (黄色或者红色) 。
4) 正确设定刻度和检测头的位置时,LED 不会点亮。
LED 闪烁 (黄色) 或者点亮 (黄色或者红色) 时,请按照下面的步骤进行确认。
5) 在整个刻度上确认 LED 不会点亮后,启动电脑的『ABS ST700 信号调整程序』文件夹中的“ABS ST700
Signal Adjustment Program”。
=注意=
如果接通电源后检测头的 LED 不点亮,请确认转换装置的电源以及连接状态。
确认后,如果再次将电源置于“ON”,检测头的 LED 仍然不点亮时,请与本公司的营业部联络。
专用程序的启动画面
启动电脑的<ABS ST700 信号调整程序>文件夹中的 “ABS ST700 Signal Adjustment Program” ,就会显示右
图的启动画面。
用鼠标选择启动按钮,或者用按钮的右边显示的功能键选择启动。
LED 的状态 原 因 对应策
按照【安装手册】,请确认位置状态。
闪烁 (黄色)
刻度和检测头的位置状
态偏离正常位置。
一边确认 LED,一边进行检测头的微调整 (特别是间隙方向),LED
就会灭灯。请在灭灯的位置,将检测头固定住
按照【安装手册】,请确认位置状态。
亮灯 (黄色)
刻度和检测头的位置状
态偏离正常位置。
按照 5) 的方法,请确认信号强度。
按照【安装手册】,请确认位置状态。
刻度和检测头的位置状
态偏离正常位置。
按照 5) 的方法,请确认信号强度。
亮灯 (红色)
检测头的方向有可能相
反。
按照【安装手册】,请确认位置状态。