YSP20_cwd_je - 第21页
Confidential & Proprietary P A GE MAIN SIDE CN2 CN1 P092 CN1 CN1 CN1 CN1 CN1 CN1 P099 CN1 CN1 CN1 CN1 CN1 C N1 P098 P097 P096 P095 P094 P093 P091 P090 P089 P088 P087 P086 P085 ISP LGHT.M1 BRD.ASSY ISP LGHT.M1 BRD.ASS…

Confidential & Proprietary
PAGE
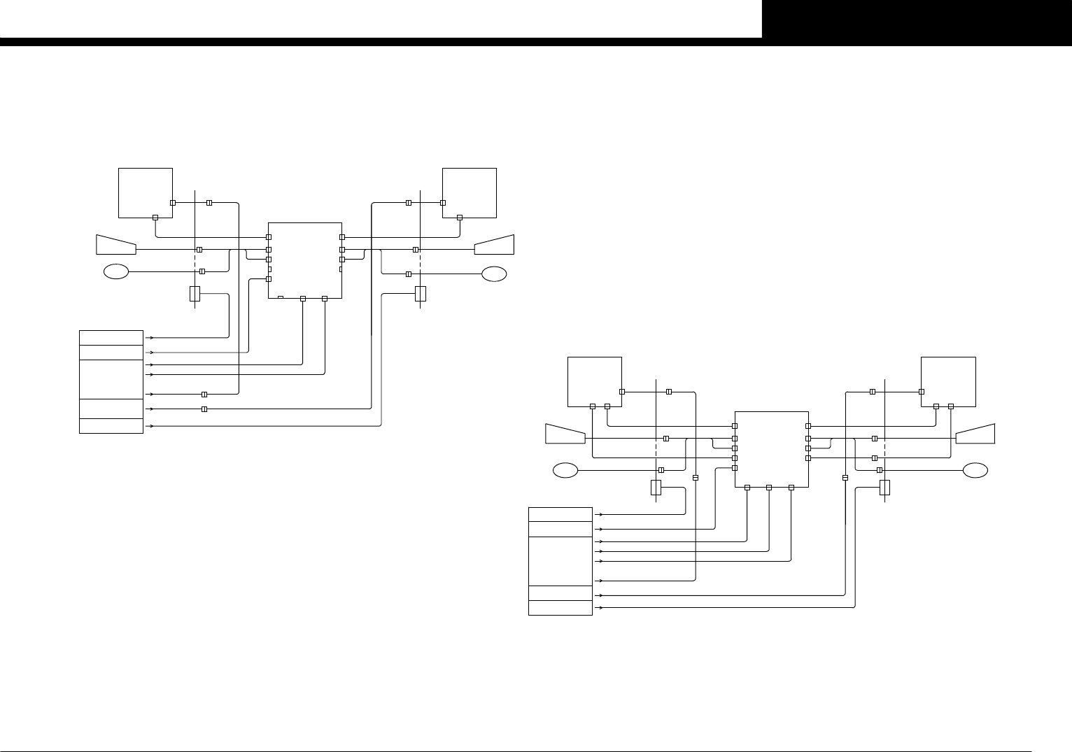
CAMOUT
LIGHT2
CAM2
LIGHT1
CAM1DC24V CN4
CAM3
LIGHT3
CN1
INSPECTION LIGHT ASSY(OPTION)
CN2
INSPECTION CAMERA(OPTION)
PCB LIGHT
CN2
CN1
MASK LIGHT
PCB CAMERA
INSPECTION CAMERA
MASK CAMERA
DCAM1
DCAM3
DCAM2
CAMOUT1
CAM2 CAM2
LIGHT2
CAMOUT
LIGHT2
CAM2
LIGHT1
CAM1DC24V CN4
CAM3
LIGHT3
CN1
INSPECTION LIGHT ASSY(OPTION)
CN2
INSPECTION CAMERA(OPTION)
PCB LIGHT
CN2
CN1
MASK LIGHT
PCB CAMERA
INSPECTION CAMERA
MASK CAMERA
CAM2 CAM2
LIGHT2
CAM2
CAM4
CAM2
CAM2
CAMOUT2
DCAM4
I/O CONV.BOARD
VISION BOARD
SYSTEM CONTROL BOX
FID.LIGHT BRD. ASSY P081
FID.LIGHT BRD. ASSY P083
FID.LIGHT BRD. ASSY P082
FID.LIGHT BRD. ASSY P084
CAM1 CAM1
CAM1 CAM1
J0703
J0704
CAM2
CAM2 J0706
J0705
CAM3 J0707 CAM3
CAM3 J0708 CAM3
J0711
J0712
J0715
J0717
J0718
DC24V1
DC24V2
J0716
LIGHT2LIGHT2
J0714
J0713
LIGHT2LIGHT2
LIGHT2
LIGHT2
LIGHT3
LIGHT3
LIGHT1
LIGHT1
LIGHT1
J0710
LIGHT1
J0709
TEMP1
TEMP2
TEMP1
TEMP2
CN36
CN45
J0716LIGHT3
STANDARD SPEC
LIGHT3
STANDARD SPEC
J0715
See Page 11
See Page 7
See Page 18
See Page 18
CN11
CN5
CN7
CN6
CN9
CN8
CN10
CN5
CN11
CN7
CN6
CN9
CN8
CN10
DCAM6
DCAM5
CAMERA SELECTOR1[2]
CAMERA SELECTOR2[1]
In case that PCB transportation is L⇒R, refer to written inside brakets:[XXXXXX]
J0726
J0701
J0727
J0702
FLEXIBLE
DUCT Y1
FLEXIBLE
DUCT X1
FLEXIBLE
DUCT Y2
FLEXIBLE
DUCT X2
P051
P052
CC.V5
17
CAMERA UNIT SEL.
YSP20

Confidential & Proprietary
PAGE
MAIN
SIDE
CN2
CN1
P092
CN1CN1CN1CN1CN1
CN1
P099
CN1CN1CN1CN1CN1CN1
P098P097P096P095P094P093
P091P090P089P088P087P086P085
ISP LGHT.M1 BRD.ASSY ISP LGHT.M1 BRD.ASSY ISP LGHT.M1 BRD.ASSY ISP LGHT.M1 BRD.ASSY ISP LGHT.M1 BRD.ASSY ISP LGHT.M1 BRD.ASSY ISP LGHT.M1 BRD.ASSY ISP LGHT.M1 BRD.ASSY
CN1 CN1 CN1
COAX
CN3
ISP LGHT.S2 BRD.ASSY ISP LGHT.S2 BRD.ASSY ISP LGHT.S2 BRD.ASSY ISP LGHT.S2 BRD.ASSY ISP LGHT.S2 BRD.ASSY ISP LGHT.S2 BRD.ASSY ISP LGHT.S2 BRD.ASSY
LIGHT I/F
MAIN
SIDE
MAINMAINMAINMAIN MAIN MAIN MAIN MAIN
SIDE SIDE SIDE SIDE SIDE SIDESIDE
MAIN
SIDE
CN2
CN1
CN1CN1CN1CN1CN1
CN1CN1CN1CN1CN1CN1CN1
ISP LGHT.M1 BRD.ASSY ISP LGHT.M1 BRD.ASSY ISP LGHT.M1 BRD.ASSY ISP LGHT.M1 BRD.ASSY ISP LGHT.M1 BRD.ASSY ISP LGHT.M1 BRD.ASSY ISP LGHT.M1 BRD.ASSY ISP LGHT.M1 BRD.ASSY
CN1 CN1 CN1
COAX
CN3
ISP LGHT.S2 BRD.ASSY ISP LGHT.S2 BRD.ASSY ISP LGHT.S2 BRD.ASSY ISP LGHT.S2 BRD.ASSY ISP LGHT.S2 BRD.ASSY ISP LGHT.S2 BRD.ASSY ISP LGHT.S2 BRD.ASSY
LIGHT I/F
MAIN
SIDE
MAINMAINMAINMAIN MAIN MAIN MAIN MAIN
SIDE SIDE SIDE SIDE SIDE SIDESIDE
J0715
J0716
J0750
J0751
J0752
J0753
INSPECTION LIGHT 1 ASSY(OPTION)
INSPECTION LIGHT 2 ASSY(OPTION)
P100 P101 P102 P103 P104 P105 P106 P107
P108 P109 P110 P111 P112 P113 P114
[INSPECTION LIGHT 1 ASSY(OPTION)]
[INSPECTION LIGHT 2 ASSY(OPTION)]
See Page 17
See Page 17
In case that PCB transportation is L⇒R, refer to written inside brakets:[XXXXXX]
LIGHT3
LIGHT3
CAMERA SELECTOR BOARD 1[2]
CAMERA SELECTOR BOARD 2[1]
ISP LGHT.S1 BRD.ASSY P115
ISP LGHT.S1 BRD.ASSY P116
CC.V5
18
INSPECTION LIGHT R ASSY(OPTION)
YSP20

Confidential & Proprietary
PAGE
A10
KEYBOARD
A12
MOUSE
MOUSE
A12
LCD2
VGA
A11
KEYBOARD
A13
MOUSE
KEYBOARD
A10
EX
CONTROL BOX VGA
KEY
MOUSE
FRONT & REAR LCD(STANDARD)
EX
FRONT & REAR LCD TOUCH PANEL (OPTION)
LCD+12V
RS PC
LCD+12V
KEYBOARD
A11
MOUSE
A13
LCD2
DC12V IN
SERIAL VGA
VGA
KEY
MOUSE
CONTROL BOX SERIAL1
CN20
CN23
J0566
J0572
CN23
J0568 J0567
J0503
J0503
J0412
J0574
J0566
J0572
CN18
J0413
J0040
J0039
J0579
J0577
J0578
J0580
KEY
KEY
I/O CONV.BOARD
I/O CONV.BOARD
I/O CONV.BOARD
I/O CONV.BOARD
See Page 8
See Page 7
See Page 8
REAR SIDE[FRONT SIDE] FRONT SIDE[REAR SIDE]
REAR SIDE[FRONT SIDE]
EX
RS PC CRT PC KB/MS PC
SWITCHER BOARD ASSY P031
KB2[1]
MS2[1]
CRT2[1]
RS2[1]
CRT1[2]
KB1[2]
MS1[2]
RS1[2]
REAR [FRONT] OPERATION SWITCHES
In case that PCB transportation is L⇒R, refer to written inside brakets:[XXXXXX]
See Page 12
See Page 7
See Page 12
CRT PC
CRT PC
J0567CRT1[2]CRT2[1]J0568
KEY F[R]KEY R[F]
VGA R[F]RS232C R[F]
MS R[F]
REAR [FRONT] OPERATION SWITCHES
J0576
MS F[R]
FRONT [REAR] OPERATION SWITCHES
RS PCRS PC
CRT1[2]
KEY1[2]
MS1[2]
MS F[R]
MS R[F]
LCD1
VGA
FRONT SIDE[REAR SIDE]
VGA F[R]
FRONT [REAR] OPERATION SWITCHES
KEY F[R]J0569
LCD 2[1] LCD 1[2]
VGA F[R]
RS232C F[R]
LCD1
DC12V IN
VGA SERIAL
VGA R[F]
CRT2[1]
MS2[1]
KEY R[F]
MS2[1]
KEY2[1]
MS1[2]
KEY1[2]
KEY2[1]J0570
J0570 J0569
J0584 J0575
EX
RS PC CRT PC KB/MS PC
SWITCHER BOARD ASSY P031
CRT2[1] CRT1[2]
KB1[2]
MS1[2]
KB2[1]
MS2[1]
RS2[1] RS1[2]
RS1[2]
DC12V IN DC12V IN
CONTROL BOX
See Page 7
EXT.PWR
CN18
J0413I/O CONV.BOARD
See Page 12
CONTROL BOX
See Page 7
EXT.PWR
EXT.PWR
EXT.PWR
CN20
J0412I/O CONV.BOARD
See Page 12
LCD+12V
LCD+12V
J0039
J0040 J0577
J0578
J0579 J0580
LCD 2[1]
LCD 2[1]
LCD 1[2]
LCD 1[2]
CC.V5
19
OPERATION PANEL SEL.
YSP20