5OM-1343-008_w - 第117页
AKFEPED-ID 4-20 0601-002 C(M803WBL--2005) UA54 I/O Board ILB-OUT (L) UA54 I/O Board ILB-OUT (L)

AKFEPED-ID
4-190601-002 B(M803WBL--2004)
UA54 I/O Board ILB-IN 2 (L)
UA54 I/O Board ILB-IN 2 (L)

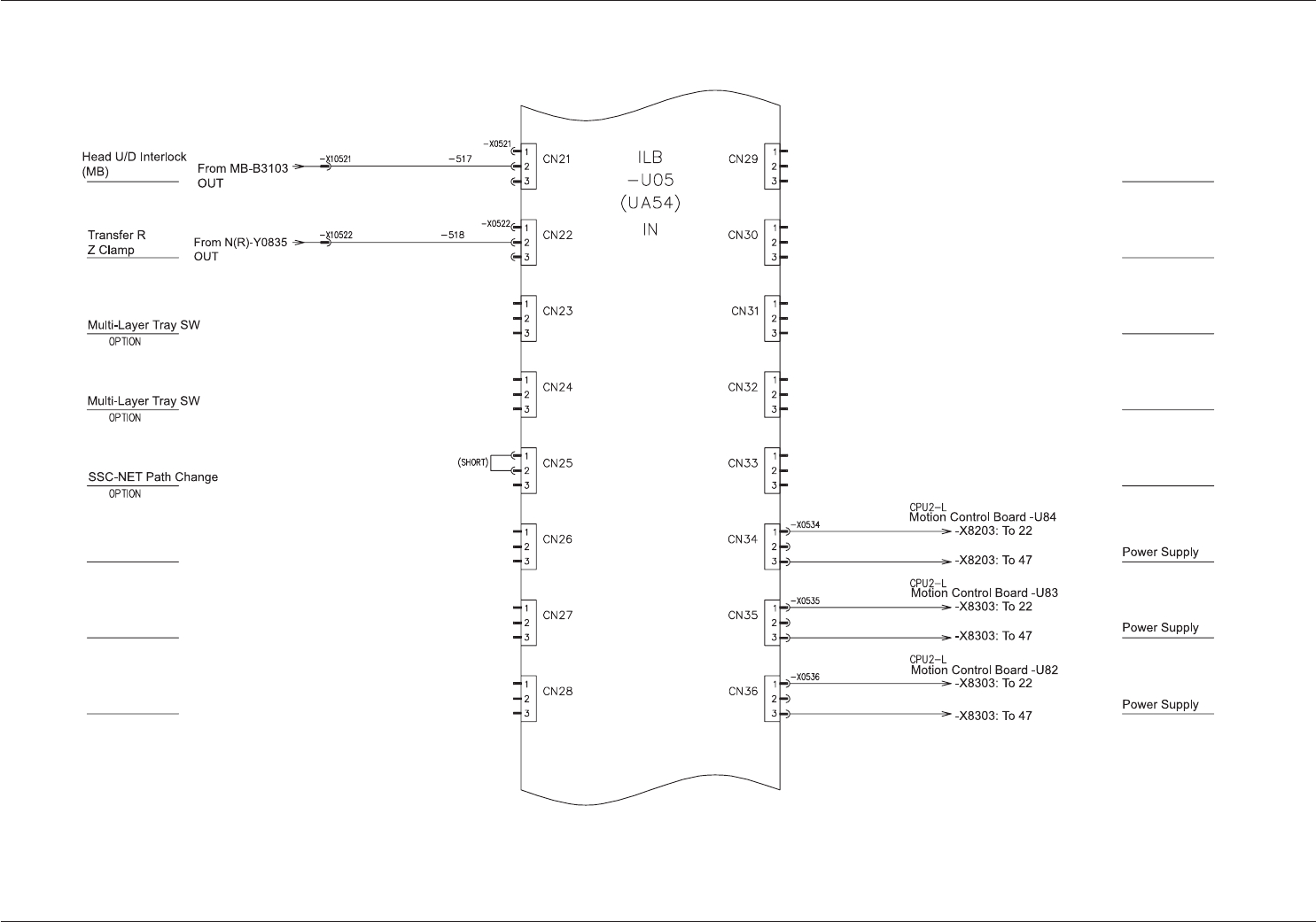
AKFEPED-ID
4-200601-002 C(M803WBL--2005)
UA54 I/O Board ILB-OUT (L)
UA54 I/O Board ILB-OUT (L)

AKFEPED-ID
4-210711-004 E(M803WBL--2006)
UB32 I/O Board Main Body 1 (L)
UB32 I/O Board Main Body 1 (L)
[BL/3/3A]
[BR/06/6B]
10B
24B1L
1
2
3
3
2
1
3
2
1
3
2
1
1
2
3
1
2
3
1
2
3
3
2
1
1
2
CN3
-X1203
1
2
3
3
2
1
3
2
1
3
2
1
1
2
3
1
2
3
1
2
3
3
2
1
CN2A/2B
-X1202
CN1A/1B
-X1201
IN
CN10
CN11
CN12
CN13
CN14
CN15
CN16
CN17
-X1217
-X1216
-X1215
-X1214
-X1213
-X1212
-X1211
-X1210
-X2752
-X2751
-X11213
-X11212
-X11211
X2762
:2
:2
:2
:2
:2
:2
-716
-715
-714
-713
-712
-711
-710
S131
S132
-Q205
32 31
32
31
K6
34
-Q203
-Q204
:2
-X11216
-818
10B
-X11217
:2
-717
:1
B-U26
:1
:1
BR
:1
:1
D
:1
-X1218
-X1219
-X1220
-X1221
-X1222
-X1223
-719
-720
-721
-722
-723
-U27
:5
-X2741
:6
:6
:5
-X2742
X2659
:1
:2
:1-X2770
:2
:1
-X2772
K25
U26 B-
43 44
-U27
S131
42
41
D
41
42
S132
-X2771 :1
:2
:2
:9
:3
:2
:5
:4
:2
:6
:3
:7
:5
:4
To CPU1(CN8)
F-U71
CN18
CN19
CN20
CN21
CN22
CN23
CN24
CN25
BH
-F31
BR
-Q206
:1
-S112
G
-F201
-F202
-F203
11 14
11 14
13 14
11 14
-X7108
(L)
3
4
U27(UB21/
Relay Board 2
)
-X2783
:5
:6
-X2782
:6
-X2782
-X2781-X2781
:5
1
2
-S121
1
:6:5
-S121
2
-718
:2
:1
:5
X2628
2
2
1
-S121
:6
:5
:6
1
:5
2
1
:6 :6
X2633
-S105
-S105
X2625 X2625
-S121
2
1
:5
-X2781 -X2781
-X2782
X2629
X2628
:6
-X2782
:5
:5
:6 :6
:5
X2626 -X2783
U26(UB20/
Relay Board 1
)
U27(UB21/
Relay Board 2
)
BL
BR
X2634:1
:2
BR-U12
To UB32(CN18)
RX
/RX
TX
/TX
7395 5937
/TX
TX
/RX
RX
-U05(UA54)ILB
BL ch1-1
-X0503(CN3)
-U85 HLSC
F(L) ch1-1
CH1-CN1
Lightning Surge
Protector Fuse Error
Air Pressure
Drop Detection
Conveyor L,
Cutter CB Error
CPU2-R
CB Error
Vacuum Pump
1 CB Error
Safety Cover 1 (Rear)
Monitor
Safety Cover 2 (Front)
Monitor
CPU2-R
CB Error (DC 24 V)
CPU1
Shutdown Command
Connector Case
SW Contact
SW Contact
Main Body
-U12
(UB32)
SW Contact
Emergency Stop Switch
DC Load Power Monitor
Cover Lock Check
Stage Ready SW
Fan Error
FG
(Connector Case)
FG
(Connector Case)