5OM-1343-008_w - 第194页
AKFEPED-ID 4-97 0607-003 A(M803WQ---2024) UB52 Serial Communication (Feeder Base B) UB52 Serial Communication (Feeder Base B)

AKFEPED-ID
4-960604-003 B(M803WQ---2023)
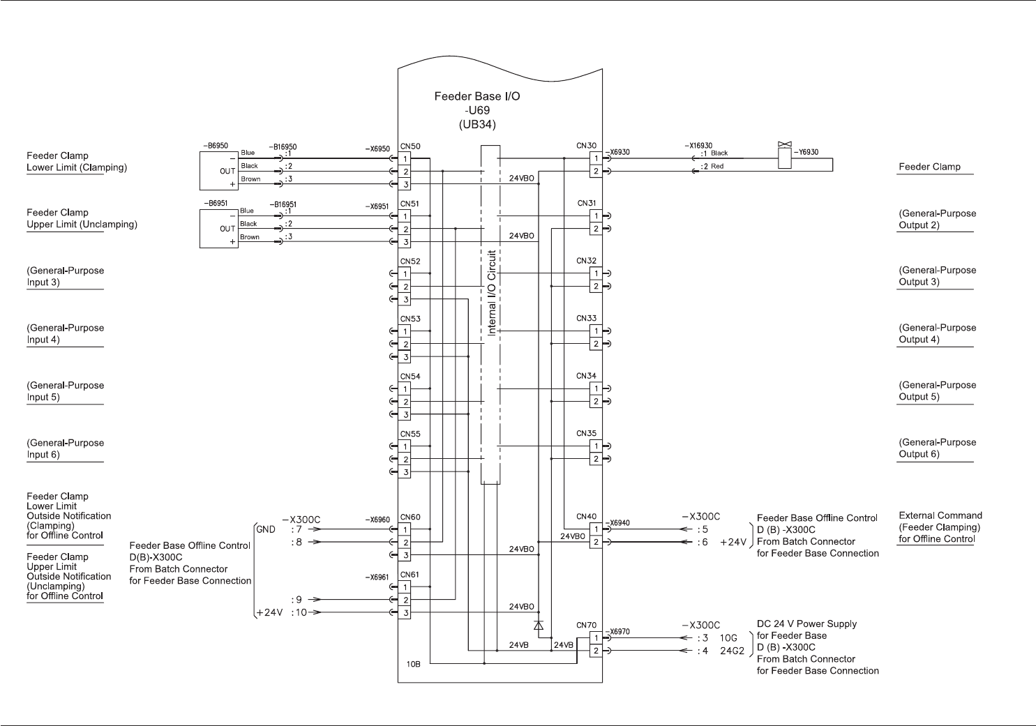
UB34 I/O Board (2) Feeder Base B
UB34 I/O Board (2) Feeder Base B

AKFEPED-ID
4-970607-003 A(M803WQ---2024)
UB52 Serial Communication (Feeder Base B)
UB52 Serial Communication (Feeder Base B)

AKFEPED-ID
4-980607-004 C(M803WQ---2031)
UB17 Power Distribution Board Feeder Base C
UB17 Power Distribution Board Feeder Base C