5OM-1343-008_w - 第213页
AKFEPED-ID 5-2 CPU2-L Cable Connection 1 CPU2-L Cable Connection 1 0909-004 G(M803JSB--2002) 4W202859 (630 126 9801) B-)V255 (2.1m) FB)S157 : 4W202121 (630 108 1861) 4W202860 (630 126 9818) 4W203071 (630 134 3716) 4W2030…

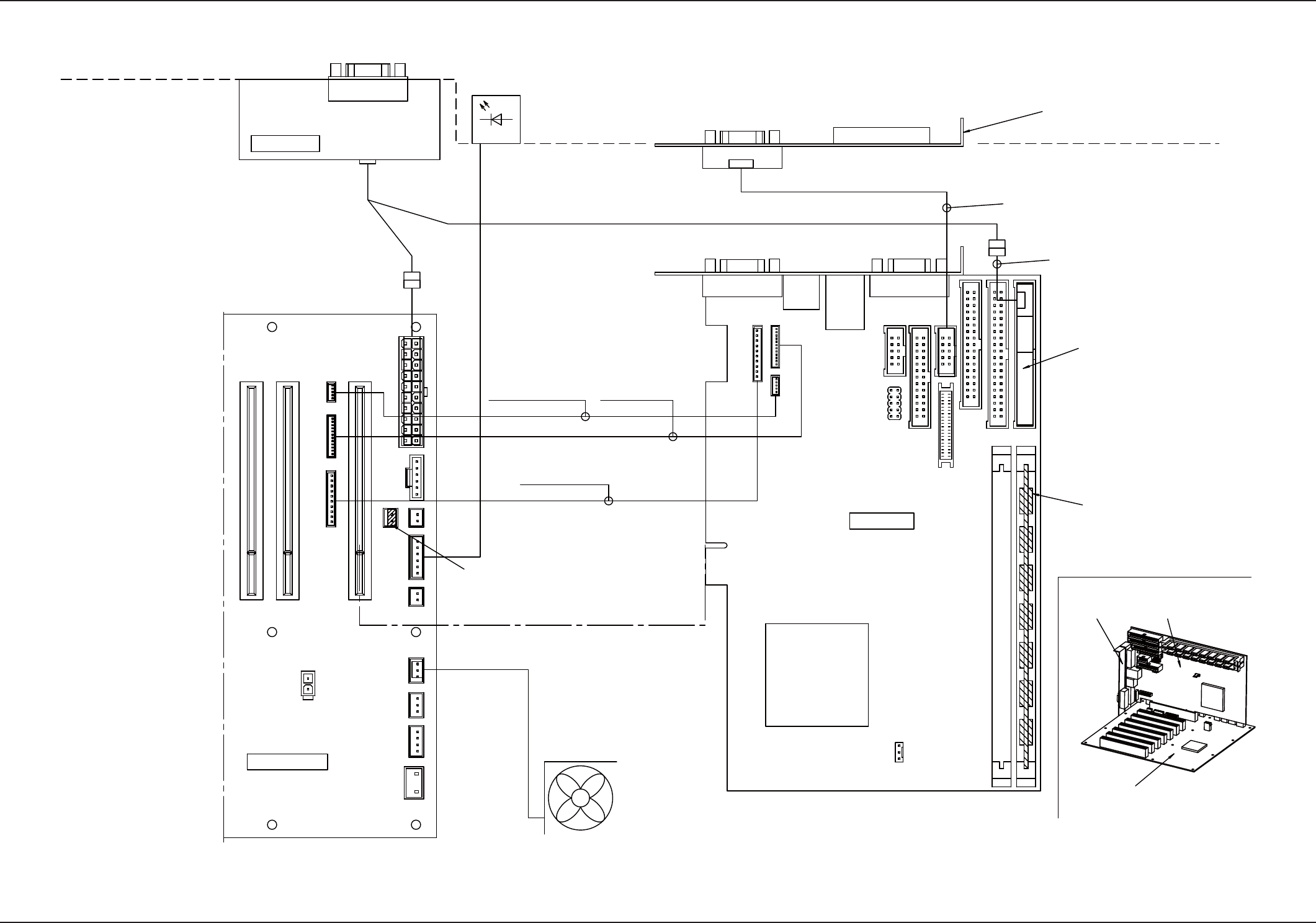
AKFEPED-ID
5-1
CPU2 Internal Connections
CPU2 Internal Connections
0909-005 F(M803JSB--2001)
FB)159 : 4W202793
(630 125 6498)
#KFT-049-01
BL/BR)352 : 4B111533
(630 141 4140)
HFPP-PIC8
DUX
CN1
CN1
CN2
CN3
CN4
CN9
CN13
CN10
CN8
CN6
CN7
CN19
CN18
CN14
CN16
CN15
CN17
CN1
CN2
CN3
CN4
CN5
CN6
CN7
CN8
CN9
CN10
CN11
CN12
CN13
CN14
CN15
CN16
CN17
COM2
RS232C
MASTER SLAVE
P2
P1
CN11
CN12
* Right CPU2
BR) S356 (DOM)
* Left CPU2
BL) S356 (DOM)
Case Fan
Power Unit
Case LED
Back Plane
The jumper (accessory part)
is connected to the back plane.
EXT Connector Cable
PAT-092
(provided together with
CPU board)
Provided together with FB)159
Provided together with FB)156
Memory (Provided)
CPU Board
CPU Board
COM2 Drawer Panel
Back Plane
RESET Port
Connector Cable PAT-311
(provided together with
CPU board)
COM2 Drawer Panel
RAS Port Connector Cable
PAT-309
(provided together with CPU board)

AKFEPED-ID
5-2
CPU2-L Cable Connection 1
CPU2-L Cable Connection 1
0909-004 G(M803JSB--2002)
4W202859
(630 126 9801)
B-)V255 (2.1m)
FB)S157 :
4W202121
(630 108 1861)
4W202860
(630 126 9818)
4W203071
(630 134 3716)
4W203072
(630 134 3723)
4W203073
(630 134 3730)
4W203074
(630 134 3747)
4W203072
(630 134 3723)
4W203073
(630 134 3730)
4W203238
(630 138 0780)
4W203066
(630 134 3662)
4W203066
(630 134 3662)
4W203068
(630 134 3686)
4W203068
(630 134 3686)
4W203070
(630 134 3709)
4W203070
(630 134 3709)
4W203081
(630 134 3815)
4W203083
(630 134 3839)
4W203236
(630 138 0742)
4W202843
(630 126 9641)
4W203235
(630 138 0735)
4W202845
(630 126 9665)
4W203237
(630 138 0773)
4W202844
(630 126 9658)
B-)V256 (3.1m)
WS01:
3.0m
WS04:
WS05:
0.2m
2.0m
WS02:
0.2m
WS06:
0.2m
WS03:
0.2m
W10:
1.8m
WS12:
1.8m
W12:
1.8m
WS07:
3.0m
W11:
1.8m
WP04:
WP02:
0.4m
0.4m
0.4m
0.4m
WP09:
WP07:
0.4m
0.4m
0.4m
0.4m
WP03:
WP05:
1.5m
1.5m
1.5m
WP01:
WP08:
WP10:
1.5m
1.5m
1.5m
WP06:
WS10:
3.0m
WS14:
1.5m
WS09:
2.0m
0.2m
WS15:
WS11:
2.0m
4W203080
(630 134 3808)
To HUB(U72)
To BL-U05 (UA54: ILB)
-U84
MR-MC10
SSCNET
I/O
I/O
SSCNET
MR-MC10
-U83
-U82
MR-MC10
SSCNET
I/O
<Connection Relay Panel in Beam Section>
Connector for Bank Feeder Change
<RobotCable>
<RobotCable>
<RobotCable>
<RobotCable>
<RobotCable>
<RobotCable>
<RobotCable>
<RobotCable>
2.0m
NA
-A53
[6]
[5]
[4]
[3]
[2]
[1]
-A23
-U23
-A21
-U22-A22
UB18
-A21
-A23
-A22 -U22
-U23
UB18
CA
CA
CA
CB
CB
CB
[1]
-A31
-A31
[2] [3] [4]
[1] [2] [3] [4]
[5]
-A41
[1] [2] [3] [4]
[1] [2] [3] [4]
-A51
-U21
-U21
CA
-U24
-U24
CB
DB(A)
-A63
[5]
-A63
DB(B)
[6]
CN27
UB52 (Feeder Base B)
-U67
CN27
UB52 (Feeder Base A)
-U67
-X300B
-X300B
-X1300B1
-X1300B1
-U81
xxxxx
CPU2-L
+5V
(-5V)
-12V+5V
+3.3V
+12V
10/100
BASE-T
COM1
/MS
KBD
VGA
AC200V
COM2
SDD
PCI BUS
-X8201
-X87C2
-X8301
MA-NL MA-HLMA-NSMA-DD
MB-DD MB-NS MB-NL MB-HL
-X88C2
-X8401
-X211A
-X211B
-X221A
-X221B
-X231B
-X231A
-X211A
-X211B
-X221A
-X221B
-X231A
-X231B
-X2102
-X2202
-X2302
-X2402
-X2403
-X2401
-X2404
-X12201
-X12301
12U-20121X-
-U22
-U23
-X2102
-X2202
-X2402
-X2404
-X2401
-X12301
-X12201
-X12102
-X531A
-X531B
-X411A
-X511A
-X311A
-X311A
-X187C1
-X187C1
-X8203
-X8303
-X8403
-U23
-U22
-U21
-X631B-X631A
-X631A
-X631B
-X2406-X2203
-X2303 -X2407
-X2303 -X2407
-X18602
-X18601
(6-Axle x2ch)
(6-Axle x2ch)
Cutter (B)
Cutter (A)
Conveyor A
Backup 1
Beam Y2
Beam Y1
Beam X
Beam Y2
Beam Y1
Beam X
Head #1
Head Rotation
Head #1
Nozzle Selection
Head #1
Head U/D
Head #1
Nozzle U/D
Converter
Converter
Converter
Linear
Encoder
Linear
Encoder
Linear
Encoder
Converter
Converter
Converter
Linear
Encoder
Linear
Encoder
Linear
Encoder
Conveyor B
Transfer 1
Conveyor L
Transfer
Conveyor A
Transfer 1
Conveyor B
Conveyor Width 2
Conveyor L
Conveyor Width 1
Conveyor L
Conveyor Width 2
Conveyor B
Conveyor Width 1
Head #1
Head Rotation
Head #1
Nozzle Selection
Head #1
Head U/D
Head #1
Nozzle U/D

AKFEPED-ID
5-3
CPU2-L Cable Connection 2
CPU2-L Cable Connection 2
0909-005 K(M803JSB--2003)
4W203704
(630 149 9437)
4W203194
(630 137 3003)
4W202889
(630 128 1209)
4W203195
(630 137 3010)
4W203196
(630 137 3027)
4W203203
(630 137 3096)
4W203705
(630 149 9444)
4W203198
(630 137 3041)
4W203199
(630 137 3058)
4W202872
(630 127 4294)
4W202872
(630 127 4294)
4W203102
(630 134 4027)
C-)252
4W203204
(630 137 3102)
4W203706
(630 149 9451)
4W203202
(630 137 3089)
4W202872
(630 127 4294)
4W202872
(630 127 4294)
4W203707
(630 149 9468)
C-)252
4W203102
(630 134 4027)
(ID: ) 50-4060 61):DI( 71):DI( 11):DI( (ID: )
08(ID: )09(ID: )02(ID: )01(ID: )
11(ID: )
32 33 34 35 36 37
(ID: )
08(ID: )09(ID: )01(ID: )
(ID: )
32 33 34 35 36 37
CN1A/1B
UB32
(Power Supply Section)
CN2A/2B
CN6
-X1201 -X1202 -X0503 -X0504
UA54 (ILB)
-X0704 -X0705 -X0801 -X0802
-X0902
-X0101 -X0102 -X1101 -X1102
-X0101 -X0102
CN1
CN2
CH1
CH2
CN2
CN1
CN4 5NC3NC CN4
CN2A/2B B2/A2NCB1/A1NC CN1A/1B
CN2A/2B B2/A2NCB1/A1NC CN1A/1B
CN2A/2BCN1A/1B
CN2A/2BCN1A/1B
-X20201
P9RCS
D-sub_9P
RCSRCS
SCR
RCSRCS
SCR
RJ45
RJ45
RJ45
90U-80U-70U-50U-21U-
-X10201
-U11-U01
-X0421
-U04
CN21
-X0306
-X0901
10201X-10202X-
CN6
-U03
CN22
-X0422
-X0306
bus-Dbus-D
9P
RJ45
D-sub_9P
-U03
-X0422
CN22CN21
-U04
-X0421
-U69
RJ45
CN80
-X6980
-X30
-X1300B
-X1300B
-X30
-X6980
CN80
RJ45
-U69
-U09
-X3701
-X3701
-X0902-X0901
-U01
-U85
HLSB-PCI
PCI BUS
161S)-F061S)-F F-)S162 F-)S163 F-)S164
F-)S168
F-)S169 F-)S170
F-)S165
F-)S166 F-)S167
M-)251
<ROBOT CABLE>
<ROBOT CABLE>
(0.5m)(1.5m)(3.0m)(0.5m)(2.0m)
(0.2m)
(1.0m)(0.5m)
(3.5m)
M-)251 (0.8m)
(2.0m)
(3.5m) (1.0m)
In-House Assembly
(0.8m)M-)251(0.2m)M-)251
B-)S251 (0.6m)
B-)S252 (2.0m)
In-House Assembly
In-House Assembly
In-House Assembly
UB43
(Input/Output Machines)
UB32 (Transfer)
UB32
(Cutter Positioning, Rear)
UB31
(Operation Panel, Rear)
UB31 (Light Tower)
Linear Measure Sensor
Slip Ring
UB31
(Operation Panel, Front)
Linear Measure Sensor
Slip Ring
UB22
(Head Movable Section)
UB22
(Head Movable Section)
UB34 (Feeder Base)
UB34 (Feeder Base)
UB32
(Cutter Positioning, Front)