5OM-1343-008_w - 第217页
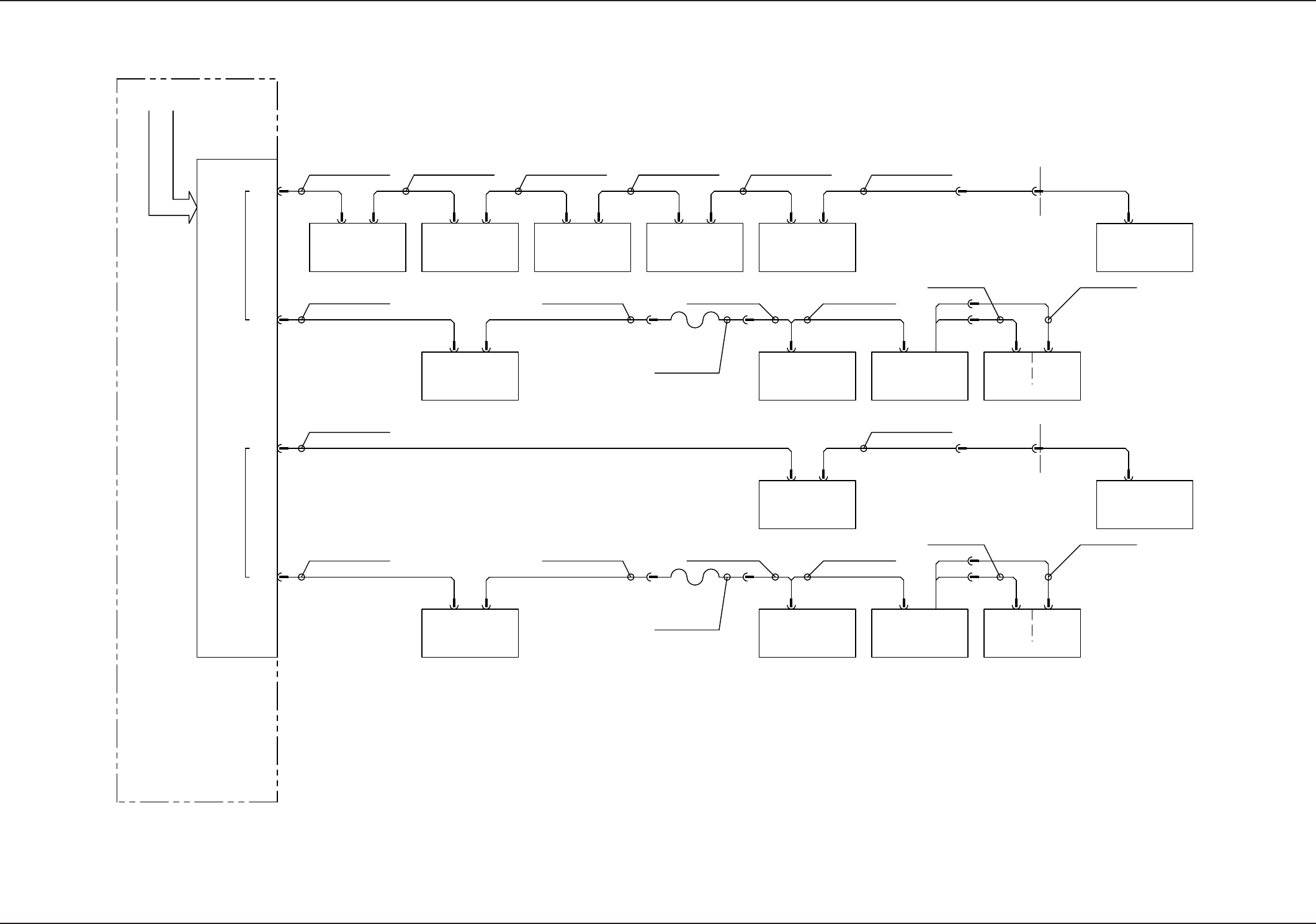
AKFEPED-ID 5-6 CPU1 Cable Connection CPU1 Cable Connection 0909-004 C(M803JSB--2006) 4J100867 (630 124 1722) 4W202866 (630 127 0500) 0W200889 (630 126 4233) 4W202217 (630 1 1 1 6334) 4W202121 (630 108 1861) 4W202725 (630…

AKFEPED-ID
5-5
CPU2-R Cable Connection 2
CPU2-R Cable Connection 2
0909-005 K(M803JSB--2005)
4W203704
(630 149 9437)
4W203194
(630 137 3003)
4W202889
(630 128 1209)
4W203195
(630 137 3010)
4W203196
(630 137 3027)
4W203205
(630 137 3119)
4W203705
(630 149 9444)
4W203202
(630 137 3089)
4W202872
(630 127 4294)
4W202872
(630 127 4294)
4W203102
(630 134 4027)
C-)252
4W203206
(630 137 3126)
4W203706
(630 149 9451)
4W203202
(630 137 3089)
4W202872
(630 127 4294)
4W202872
(630 127 4294)
4W203707
(630 149 9468)
C-)252
4W203102
(630 134 4027)
(ID: )
32 33 34 35 36 37
(ID:
32 33 34 35 36 37
)
08(ID: )09(ID: )01(ID: )
(ID: 11)
08(ID: )09(ID: )01(ID: )
(ID: ) 50-4060 61):DI( 71):DI( 11):DI( (ID: )
-X6980
CN80
RJ45
-U69
-X1300B
-X30
-U69
RJ45
CN80
-X6980
-X30
-X1300B
CN1A/1B CN2A/2B
CN6
-X1201 -X1202 -X0503 -X0504
UA54(ILB)
-X0704 -X0705 -X0801 -X0802 -X0901 -X0902
-X0101 -X0102
CN1
CN2
CH1
CH2
CN2
CN1
CN4 5NC3NC CN4
CN2A/2B B2/A2NCB1/A1NC CN1A/1B
CN2A/2BCN1A/1B
CN2A/2BCN1A/1B
-X20201
P9RCS
D-sub_9P
RCSRCS
SCR
SCR
RJ45
RJ45
RJ45
90U-80U-70U-50U-21U-
-X10201
-X0421
-U04
CN21
-X0306
-X0901 -X0902
10201X-10202X-
CN6
-U03
CN22
-X0422
-X0306
bus-Dbus-D
9P
RJ45
D-sub_9P
-U03
-X0422
CN22CN21
-U04
-X0421
-X0101 -X0102
CN2A/2BCN1A/1B
SCR
-U01
-U09
-X3701
-X3701
-U01
-U85
HLSB-PCI
PCI BUS
(1.0m)
(3.5m)
161S)-F061S)-F F-)S162 F-)S163 F-)S164
F-)S168
F-)S169 F-)S170
M-)251
<ROBOT CABLE>
<ROBOT CABLE>
(0.5m)(1.5m)(3.0m)(0.5m)(2.0m)
(0.2m) M-)251 (0.8m)
ylbmessAesuoH-nIylbmessAesuoH-nI
(2.0m)
(3.5m) (1.0m)
(0.8m)M-)251(0.2m)M-)251
F-)S170
F-)S165
B-)S268 (2.3m)
B-)S269 (0.6m)
ylbmessAesuoH-nIylbmessAesuoH-nI
UB32
(Power Supply Section)
UA43
(Input/Output Machines)
UB32 (Transfer)
UB32
(Cutter Positioning, Rear)
UB31
(Operation Panel, Rear)
Linear Measure Sensor
Slip Ring
UB32
(Cutter Positioning, Front)
UB31
(Operation Panel, Front)
Linear Measure Sensor
Slip Ring
UB22
(Head Movable Section)
UB22
(Head Movable Section)
UB34
(Feeder Base)
UB34 (Feeder Base)

AKFEPED-ID
5-6
CPU1 Cable Connection
CPU1 Cable Connection
0909-004 C(M803JSB--2006)
4J100867
(630 124 1722)
4W202866
(630 127 0500)
0W200889
(630 126 4233)
4W202217
(630 111 6334)
4W202121
(630 108 1861)
4W202725
(630 124 3948)
4W202696
(630 123 7558)
4W202784
(630 125 2186)
4W202784
(630 125 2186)
4W202121
(630 108 1861)
4W202694
(630 123 7534)
4W202706
(630 124 1890)
4W202121
(630 108 1861)
4W202728
(630 124 4266)

5-7
AKFEPED-ID
0601-002