SI-P850_PL_402 - 第29页
Notes B-17

B-16
B3
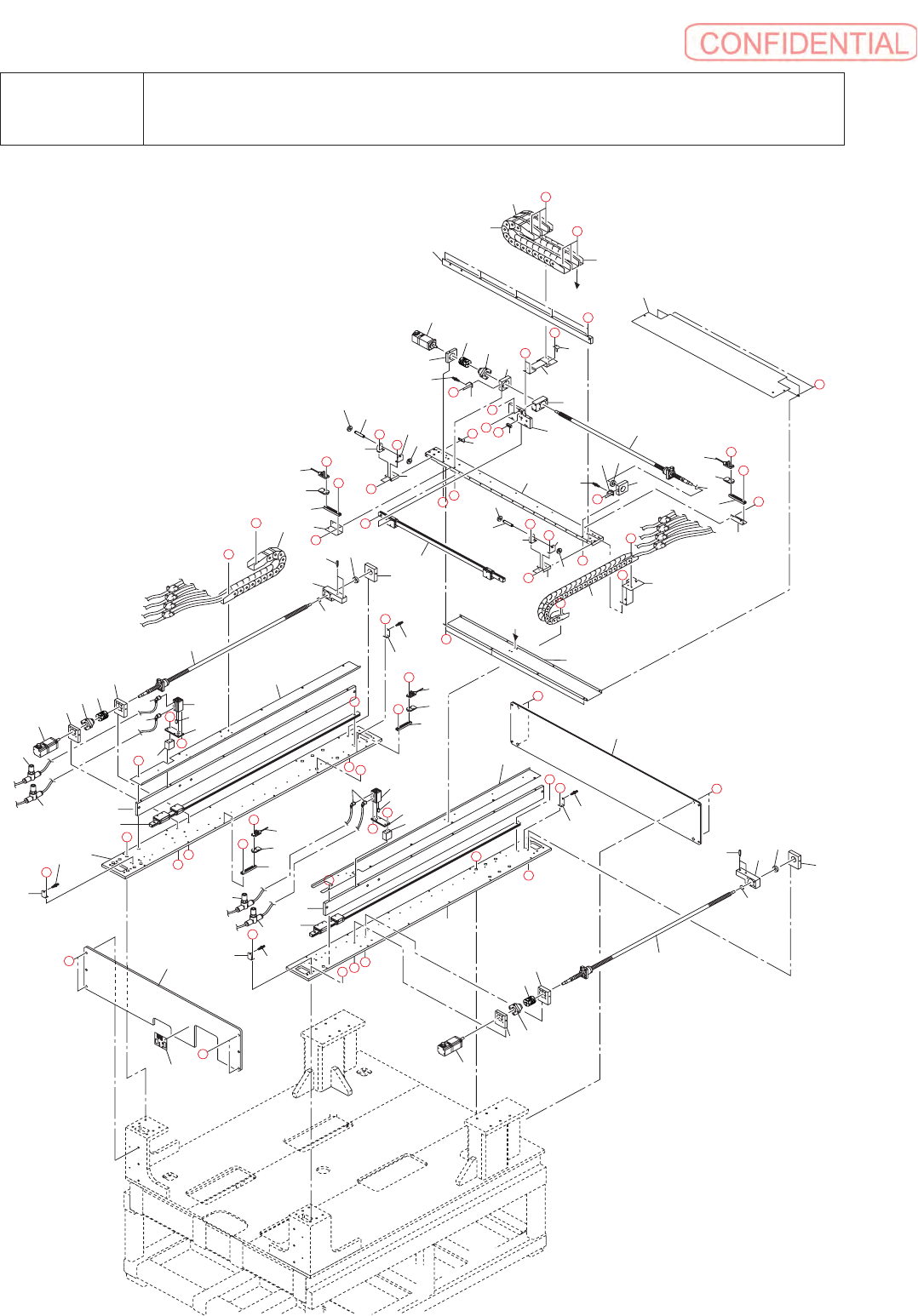
Outer shape control unit Assy
Ref. No. Part Number Part Name No. Q'ty Remarks Repl.
WASHER (M4 MIDDLE SUS), PLAIN
CLAMP (KR5G5)
WASHER (M2.6 SUS), SPRING LOCK
SCREW +P 4X6
4-716-152-04
4-706-151-11
4-716-153-02
8
12
87-682-160-01
25
26
27
28
4

Notes
B-17

B-18
B4
Camera XY Assy
6
50
15
60
61
10
6
46
49
54
51
53
4
53
2
58
30
12
11
11
55
55
7
7
9
57
24
24
50
24
64
64
27
16
22
63
63
22
41
62
62
62
3
3
1
26
13
34
25
21
21
35
44
39
42
28
32
33
31
23
45
36
A
A
43
29
24
38
37
37
21
21
23
29
13
17
40
15
4
2
9
47
3
1
20
14
14
8
5
5
5
19
18
20
19
18
20
19
18
20
19
18
52
27
27
14
63
63
50
24
50
24
64
64