YG12F_KKS_e - 第17页
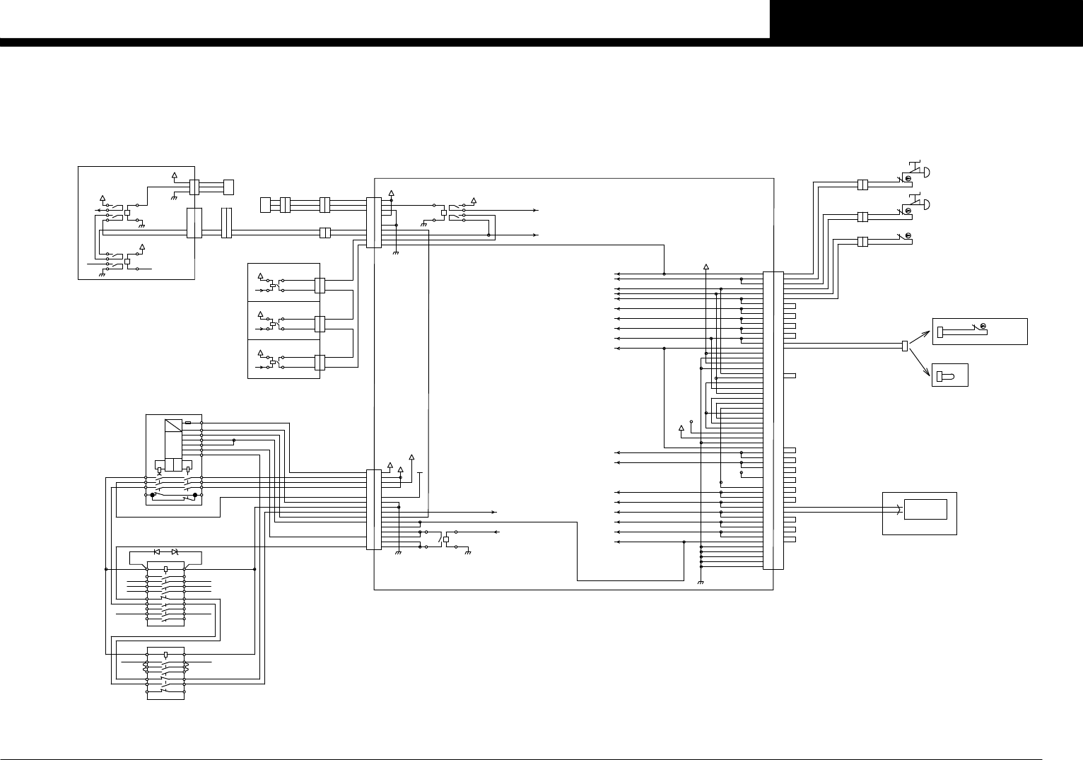
P A GE 15 Condential & Proprietary Y G 1 2 F Air circuit H 0 1 3 6 1 6

Confidential & Proprietary
PAGE
R COVER
SPARE
SPARE
SPARE
4241
3433 1234 SRV ON1233 +24C
SQ302
SQ005
10
9
8
1
2
3
4
5
6
7
P041
66
POW/EMG
55
1 1
2 2
3 3
4 4
GOOD LED
ALARM
RL1
+5V
CN1
B3
A3
B2
A2
B1
A1
B3
A3
B2
A2
B1
A1
+24VA
RL2
+24VA
CN16
DI
1
2
3
1
2
3
I/O HEAD BOARD ASSY
HEAD EMG
1
2 2
1
X1OT
INTERFACE
SERVO1
SERVO2
1
2
3
1
2
3
GOOD
3
2
1
GOOD
GOOD
3
2
1
GOOD
GOOD
CONTROL BOX ASSY
1
2
3
A1
3
2
1
GOOD
1
2
1
2
33
Y1OT
1
2
1
2
33
Y1OT Y1OT
1221 T32A
A1
A1
+48A
+48A
+48A
CONV+24V
1121 T32B
1153 +24B
U52
V52
W52
+48V
+48V
+48V
KM10
T22 EMG22
EMG22
9
10
14
13
11
12
15
16
KM12/KM12A
6/T3
4/T2
2/T1
5/L3
3/L2
1/L1
A2A1
2221 1222 T32
A2 0V24
T12 EMG22
1122 T32A
1154+24C
CONV+24E
13 14
A1 A2
53 54
73 74
83 84
21 22
63 64
1/L1
3/L2
5/L3
2/T1
4/T2
6/T3
KM11/KM11A
T32B
T31
T32
T31
T11 EMG0
+24V
4
5
6
T32
T31
T22
T12
T11
CH2 CH1
AC
DC
LOGIC
K1K2
A2
A1
1314
24
34
23
33
4142
A1 +24V
A2 0V24
34 +24B 33 +24V
23 +24V
13 +24V14
24 +24E
+24E
+24V
+24V
+24V
1
2
3
8
7
DI
0V
0V
S10
A2 0V24
U54
V54
W54
ATS15(KKL)
ATS15(OPTION)
1
2
1
2
1
2 2
1
FRONT EMG SW
SB31
1
2 2
1
SQ101
FRONT COVER SW
R EMG
F EMG EMG
COVER
R COVER
F COVER
COVER
REAR COVER SW
SQ102
1
2
EMG
SB32
REAR EMG SW
1
2
1
2
REAR COVER(OPTION)
B30
A30
B29
A29
B28
A28
B27
A27
B26
A26
B25
A25
B24
A24
B23
A23
B22
A22
B21
A21
B20
A20
B19
A19
B18
A18
B17
A17
B16
A16
B15
A15
B14
A14
B13
A13
B12
A12
B11
A11
B10
A10
B9
A9
B8
A8
B7
A7
B6
A6
B5
A5
B4
A4
B3
A3
B2
A2
B1
A1
SPARE
P025
CN12
10
9
8
1
2
3
4
5
6
7
EMG3
EMG2
EMG1
EMG0
+24VA7
CN13
+24E
+24VB4
+24VB2
+24VB3
RL2
SPARE
+24VB2
+24VB2
+24E
EMG11
EMG16
+24VS3
+24VS3
EMG22
EMG21
EMG20
EMG19
EMG18
EMG17
EMG16
EMG15
EMG14
EMG13
EMG12
EMG6
EMG6
EMG5
0V
0V
0V
E13A
E11A
E12A
E12A
E13A
E11A
E12A
EMG8
EMG12
EMG11
EMG10
EMG9
EMG7
EMG6
EMG5
EMG4
EMG3
+24VS3
CN11
+24VB2
RL1
+24E
N0100983
Y1OT
N0100982
EMG1
EMG1
XOT
N01009B6
SERVO ON
T0100037
N01009A7
N01009A6
N01009A5
N01009A4
N01009A3
N01009A2
SPARE
SPARE
SPARE
SPARE
SPARE
N0100997
N0100996
N0100995
N0100994
N0100993
N0100992
N0100991
N0100990
N0100987
N0100986
N0100985
CONTROLLER
N0100984
SPARE
SPARE
SPARE
EMG0
EMG22
EMG22
9
10
14
13
11
12
15
16
READY OUT
4
5
6
1
2
3
8
7
I/O CONVEYOR BOARD ASSY
B30
A30
B29
A29
B28
A28
B27
A27
B26
A26
B25
A25
B24
A24
B23
A23
B22
A22
B21
A21
B20
A20
B19
A19
B18
A18
B17
A17
B16
A16
B15
A15
B14
A14
B13
A13
B12
A12
B11
A11
B10
A10
B9
A9
B8
A8
B7
A7
B6
A6
B5
A5
B4
A4
REAR COVER SW
FRONT COVER SW
FRONT EMG SW
REAR EMG SW
B3
A3
B2
A2
B1
A1
CC.V3
14
EMERGENCY CIRCUIT
YG12F

PAGE
15
Condential & Proprietary
YG12F
Air circuit
H 0 1 3 6 1 6

Wiring parts list
KKS-0911
PAG E
16
Confi dential & Proprietary
No Part No. Part Name Q'ty Remarks No Part No. Part Name Q'ty Remarks
1 KKD-M661A-000 HNS,XB11-QS11 1 J0001 39 90K30-245080 HNS,EARTH 800 1 J0080
2 KHY-M661L-000 HNS.QF11-TM11 1 J0003 40 90K30-444100 HNS,EARTH 1 J0081
3 KHY-M661E-000 HNS,TM11-QF31 1 J0004 41 90K30-245060 HNS,EARTH 5 J0083-J0087
4 KHY-M661F-010 HNS,QF31-NF11.GS31 1 J0005 42 90K30-255040 HNS,PE 400 1 J0091
5 KHY-M661G-000 HNS,NF11-KM11 1 J0006 43 90K30-255030 HNS,PE 300 1 J0093
6 KHY-M661H-001 HNS,C/R AC230V 1 J0007 44 KHY-M536A-001 HNS,PE 1 J0097
7 KHY-M661M-000 HNS,C/R AC100V 1 J0009 45 90K30-244035 HNS,FG-CNT.BOX 1 J0099
8 KM6-M66M1-102 HNS,TAP CHANGE 10 J0010-J0019 46 KHY-M668A-000 HNS,I/O CMN 1 J0101
9 KM6-M66M1-202 HNS,TAP CHANGE 1 J0020 47 KHY-M668F-000 HNS,I/O CONV CMN 1 J0102
10 KHY-M662A-XXX HNS TC11-QF SEL. 1 J0021 48 KHY-M66B3-000 HNS,ANC CMN 1 1 J0103
11 KHW-M66M4-000 HNS,V10 JUMPER 1 J0022 49 KHY-M66B3-100 HNS,ANC CMN 2 1 J0112
12 KHY-M662E-000 HNS,QF21 XT21-GS21 1 J0023 50 KGK-M6680-200 HNS,USB-MEMORY 2M AS 1 J0120
13 KHW-M662G-000 HNS,LCD POWER 1 1 J0024 51 KHY-M66A1-001 HNS,HEAD SRVB 1 J0121
14 KHW-M662G-000 HNS,LCD POWER 1 2 J0024,J0025 52 KHY-M66A2-000 HNS,Y-FLEX SRV 1 J0122
15 KHY-M662F-010 HNS,TM11-TC11 1 J0027 53 KHY-M66A3-000 HNS,X-FLEX SRV 1 J0123
16 KHY-M663R-001 HNS,C/R EXT.POWER 1 J0028 54 KHY-M66A5-000 HNS,PI2 1 J0125
17 KGA-M662M-001 HNS,U10 JUMPER 1 J0029 55 KHW-M66A6-000 HNS,BASE X1P 1 J0126
18 KHY-M663E-000 HNS,I/O HEAD DC24V 1 J0042 56 KHY-M66A6-001 HNS,Y-FLEX X1P 1 J0127
19 KHY-M663F-000 HNS,Y-FLEX H.PWR EMG 1 J0043
57 KHW-M66A8-000 HNS,BASE W1P 1 J0128
20 KHY-M663G-000 HNS,X-FLEX H.PWR EMG 1 J0044 58 KHW-M66A9-000 HNS,BASE PUP 1 J0129
21 KJV-M663J-000 HNS,I/O CONV.PWR 1 J0046 59 KHY-M66AA-000 HNS,BASE Y1P 1 J0130
22 KHY-M663K-002 HNS,CONV PWR 1 J0047 60 KHY-M66AE-000 HNS,BASE Y2P 1 J0131
23 KHY-M66GF-000 HNS,FAN 1 J0048 61 KHY-M66A0-000 HNS,I/F SRVA 1 J0135
24 KJJ-M663M-000 HNS,MULTI CAM.DC24V 1 J0049 62 KHY-M66E4-010 HNS,MO2 1 J0142
25 KHY-M663N-000 HNS,ANC POWER 1 J0051 63 KHY-M66E3-000 HNS,Y-FLEX X1M 1 J0143
26 KHY-M664A-010 HNS,GS31-KM12 XT31 1 J0052 64 KHY-M66F2-000 HNS,HEAD C/R EMG 1 J0162
27 KHY-M664F-010 HNS,KM12 +48V 1 J0055 65 KKS-M66F3-000 HNS,EMG 1 J0163
28 KHY-M663V-001 HNS,ANC DC24V 1 J0056 66 KHY-M66F4-011 HNS,CONTACTOR 1 1 J0164
29 KHY-M665A-000 HNS,BRAKE SRV2 1 J0061
67 KHY-M66F5-010 HNS,CONTACTOR 2 1 J0165
30 KHY-M665F-000 HNS,CONV.DRIVER 1 J0062 68 KGA-M667J-002 HNS,EMG SW 2 J0166,J0167
31 KHW-M665E-000 HNS,CONV. MOTOR 1 J0064 69 KHY-M667A-000 HNS,COVER LIMIT 1 J0168
32 90K30-945035 HNS,EARTH 1 J0069 70 KHY-M667A-000 HNS,COVER LIMIT 2 J0168,J0169
33 90K30-945025 HNS,EARTH 1 J0070 71 KHY-M66F6-100 HNS,R.COVER SHORT 1 J0178
34 KV8-M66L1-001 HNS,FG-C/R 1 J0071
72 KHY-M66G1-000 HNS,F.OPE.PANEL 1 J0181
35 90K30-544180 HNS,EARTH 1 J0072 73 KHY-M66G1-100 HNS,R.OPE.PANEL 1 J0182
36 90K30-544130 HNS,PE 1300 1 J0073 74 KHY-M66G6-000 HNS,SMEMA 1 J0185
37 90K30-945070 HNS,EARTH 3 J0075-J0077 75 KHY-M66N3-000 HNS,LE-OUT 1 1 J0186
38 90K30-245020 HNS,EARTH 1 J0078 76 KHY-M66N4-000 HNS,LE-OUT 2 1 J0187