00193796-08 - 第12页
Installation Manual Station Software Version 505.04 12 of 156 3.2 Hardware component s 3.2.1 Overview The following diagrams show the hardware component s of the computer system for the various machine types: Stat ion co…

Installation Manual, Station Software Version 505.04 Edition 07/2006
11 of 156
3.1.3.2 Embedded software for S-25 HM, S-27 HM, HS-50, HS-50+, HS-60
Subsystem HS-50 S-25
HM
HS-60 S-27
HM
BIOS File name Application
1
Application
2
File name
Main axes X X X X 2.0C A010020C.bhx 5.04 A0110504.bhx
Revolver head functions
(not modular)
X 1.01 K0300101.hex 1.08 K0310108.hex
Revolver head functions
( modular)
X X X X 1.04
K0400104.hex
6.14
K0410614.hex
Component table (CAN) X X 1.01 B0200101.hex 1.07 B0210107.hex
Component table (V24) X X 3.02 3.02 Bios.hex 5.03 B0V10503.hex
Tape cutter (CAN) X X 2.01 G0100201.hex 3.02 G0110302.hex
PCB Conveyor 100 X 3.02 T0100302.hex 5.32 T0110532.hex
PCB Conveyor 200 X 3.02 T0200302.hex 5.32 T0210532.hex
PCB Conveyor 210 X 3.02 T0300302.hex 5.32 T0310532hex
PCB Conveyor 201 X 3.04 T0400304.hex 5.53 T0410553.hex
PCB Conveyor 301 X 3.04 T0500304.hex 5.53 T0510553.hex
MTC 1 X X 4.01 M0110401.hex
Meaning of Symbols:
same download version – no changes
new or modified download version

Installation Manual Station Software Version 505.04
12 of 156
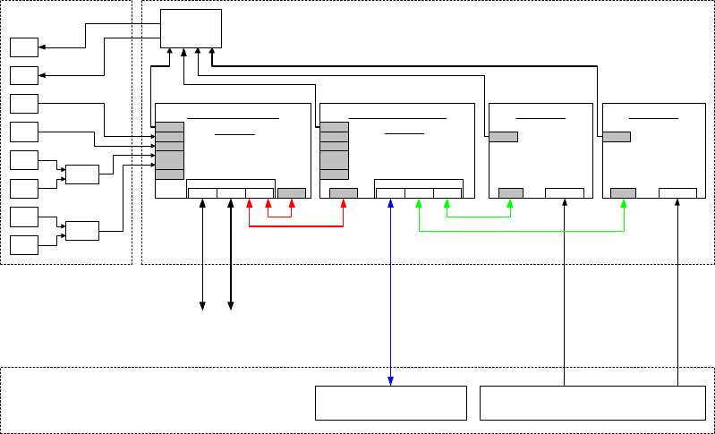
3.2 Hardware components
3.2.1 Overview
The following diagrams show the hardware components of the computer system for the various
machine types:
Station computer
COM 294
Hardware components of SIPLACE HF and HF/3 computer system
Monitor
1
Monitor
2
Videomux
Keyboar
d 1
Keyboar
d 2
Maus
1
Maus
2
Y-Key
Y-Mouse
Tou ch
screen 1
Tou ch
screen 2
Control unit
Local control / peripherals
(Axes, I/O, component tables, PCB
conveyor)
Camera systems
(PCB camera, component camera RV head,
IC camera Twin Head, FC camera and coplanarity)
SIPLACE LAN
(Line)
Customer LAN
(GEM)
Machine
6 - HubLAN 3
LAN 1
VGA
COM 1
COM 2
KBD /
Mouse
Simicro CPU 076
PII I 866 MHz, 192 MB
6 GB HD , FD, CD
USB
LAN 2
Machine controller
2 x COM352 oder COM354
LAN 1
VGA
COM 1
COM 2
KBD /
Mouse
USB
CAN
VISION 1
4 x camera
HS3L
ICOS
MVS340
VISION 2
4 x camera
HS3L
ICOS
MVS340
HS3L HS3L
Simicro CPU 076
PII I 566 MHz, 64 MB
6 GB HD, FD, CD
VGA VGA
Fig. 3-1: Hardware components of the computer system for the SIPLACE HF series

Installation Manual, Station Software Version 505.04 Edition 07/2006
13 of 156
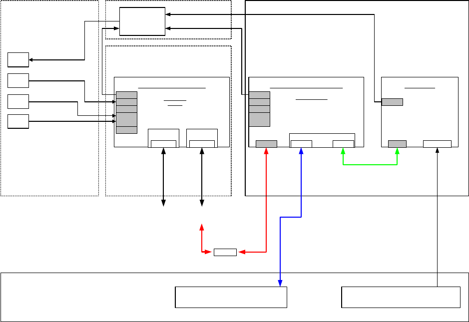
Station computer
Hardware components of SIPLACE S-25 HM and S-27 HM computer system
Monitor
Videomux
Keyboard
Mouse
Touch-
screen
Station computer
Local control / peripherals
(Axes, I/O, component tables,
PCB conveyors)
Camera systems
(PCB camera, component camera,
RV camera)
SIPLACE LAN
(line)
Customer LAN
(GEM)
Machine
Hub
VGA
COM 1
COM 2
KBD /
Mouse
Scenic N300
Desktop
Celeron 2.0 GHz, 256 MB
20 GB HD, FD, CD
USB
Machine controller
1 x COM352
LAN 1
VGA
COM 1
COM 2
KBD /
Mouse
CAN
VISION
4 x camera
HS3L
ICOS
MVS340
HS3L
Sicomp AMS M54
PI 100 MHz, 32 MB
504 MB HD, FD, CD
VGA
i865G Gbit
LAN
LAN 1
Intel, PRO
1000/MT
LAN 2
Control unit
Fig. 3-2: Hardware components of the computer system for the SIPLACE S-25 HM and S-27 HM