00193796-08 - 第87页
Installation Manual, Station Software Version 505.04 Edition 07/2006 87 of 156 St at io n sr e chn er Hardwa re-Kom p onente n Rec hners ys te m SIPLA C E HS -5 0 und HS-60 Monitor 1 Monitor 2 Vi deomux Tastat ur 1 Tasta…

Installation Manual Station Software Version 505.04
86 of 156
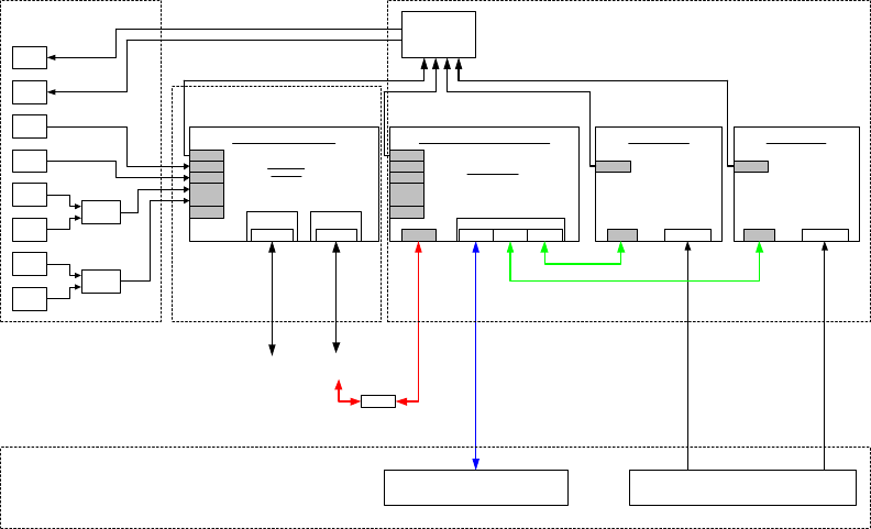
Stationsrechner
Hardware-Komponenten Rechnersystem SIPLACE S-25 HM und S-27 HM
Monitor
Videomux
Tastatur
Maus
Touch -
screen
Stationsrechner
Dezentrale Steuerung / Peripherie
(Achsen, E/A, BE-Tische, LP-Transport)
Kamera-Systeme
(LP-Kamera, BE-Kamera RV-Kopf)
SIPLACE-LAN
( Linie )
Kunden-LAN
(GEM)
Maschine
Hub
VGA
COM 1
COM 2
KBD /
Maus
Scenic N300
Desktop
Celeron 2.0 GHz, 256 MB
20 GB HD, FD, CD
USB
Maschinencontroller
1 x COM352
LAN 1
VGA
COM 1
COM 2
KBD /
Maus
CAN
VISION
4 x Kamera
HS3L
ICOS
MVS340
HS3L
Sicomp AMS M54
PI 100 MHz, 32 MB
504 MB HD, FD, CD
VGA
i865G Gbit
LAN
LAN 1
Intel, PRO
1000/MT
LAN 2
Steuereinheit
Abb. 3-2: Hardware-Komponenten Rechnersystem SIPLACE S-25 HM und S-27 HM

Installation Manual, Station Software Version 505.04 Edition 07/2006
87 of 156
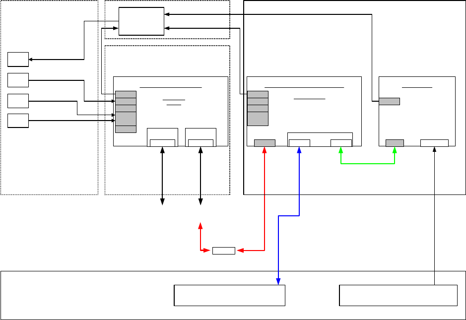
Stationsrechner
Hardware-Komponenten Rechnersystem SIPLACE HS-50 und HS-60
Monitor
1
Monitor
2
Videomux
Tastatur
1
Tastatur
2
Maus
1
Maus
2
Y-Key
Y-Mouse
Touch -
screen 1
Touch -
screen 2
Steuereinheit
Dezentrale Steuerung / Peripherie
(Achsen, E/A, BE-Tische, LP-Transport)
Kamera-Systeme
(LP-Kamera, BE-Kamera RV-Kopf)
SIPL A CE- LA N
( Linie )
Kunden-LAN
(GEM)
Maschine
VGA
COM 1
COM 2
KBD /
Maus
Scenic P300
MiniTower
Celeron 2.0 GHz, 256 MB
20 GB HD, FD, CD
USB
Maschinencontroller
2 x COM352
LAN 1
VGA
COM 1
COM 2
KBD /
Maus
USB
CAN
VISION 1
4 x Kamera
HS3L
ICOS
MVS340
VISION 2
4 x Kamera
HS3L
ICOS
MVS340
HS3L HS3L
Sicomp AMS M54
PI 100 MHz, 32 MB
504 MB HD, FD, CD
VGA VGA
i865G Gb it
LAN
LAN 1
Intel, PRO
1000/MT
LAN 2
Stationsrechner
Hub
Abb. 3-3: Hardware-Komponenten Rechnersystem SIPLACE HS-Serie

Installation Manual Station Software Version 505.04
88 of 156
3.2.2 Netzwerkkonfiguration
Maschine HF, HF/3
SIPLACE Pro
Stationsrechner Maschinencontroller
10Base-T
GEM Host
10Base-T
100Base-T
Privates Netzwerk zwischen
Stationsrechner und
Maschinencontroller
SIPLACE LAN
Abb. 3-4: Netzwerkverbindungen Maschine, SIPLACE Pro und GEM Host (optional) - Beispiel SIPLACE HF und HF/3
Zwischen Stationsrechner und Maschinencontroller ist ein eigenes privates Netzwerk (100 Mbit)
über eine Subnetmask eingerichtet.
Die IP-Adressen für Stationsrechner und Maschinencontroller können somit für alle SIPLACE-
Maschinen fest vergeben werden. Diese IP-Adressen sind außerhalb des privaten Netzwerkes, also
auch z.B. im SIPLACE LAN, nicht bekannt.
Während der Installation der Stationssoftware müssen diese IP-Adressen nicht mehr vom Bediener
konfiguriert werden.
IP-Adresse Stationsrechner
192.168.255.249
IP-Adresse Maschinencontroller
192.168.255.250
Subnetmask Stationsrechner/Maschinencontroller
255.255.255.248
IP-Adressband SIPLACE LAN
172.22.xxx.xxx
Subnetmask SIPLACE LAN
255.255.0.0
Tabelle 3-1: Netzwerkkonfiguration