TR7500_Hardware_ch - 第39页
38 4 . 1 .8 T R7 5 00 機 架 外殼

37
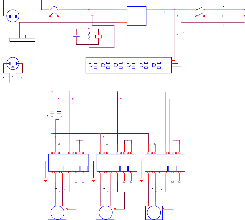
4.1.7 TR7500 電力面板配置圖
NFB
NET PORT
FAN
Filter SMEMA PORT
POWER PLUG

38
4.1.8 TR7500 機架外殼

39
4.2 系統接線圖
4.2.1 System
(N3)
Earth copper
GND
(AG2)
SW1 BREAKER
(AG3)
J2 PWRSKT
L(AC)
N(AC)
FG
C1
1uF
(L3)
(AC1-L1N1AG1)
、、
R1
1M
(L2)
L
LINE
LOAD
JH1
30SS4-1BC2
GND
N
L
N
L
GND
N
L
N
L
N
J1
PLUG AC FEMALE
(AC3-L5N5AG5)
、、
(N2)
J3
PLUG AC MALE
(AC4-L6N6AG6)
、、
G
TVSS1
..
(AG4)
(AC2-L4N4)
、
SW2
(L12)
MO1
U
V
W
G
EN
(ENY)
S
(N9)
(AC5-AG10)
MC
(AC6-AG11)
(AG7)
(N8)
(ENZ)
(N10)
CN3
CN1B
CN1A
DVZ
L1
V1 L2
L3
U1
W1
L11
L21
P
C
D
GND
CN3
CN1B
CN1A
MO2
U
V
W
G
EN
(N7)
(AC7-AG12)
CN3
CN1B
CN1A
DVX
L1
V1 L2
L3
U1
W1
L11
L21
P
C
D
GND
CN3
CN1B
CN1A
R
CN3
CN1B
CN1A
DVY
L1
V1 L2
L3
U1
W1
L11
L21
P
C
D
GND
CN3
CN1B
CN1A
(L11) (N11)
(L9)
(L13)
(AG8) (AG9)
(ENX)
MO3
U
V
W
G
EN
(L7)
(N13)
(L10)(L8)
(N12)