4OM-993-007 - 第86页
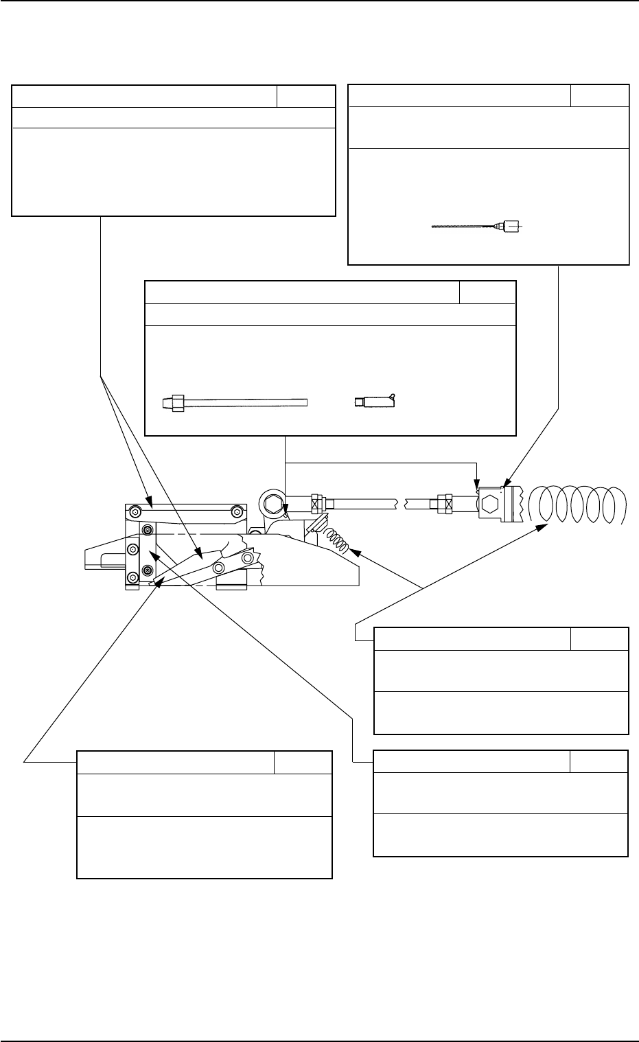
Fig.4A27- 1 カッタ部 1 .3 メンテナンスか所 0507-003 1 - 25 AHL01JTRP ಾࠅድࠪࡘ࠻ 9 Ფㅳޓᷡ ࠞ࠶࠲ㇱߩࠞࡃࠍขࠅᄖߒޔಾࠅድߥߤ ߇ᱷߞߡߚ႐วޔ㒰ᯏߢๆขߞߡߊ ߛߐޕ ࠞ࠶࠲ࠞࡃⵣ㕙 / ߆ߏߣޓ⛎ᴤ ࡕࡁ࠶ࠢࠣࠬ#2 ᢳ✢ㇱ▸࿐ߦᚻ߆ࡂࠤߢࠣ…

ਅ/
߆ߏߣޓὐᬌ
࠹ࡊߩಾࠇౕวࠍ⏕ߒޔಾࠇౕว߇ᖡࠃ߁ߥ
႐วߪ឵ߒߡߊߛߐޕ
ᵈ㧦឵ᣇᴺߦߟߡߪ̌ࠞ࠶࠲ߩ឵̍
ࠍෳᾖߒߡߊߛߐޕ
ࡠ࠶࠼ࠛࡦ࠼ᄖ/
߆ߏߣޓ
⛎ᴤࡕࡁ࠶ࠢࠣࠬ#2
࠺ࠖࠬࡍࡦࠬࠟࡦߢ⛎ᴤⓣ߆ࠄࠣࠬࠍ
ᵈߒߡߊߛߐޕ
㧖↪ߔࠆࡁ࠭࡞ߪޔ0Q㧔⨥⦡㧕ߢߔޕ
0Q
ࡠ࠶࠼ࠛࡦ࠼/
߆ߏߣޓ⛎ᴤ࠳ࡈ࠾ࠛࡐࡀ࠶ࠢࠬࠣࠬ0Q
࠲࠶࠻ⷺᐲࠍ⚂qߦߒߡޔࠣࠬࠟࡦߢࠣ
ࠬ࠾࠶ࡊ࡞߆ࠄᵈߒߡߊߛߐޕ
㧖↪ߔࠆࠕ࠲࠶࠴ࡔࡦ࠻ߪޔUᒻߣVᒻߢߔޕ
7ᒻ8ᒻ
ࡃ࠶ࠢࠕ࠶ࡊࡊ࠻/
߆ߏߣޓ⛎ᴤ
ࡕࡁ࠶ࠢࠣࠬ#2
ࠞ࠶࠲ਅ᠁േ㕙ߦࠣࠬࠍࡂࠤߢ
Ⴃߞߡߊߛߐޕ
ਅ㕙/
߆ߏߣޓ⛎ᴤ
ࡕࡁ࠶ࠢࠣࠬ#2
ࠞ࠶࠲ࠞࡃࠍขࠅᄖߒޔࠞ࠶࠲ਅ
㕙ߦࠣࠬࠍᚻ߆ࡂࠤߢႣߞߡߊ
ߛߐޕ
ࠬࡊࡦࠣ/
߆ߏߣޓ⛎ᴤ
ࡕࡁ࠶ࠢࠣࠬ#2
ࠣࠬࠍᚻ߹ߚߪࡂࠤߢႣߞߡߊߛ
ߐޕ
(12)(12)
(12)(12)
(12)
カッタ部 カッタ部
カッタ部 カッタ部
カッタ部
Fig.4A27
1.3 メンテナンスか所
0507-005 1-24 AHL01JTRP

Fig.4A27-1 カッタ部
1.3 メンテナンスか所
0507-003 1-25 AHL01JTRP
ಾࠅድࠪࡘ࠻9
Ფㅳޓᷡ
ࠞ࠶࠲ㇱߩࠞࡃࠍขࠅᄖߒޔಾࠅድߥߤ
߇ᱷߞߡߚ႐วޔ㒰ᯏߢๆขߞߡߊ
ߛߐޕ
ࠞ࠶࠲ࠞࡃⵣ㕙/
߆ߏߣޓ⛎ᴤ
ࡕࡁ࠶ࠢࠣࠬ#2
ᢳ✢ㇱ▸࿐ߦᚻ߆ࡂࠤߢࠣࠬࠍ⭯ߊႣߞߡߊߛߐޕ
㧖ࠣࠬḳࠅಳㇱߦࠣࠬࠍలႯߒߡߊߛߐޕ
ࠕࡦࠡࡘࡌࠕࡦࠣ/
߆ߏߣޓ⛎ᴤ
࠳ࡈ࠾ࠛࡐࡀ࠶ࠢࠬࠣࠬ0Q
࠺ࠖࠬࡍࡦࠬࠟࡦߢ⛎ᴤⓣ߆ࠄࠣࠬ
ࠍᵈߒߡߊߛߐޕ㧔߆ᚲ㧕
㧖↪ߔࠆࡁ࠭࡞ߪޔ0Q㧔ࡇࡦࠢ㧕
ߢߔޕ

(13)(13)
(13)(13)
(13)
フィーダキャリッジ部 フィーダキャリッジ部
フィーダキャリッジ部 フィーダキャリッジ部
フィーダキャリッジ部
ペースメーカー装着者は、装置内で作業しないでください。
ペースメーカーが磁気による異常を受け、重大な事故になるおそ
れがあります。
• 磁気を帯びやすい金属を近づけないでください。
磁気に引き寄せられ、けがをしたり、装置が故障するおそれが
あります。
• 磁気の影響を受けやすいものは近づけないでください。
1.3 メンテナンスか所
0507-004 1-26 AHL01JTRP
Fig.4A28 装置上面
࠾ࠕࠟࠗ࠼ߩ࡞/
߆ߏߣޓᷡ
ᴤ࠙ࠛࠬߢᷡߒߡߊߛߐޕ
࠾ࠕࡕ࠲ߩ࡛ࠢ㕙/
Ფޓὐᬌᷡ
࠾ࠕࡕ࠲ߩ࡛ࠢ㕙ߦ࠴࠶ࡊㇱຠߥߤ⇣‛߇
ઃ⌕ߒߡߥ߆ὐᬌߒߡߊߛߐޕ
࠾ࠕࡕ࠲ߩ࡛ࠢ㕙ߦ⇣‛߇ઃ⌕ߒߡࠆ႐วߪޔ
࠙ࠛࠬߢᷡߒߡߊߛߐޕ
⚦ߦߟߡߪޔ̌࠾ࠕࡕ࠲ߩ࡛ࠢ㕙ߩ
ᷡ̍ࠍෳᾖߒߡߊߛߐޕ
警告
注意