4OM-993-007 - 第99页
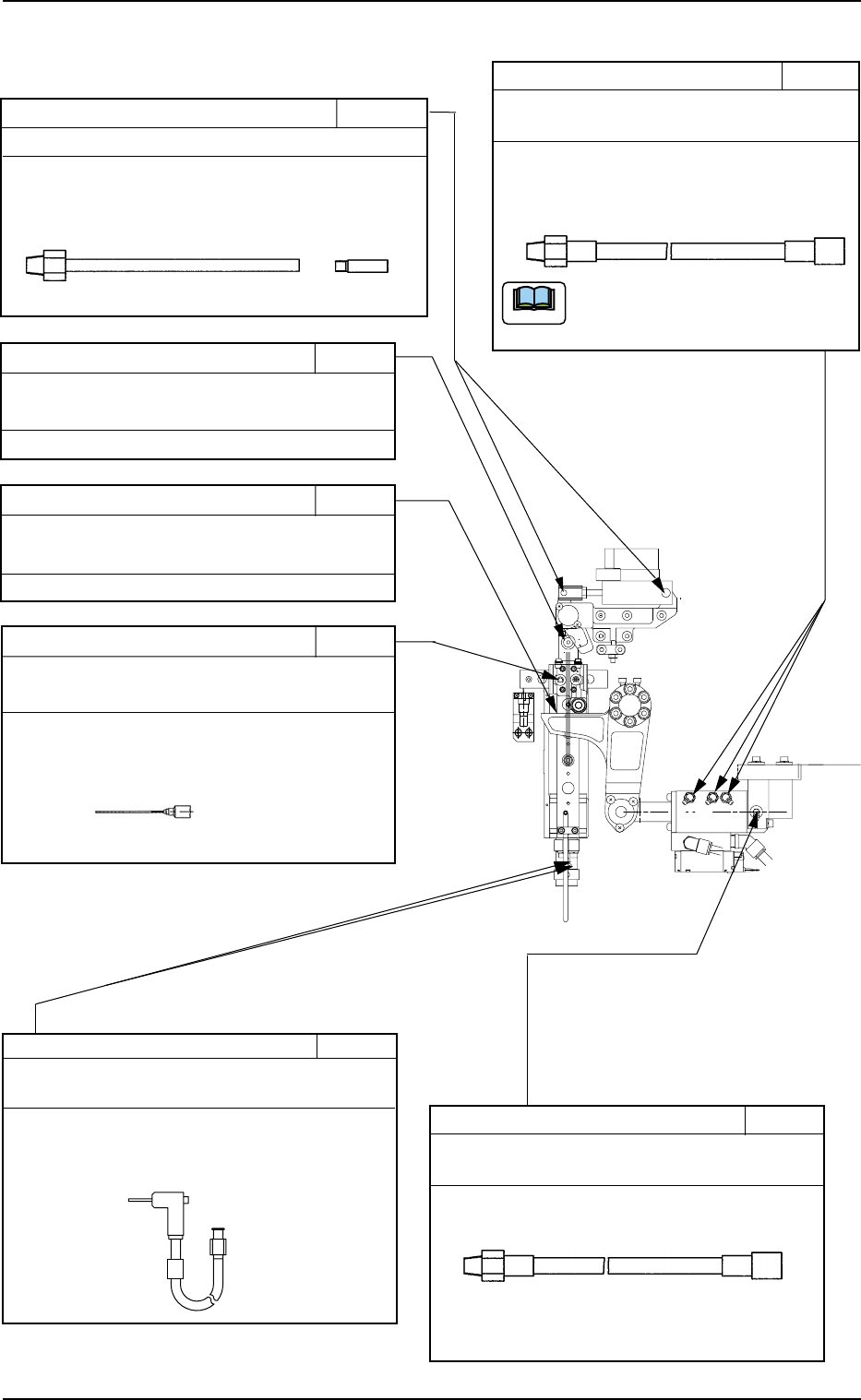
(2 1 ) (2 1 ) (2 1 ) (2 1 ) (2 1 ) 装着上下部 装着上下部 装着上下部 装着上下部 装着上下部 0507-004 1 - 37 AHL01JTRP 1 .3 メンテナンスか所 ࠪࡦ࠳ᡰὐ / ߆ߏߣޓ⛎ᴤࡕࡁ࠶ࠢࠣࠬ#2 ࠣࠬࠟࡦߢࠣࠬ࠾࠶ࡊ࡞߆ࠄࠣࠬࠍ ᵈߒߡߊߛߐޕ ↪ߔࠆࠕ࠲࠶࠴ࡔࡦ࠻ߪޔ7ᒻߣ0ᒻߢߔ…

0507-003 1-36 AHL01JTRP
Fig.4A43 装着高さ補正部
1.3 メンテナンスか所
࠾ࠕࠟࠗ࠼ࠬࠗ࠼ࡉࡠ࠶ࠢߩࡏ࡞㕙/ޓ
߆ߏߣޓ⛎ᴤ࠳ࡈ࠾ࠛࡐࡀ࠶ࠢࠬࠣࠬ0Q
࠺ࠖࠬࡍࡦࠬࠟࡦߢࠣࠬࠍႣᏓߒߡߊߛߐޕ
㧖↪ߔࠆࡁ࠭࡞ߪޔ0Q㧔ࠣࡦ㧕߹ߚߪ0Q
ޓ⨥⦡ߢߔޕ
0Q0Q
⛎ᴤߪޔೋ࿁߆ᓟޔએ㒠߆ߏߣߦⴕߞߡߊߛߐޕ
ࡌࠕࡦࠣࠟࠗ࠼㕙/
߆ߏߣޓ⛎ᴤࡕࡁ࠶ࠢࠣࠬ#2
࠺ࠖࠬࡍࡦࠬࠟࡦߢࠣࠬࠍႣᏓߒߡߊߛߐޕ
㧖↪ߔࠆࡁ࠭࡞ߪ0Q㧔⨥⦡㧕ߢߔޕ
0Q
ޓޓޓޓޓޓ

(21)(21)
(21)(21)
(21)
装着上下部 装着上下部
装着上下部 装着上下部
装着上下部
0507-004 1-37
AHL01JTRP
1.3 メンテナンスか所
ࠪࡦ࠳ᡰὐ/
߆ߏߣޓ⛎ᴤࡕࡁ࠶ࠢࠣࠬ#2
ࠣࠬࠟࡦߢࠣࠬ࠾࠶ࡊ࡞߆ࠄࠣࠬࠍ
ᵈߒߡߊߛߐޕ
↪ߔࠆࠕ࠲࠶࠴ࡔࡦ࠻ߪޔ7ᒻߣ0ᒻߢߔޕ
ޓޓޓޓޓޓޓޓ7ᒻޓޓޓޓޓޓޓޓޓ0ᒻ
ࠞࡓࡈࠜࡠࠕᄖ/
߆ߏߣޓ
⛎ᴤࡕࡁ࠶ࠢࠣࠬ#2
ࠣࠬࠍᚻ߆ࡂࠤߢႣߞߡߊߛߐޕ
ࡃ㕙/
߆ߏߣޓ
⛎ᴤࡕࡁ࠶ࠢࠣࠬ#2
ࠣࠬࠍᚻ߆ࡂࠤߢႣߞߡߊߛߐޕ
ࡌࠕࡦࠣᄖ/
߆ߏߣޓ
⛎ᴤࡕࡁ࠶ࠢࠣࠬ#2
࠺ࠖࠬࡍࡦࠬࠟࡦߢࠣࠬࠍႣᏓߒߡߊߛ
ߐޕ
㧖↪ߔࠆࡁ࠭࡞ߪ0Q㧔⨥⦡㧕ߢߔޕ
ޓޓޓޓޓޓ0Q
ࡠࠬ࠻/
߆ߏߣޓ⛎ᴤ
࠳ࡈ࠾ࠛࡐࡀ࠶ࠢࠬࠣࠬ0Q
࠺ࠖࠬࡍࡦࠬࠟࡦߢࠣࠬࠍႣᏓߒߡߊߛ
ߐޕ
㧖↪ߔࠆࡁ࠭࡞ߪޔ44ᒻߢߔޕ
ࠪࡦ࠳ᡰὐ/
߆ߏߣޓ⛎ᴤ
࠳ࡈ࠾ࠛࡐࡀ࠶ࠢࠬࠣࠬ0Q
ࠣࠬࠟࡦߢࠣࠬࠍႣᏓߒߡߊߛߐޕ
㧖↪ߔࠆࠕ࠲࠶࠴ࡔࡦ࠻ߪޔ52-%ߢߔޕ
⛎ᴤߪޔೋ࿁߆ᓟޔએ㒠߆ߏߣߦⴕߞ
ߡߊߛߐޕ
ࠞࡓ᜔᧤ࠪࡦ࠳/
߆ߏߣޓ⛎ᴤ
࠳ࡈ࠾ࠛࡐࡀ࠶ࠢࠬࠣࠬ0Q
ࠣࠬࠟࡦߢࠣࠬࠍႣᏓߒߡߊߛߐ
ޕ
㧖↪ߔࠆࠕ࠲࠶࠴ࡔࡦ࠻ߪޔ52-%ߢߔޕ
ࡁ࠻
⛎ᴤߪޔ
EE߆ᚲ × ߆ᚲ㧩EE
ࠣࠬࠟࡦࠬ࠻ࡠࠢEE
Fig.4A44 装置前面側

0409-003 1-38 AHL01JTRP
1.3 メンテナンスか所
ࠞࡓࡈࠜࡠࠕޓޓޓޓޓޓޓޓޓޓ/
߆ߏߣޓ⛎ᴤ
࠳ࡈ࠾ࠛࡐࡀ࠶ࠢࠬࠣࠬ0Q
࠺ࠖࠬࡍࡦࠬࠟࡦߢࠣࠬࠍႣᏓߒߡߊߛ
ߐޕ
㧖↪ߔࠆࡁ࠭࡞ߪޔ0Q㧔ࠝࡉ⦡㧕ߢ
ޓߔޕ
࠾ࠕࠟࠗ࠼᳓ᐔ㕙/ޓޓ
߆ߏߣޓ⛎ᴤ
࠳ࡈ࠾ࠛࡐࡀ࠶ࠢࠬࠣࠬ0Q
#⛎ᴤⓣ
ޓࠣࠬࠟࡦߢࠣࠬࠍ⛎ᴤⓣߦᵈ
ޓߒߡߊߛߐޕ
ޓ
㧖↪ߔࠆࠕ࠲࠶࠴ࡔࡦ࠻ߪޔ7ᒻߣ2ᒻߢߔޕ
ޓ
ޓ
ฎࠣࠬࠍ࠙ࠛࠬߢ߰߈ขߞߡޔᣂߒ
ࠣࠬࠍ࠺ࠖࠬࡍࡦࠬࠟࡦߢࡏ࡞㕙ߦ
ޓႣᏓߒߡߊߛߐޕ
㧖↪ߔࠆࡁ࠭࡞ߪ0Q㧔⨥⦡㧕ߢߔޕ
⛎ᴤߪޔೋ࿁߆ᓟޔએ㒠߆ߏߣߦⴕߞ
ߡߊߛߐޕ
࠾ࠕࠟࠗ࠼ု⋥㕙/ޓ
߆ߏߣޓ⛎ᴤ
࠳ࡈ࠾ࠛࡐࡀ࠶ࠢࠬࠣࠬ0Q
#⛎ᴤⓣ
ޓࠣࠬࠟࡦߢࠣࠬࠍ⛎ᴤⓣߦᵈ
ޓߒߡߊߛߐޕ
ޓ
㧖↪ߔࠆࠕ࠲࠶࠴ࡔࡦ࠻ߪޔ7ᒻߣ2ᒻߢߔޕ
$ࡏ࡞㕙
ޓ
ฎࠣࠬࠍ࠙ࠛࠬߢ߰߈ขߞߡޔᣂߒ
ࠣࠬࠍ࠺ࠖࠬࡍࡦࠬࠟࡦߢࡏ࡞㕙ߦ
ޓႣᏓߒߡߊߛߐޕ
ޓ㧖↪ߔࠆࡁ࠭࡞ߪ0Q㧔⨥⦡㧕ߢߔޕ
⛎ᴤߪޔೋ࿁߆ᓟޔએ㒠߆ߏߣߦⴕߞ
ߡߊߛߐޕ
$ࡏ࡞㕙
#
$
#
$
7ᒻ 2ᒻ
7ᒻ
2ᒻ
Fig.4A45 装着上下部