SLM_TechnicalReference(Eng_Ver14_07) - 第139页
Page SAMSUNG TECHWIN 127 SLM120/110 F eeder Board Interface 110 (3/4) NO. Lev . P ART NO. P ART NAME Q'TY Old No. Supply Supply L T Reference 1 J90833585A F-F DR BASE BD CABLE ASS Y SCM_FD007 1 2 J90834171 A F_FDR_S…

Page
SAMSUNG TECHWIN
126
SLM120/110
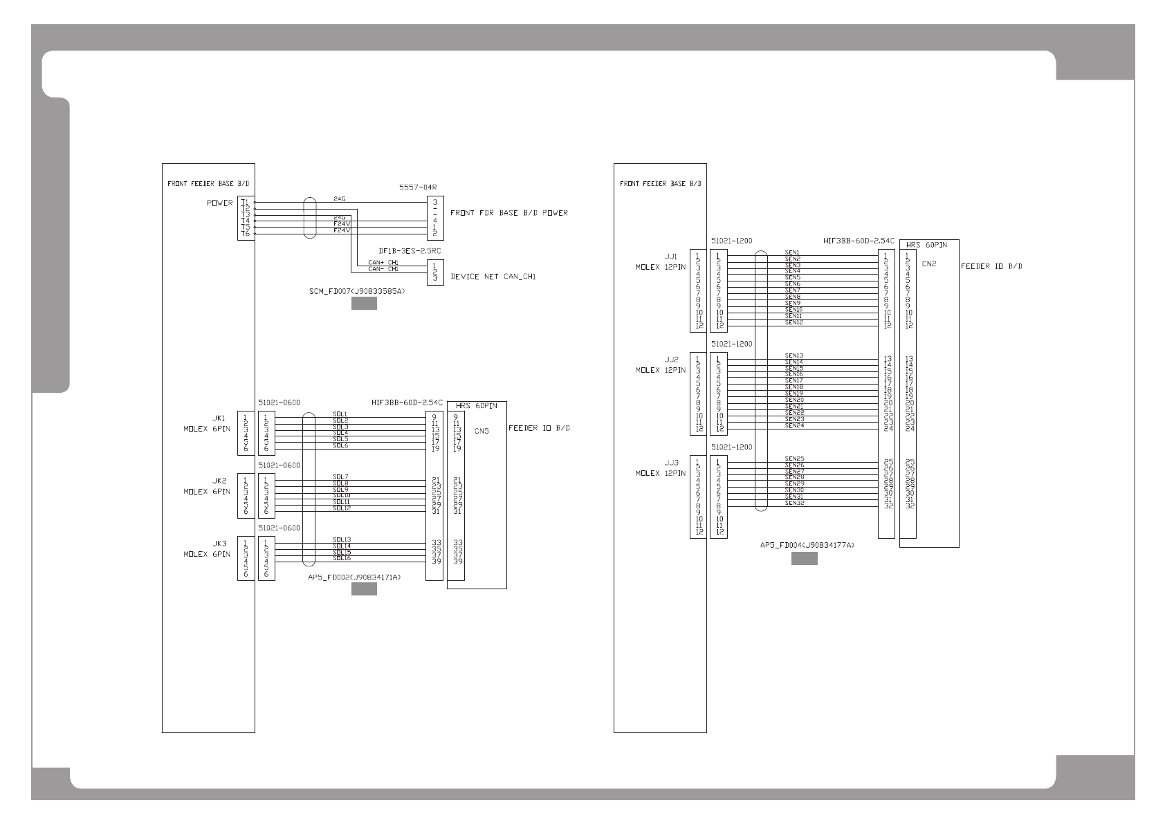
Feeder Board Interface 110 (3/4)
^4`
^5`
^6`

Page
SAMSUNG TECHWIN
127
SLM120/110
Feeder Board Interface 110 (3/4)
NO. Lev. PART NO. PART NAME Q'TY Old No. Supply Supply LT Reference
1 J90833585A F-FDR BASE BD CABLE ASSY SCM_FD007 1
2 J90834171A F_FDR_SOL_OUTPUT_CABLE_ASSY AP5_FD002 1
3 J90834177A R_FDR_SENSOR_INPUT_CABLE_ASSY 1
4
5
6
7
8
9

Page
SAMSUNG TECHWIN
128
SLM120/110
Feeder Board Interface 110 (4/4)
^4`
^5`
^6`