SLM_TechnicalReference(Eng_Ver14_07) - 第154页
Page SAMSUNG TECHWIN 142 SLM120/110 C onveyor Board Interface 120 (7/7) ^4` ^5` ^6` ^;` ^7` ^9` ^:` ^<` ^8` J70521673A

Page
SAMSUNG TECHWIN
141
SLM120/110
Conveyor Board Interface 120 (6/7)
NO. Lev. PART NO. PART NAME Q'TY Old No. Supply Supply LT Reference
1 J90834132A R_CONV_IF_BD_CABLE_ASSY AP5_CS020 1
2 J90834133A PCB_2ND_WORK_CABLE_ASSY AP5_CS021 1
3 J90834134A EXIT_BOARD_OUT_CABLE_ASSY AP5_CS022 1
4 J90834137A RCV_SEN_EXT_CABLE_ASSY AP5_CS025 1
5 J90834135A WORK_STP_UP_DN_CABLE_ASSY AP5_CS023 1
6 J90834138A 2ND_BUT_UP_CABLE_ASSY AP5_CS026 1
7 J90834374A ANC_2_SENSOR_CABLE_ASSY AP5_CS034 1
8 J9080778B ANC SENSOR CABLE ASSY 1
9 J90834139A 2ND_CONVEYOR_SOL_CABLE AP5_CS027 1

Page
SAMSUNG TECHWIN
142
SLM120/110
Conveyor Board Interface 120 (7/7)
^4`
^5`
^6`
^;`
^7`
^9`
^:`
^<`
^8`
J70521673A

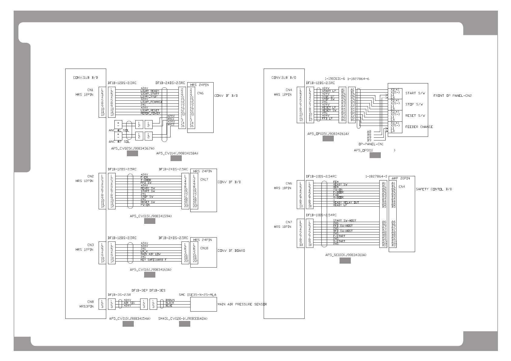
Page
SAMSUNG TECHWIN
143
SLM120/110
Conveyor Board Interface 120 (7/7)
NO. Lev. PART NO. PART NAME Q'TY Old No. Supply Supply LT Reference
1 J90834367A ANC_SOL_CABLE_ASSY AP5_CV025 1
2 J90834158A OP_SW_OUTPUT_CABLE_ASSY AP5_CV014 1
3 J90834159A FOP_SW_INPUT_CABLE_ASSY AP5_CV015 1
4 J90834160A ROP_SW_INPUT_CABLE_ASSY AP5_CV016 1
5 J90834154A AIR_INDICATOR_EXT_CABLE_ASSY AP5_CV010 1
6 J90833142A AIR_INDICATOR_CABLE_ASSY SM33-CV020-1 1
7 J90834261A FRONT_OP_SW_CABLE_ASSY AP5_OP005 1
8
J70521673A OP_PANEL_ASSY AP5_OP001
1
9 J90834310A CONVEYOR_SUB_CONN_CABLE_ASSY AP5_SC003 1