SLM_TechnicalReference(Eng_Ver14_07) - 第210页
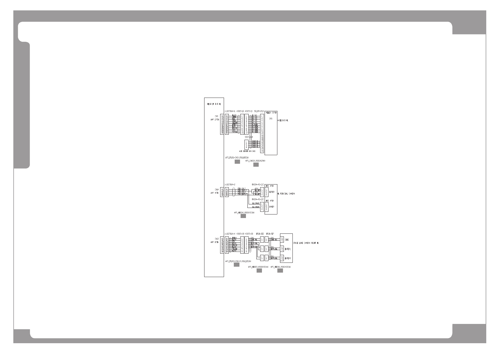
Page SAMSUNG TECHWIN 198 SLM120/110 H ead IF Board Interface 110 (2/2) ^4` ^5` ^6` ^4` ^7` ^8`

Page
SAMSUNG TECHWIN
197
SLM120/110
Head IF Board Interface 110 (1/2)
NO. Lev. PART NO. PART NAME Q'TY Old No. Supply Supply LT Reference
1 AM03-013472A CONV_HEAD_1_CAN_CABLE_ASSY AP5_CA003 1 J90834109A
2
J90834316A HEAD_MOTOR_IF_BD_1_PW_CABLE_ASSY
1 J90834316A
3 J90834356A HEAD_OVER_BLOW_SOL_CABLE_ASSY 1
4 J90834350A HEAD_VAC_CABLE_ASSY AP5_HD001 1
5 J90834351A HEAD_VACCUM_SOL_CABLE_ASSY AP5_HD002 1
6 J90834352A HEAD_BLOW_SOL_CABLE_ASSY AP5_HD003 1
7 J90611852A FLAT_CABLE_ASSY AP5_FL003 1

Page
SAMSUNG TECHWIN
198
SLM120/110
Head IF Board Interface 110 (2/2)
^4`
^5`
^6`
^4`
^7` ^8`

Page
SAMSUNG TECHWIN
199
SLM120/110
Head IF Board Interface 110 (2/2)
NO. Lev. PART NO. PART NAME Q'TY Old No. Supply Supply LT Reference
1 J90611852A FLAT_CABLE_ASSY AP5_FL003 2
2 AM03-013472A CONV_HEAD_1_CAN_CABLE_ASSY AP5_CA003 1 J90834109A
3 J90834353A FID_ILL_CABLE_ASSY AP5_HD004 1
4 J90834354A LSC_ILL_EXT_CABLE_ASSY AP5_HD005 1
5 J90834355A LSC_ILL_CABLE_ASSY AP5_HD006 1