00193634-0302 OM MTC2 DE - 第69页
Aufgaben fü r das Bedienper sonal Nachfüllkonzept Bedienelemente SIPLACE MTC2 Bedienungsanleitung 69 5 Aufgaben für das Bedienpersonal 5.1 Bedienelemente Hauptschalter Mit dem Hauptschalter wird die Stromv erso rgung ein…

Aufstellen und Inbetriebnahme
Inbetriebnahme Einschalten der Maschine
68 SIPLACE MTC2 Bedienungsanleitung
Starten des Bestückablaufs
X Schalten Sie die SIPLACE-Station und den MTC2 ein.
X Referenzieren Sie die SIPLACE-Station und den MTC2.
X Rüsten Sie den MTC2 über die entsprechenden Nachfüllpositionen:
Öffnen Sie die Schutztüren und die Turmverriegelungen.
Schieben Sie die gerüsteten Kassetten in die entsprechenden Fächer der Türme.
Achten Sie darauf, dass die Kassettenverriegelungen einrasten.
Schließen Sie die Turmverriegelungen und die Schutztüren.
X Überprüfen Sie die geladenen Rüstungsdaten.
X Starten Sie den Bestückablauf über die SIPLACE-Station.
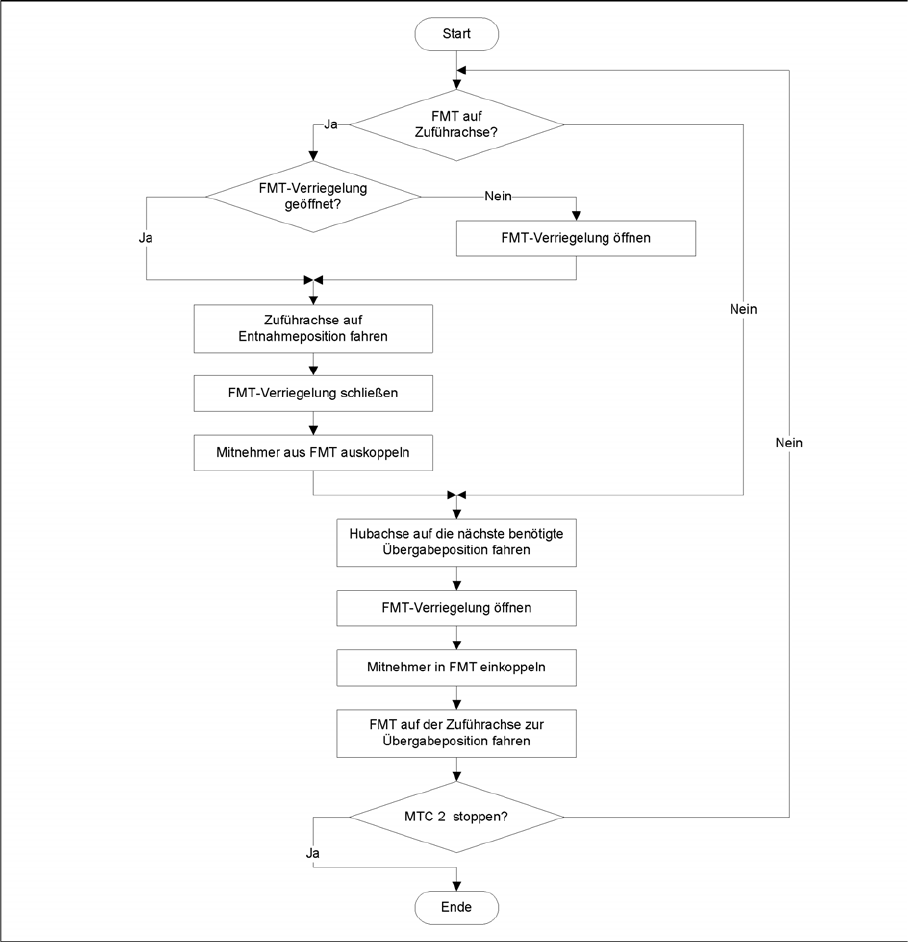
Die nachfolgende Abbildung zeigt das vereinfachte Ablaufdiagramm beim Wechsel von FMTs.
4-17: Vereinfachtes Ablaufdiagramm beim FMT-Wechsel

Aufgaben für das Bedienpersonal
Nachfüllkonzept Bedienelemente
SIPLACE MTC2 Bedienungsanleitung
69
5 Aufgaben für das Bedienpersonal
5.1 Bedienelemente
Hauptschalter
Mit dem Hauptschalter wird die Stromversorgung ein- oder ausgeschaltet.
NOT-HALT-Taster
Bei Betätigung des NOT-HALT-Tasters wird die Motorspannung der Portalachsen abgeschaltet. Die
Portalachsen sind kraftlos und stellen keine Gefahr mehr da.
Beide Hub- und Zuführachsen des MTC2 werden deaktiviert.
Sehen Sie dazu auch...
J
2.5.2 NOT-HALT-Taster [
J
39]
5.2 Rüsten des MTC2
5.2.1 Nachfüllkonzept
Durch die große Speicherkapazität des MTC2 ist es in jeder bekannten Anwendung möglich,
Bauelemente mehrfach zu rüsten. Grundsätzlich wird nach dem Leerwerden eines Flächenmagazins
auf das Reserve-Flächenmagazin zugegriffen.
Nachgefüllt wird normalerweise innerhalb eines Turms. Ein schneller Austausch von Flächenmagazinen
kann über Wechsel-Kassetten erfolgen, die maximal 6 bzw. 10 FMTs beinhalten. Die SIPLACE-Station
arbeitet so lange mit dem anderen Turm weiter, bis keine Bauelemente mehr verfügbar sind. Wenn
genügend Reserve-Flächenmagazine definiert werden, entsteht durch das Nachfüllen kein
Maschinenstillstand.
Zum Nachfüllen fährt der Turm in die Nachfüllposition. In dieser Position können beliebige
Flächenmagazine einzeln gewechselt werden. Sollen Kassetten gewechselt werden, fährt der Turm in
kassettenspezifische Nachfüllpositionen. Als Hilfe für das Einschieben der Kassetten sind
Führungsleisten vorgesehen.
Wird ein Flächenmagazin leer, so blinkt die entsprechende Anzeigeleuchte an der SIPLACE-Station.
Detaillierte Auskunft geben die Anzeigefunktionen in der Ansicht "Matrix Tray Changer" der
Stationsrechner-Software (siehe Abschnitt (5.3.2.1 Ansicht "Matrix Tray Changer"
J
84 ) ). Hier
werden auch alle Bedienereingaben vorgenommen.
Die einzelnen Ebenen sind mit Nummern gekennzeichnet. Diese entsprechen den Nummern in der
Stationsrechner-Software und auf dem Barcode-Spurlineal.
Für die Handhabung von besonders leichten und empfindlichen Bauelementen können in der Rüstung
bauteilspezifische Achs-Beschleunigungen eingegeben werden.
HINWEIS:
Die Bestückung wird unterbrochen und kann, nachdem die Anlage wieder funktionsfähig ist,
fortgesetzt oder abgebrochen werden.

Aufgaben für das Bedienpersonal
Rüsten des MTC2 Nachfüllen des MTC2
70 SIPLACE MTC2 Bedienungsanleitung
5.2.2 Nachfüllen des MTC2
Der MTC2 kann ohne Maschinenstopp nachgefüllt werden.
Das Anfahren der Nachfüllposition des MTC2 ist während des Bestückens möglich.
In Abschnitt (5.3 Bestück- und Einzelfunktionen des MTC2 (SW 50x)
J
83 ) sind die Funktionen
beschrieben, die Sie mit dem MTC2 durchführen können.
Ist ein MTC2 an einem Stellplatz angedockt, ist das Durchführen von Einzelfunktionen auch ohne
zugehörige Rüstung möglich. Die Füllstandseingabe ist allerdings nicht möglich.
Wird während des Bestückens mit unterschiedlicher Rüstung nachgefüllt, müssen die Füllstände
nachträglich (nach Senden der zugehörigen Rüstung) der Station bekannt gegeben werden.
Die Überprüfung der Belegung der Flächenmagazine bei Beenden der Nachfüllposition wird mit der
auf der Station vorhandenen Rüstung durchgeführt. Wird bereits für eine folgende Rüstung
nachgefüllt, kann die ausgegebene Anforderung an die Belegung mit der zukünftigen Rüstung nicht
übereinstimmen.
HINWEIS:
Beachten Sie nach dem Aufrüsten bzw. Nachfüllen des MTC2 die entsprechenden
Anweisungen der SIPLACE-Station zur Kontrolle der Rüstung mittels der Barcodes, die auf der
Innenseite der Schutztüren angebracht sind.
VORSICHT:
Führen Sie den Austausch von Kassetten oder von FMTs vorsichtig durch, damit dadurch kein
Bauelement herausgeschleudert wird.
5-1: Erdungskontaktpunkt
Legende
1. Erdungskontaktpunkt
VORSICHT:
Beachten Sie beim Nachfüllen des MTC2 die EGB-Richtlinien und erden Sie sich mit einem
EGB-Armband an dem Erdungskontaktpunkt (EBP) unterhalb des Griffs.