MAN00000772_SI-G200BB_SVCPDFA - 第450页
I/O Unit CDGB-10601-01 EMG I/L Board (Fro nt) Peripheral Circuit SHEET 1/4 I/O UNIT 2 EMG I/L BOARD F (1/2) 1 2 3 4 1 2 3 4 1 2 3 4 1 2 3 4 1 2 3 4 CN1 CN2 CN3 CN4 CN5 CR1 CR2 CR3 CR4 CR5 CR6 CR7 CR16 +24V +24V +24V (SER…

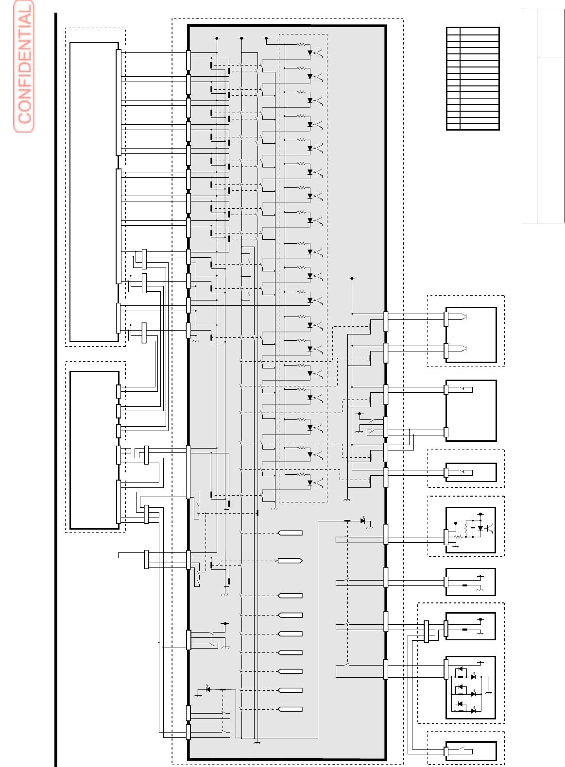
Driver Unit
CDGB-10501-01
Driver Unit Circuit
SHEET
2/2
DRIVER UNIT (2/2)
SERVO I/F UNIT
SY-EX 2 BOARD F
(CN19)
CONVEYOR
EJECTOR MOTOR
I/O UNIT 1
SAFETY RELAY BOAR
D
(CN21)
I/O UNIT 2
EMG I/L BOARD F
(EL-13, EL-37)
I/O UNIT 2
EMG I/L BOARD F
(CN10)
SERIAL DIO
CASSETTE I/F
BOARD (FRONT)
CONVEYOR ADJ.
MOTOR
SERVO I/F UNIT
SY-EX 2 BOARD F
(CN17)
1
2
3
4
6
7
8
9
11
10
DV-17
CONVEYOR EJECTOR
MOTOR DRIVER
CN1
CE-1 CE-2
CE-3
CN2
1
2
3
4
6
7
8
9
10
1
2
3
4
5
6
DV-15
CN3
+5V
CW
+5V
CCW
TIM
GND
ALM
GND
9
10
11
12
23
24
25
26
1
2
3
4
DV-EMG1
3
4
1
2
DV-EMG2
1
2
ALARM I/F BOARD
CN7 CN5
1
2
3
4
1
2
3
4
5
DV-21
CN6
1
2
3
4
5
CN2
1
2
3
5
6
4
3
2
1
CN3
1
2
3
CN1
1
2
3
1
2
CO
NVEYOR ADJ.
MOTO
R DRIVER
CN1
1
2
3
4
5
6
DV-16
CN3
14
13
1
2
3
4
11
12
DV-18
CN2
1
2
3
4
5
1
2
3
4
5
1
2
CR2
CR1
CR1
MC1
MC2
CP5
CP3
CP4
CR2
CASSETTE I/F
BOARD (REAR)
1
2
3
4
5
6
DV-10
DV-9
1
2
3
4
DV-19
I/O UNIT 1
SAFETY RELAY BOARD
(CN14, CN15)
MC1
MC2
CR1
CR2
FROM 1/2 A
FROM 1/2 B
FROM 1/2 C
FROM 1/2 D
ALM-5ALM-7
ALM-6
ALM-2
ALM-3
ALM-1
AD-3AD-1
AD-2

I/O Unit
CDGB-10601-01
EMG I/L Board (Front)
Peripheral Circuit
SHEET
1/4
I/O UNIT 2
EMG I/L BOARD F (1/2)
1
2
3
4
1
2
3
4
1
2
3
4
1
2
3
4
1
2
3
4
CN1
CN2
CN3
CN4
CN5
CR1
CR2
CR3
CR4
CR5
CR6
CR7
CR16
+24V +24V+24V
(SERIAL DIO IN)
3
4
1
2
CN15
CR15
CR47
ELF-15
G24V
G24V
G24V
G24V
+24V
CN8 ELF-8
(1/2)
CN9 ELF-9
(1/2)
CN10 ELF-10
(1/2)
CN11 ELF-11
(1/2)
1
2
1
2
1
2
1
2
CR8
CR9
CR10
CR11
SERVO I/F UNIT (1/2)
I/O UNIT 1
I/O UNIT 1
EXF-11
EXF-38
(1/2)
(1/2)
CC-3
DV-EMG2
4
5
1
2
3
1
2
1
2
SY-EX 2 BOARD F
(Refer:CDGB-10701)
WATCH DOG
SERVO
ALARM
DRIVER UNIT (1/2)
(Refer:CDGB-10304)
CONVEYOR CONTROL
BOARD (1/2)
(Refer:CDGB-10602)
CR38
LED1
CN8 ELF-8
(2/2)
CN9 ELF-9
(2/2)
CN10 ELF-10
(2/2)
CN11 ELF-11
(2/2)
3
4
3
4
3
4
3
4
3
4
3
4
3
4
CN12
(2/2)
CN13
(2/2)
CR39
LED2
SERVO I/F UNIT (2/2)
SY-EX 2 BOARD F
(Refer:CDGB-10701)
SAFETY RELAY BOARD (2/3)
(Refer:CDGB-10605)
DRIVER UNIT (2/2)
(Refer:CDGB-10304)
CONVEYOR CONTROL
BOARD (2/2)
(Refer:CDGB-10602)
1
2
3
1
2
3
1
2
3
4
3
4
EXF-11
(2/2)
SR-13 CN13EMGSV
DV-EMG2
CC-3
+24V
+24V
+24V
+24V
+24V
G24V
G24V
G24V
MC1
CR1
EMERGENCY
STOP
G24V
EMG I/L BOARD R (1/2)
(Refer:CDGB-10601(3/4))
I/O UNIT 3
A
B
C
D
E
F
G
H
J
K
P
Q
R
S
T
1-833-420-11
1-833-421-11
1-833-329-11
1-833-367-11
1-833-449-11
1-833-368-11
1-833-527-11
1-833-287-11
1-833-422-11
1-792-156-11
1-833-302-11
1-833-412-11
1-833-298-11
1-833-858-11
1-833-331-11
REF CABLE PARTS NO.
A
1
2
3
4
1
2
3
4
B
1
2
3
4
1
2
3
1
2
3
1
2
3
1
2
3
1
2
3
4
CN28
CR25
F
CN26
E
C
D
G
N
P
Q
R
T
I/O UNIT 3
ELR-9
3
4
EMG I/L BOARD R (2/2)
(Refer:CDGB-10601(3/4))
P
Q
R
T
CR8
CR9
CR13
D82
D83
D84
G24V
LED4
LED5
LED11
CN18
SAFETY RELAY BOARD (1/3)
(Refer:CDGB-10605)
1
2
3
4
5
6
7
8
9
10
CN19
CN20
1
2
3
4
5
6
7
8
9
10
1
2
3
4
1
2
3
4
EL-17
EL-18
EL-28
3
4
1
2
2
1
4
3
CN14
2
1
3
CN28
2
1
3
CN18
2
1
3
CN17
I/O UNIT 1
G24V
CR18
CR17
CN18
CN17
CN16
CN7
CN6
1
2
3
4
1
2
CN13
(1/2)
CR13
DV-EMG1
ELF-13
1
2
CN37 ELF-37
S
+24V
G24V
CR35
SR-20
SR-19
SR-18
ELR-28
ELR-18
ELR-17
ELR-14
1
2
3
4
1
2
3
4
CN13 ELR-13 EMG F/R2
FROM 2/2 B
FROM 2/2 C
FROM 2/2 D
FROM 2/2 E
FROM 2/2 F
FROM 2/2 G
FROM 2/2 H
FROM 2/2 J
CR41
CR42
CR53
CR43
CR54
CR44
CR45
CR48
CR32
CR33
CR47
CR46
CR40
CR46
1
2
3
4
1
2
3
4
RIGHT MACHINE
I/F EMG
EMG-R
CN14
ELF-14
CR14
JK
TO 2/2 A
(2/2)
4
3
2
1
EMG F/R1
CR34
CN36ELF-36
+24V
G24V
1
2
3
4
G24V

I/O Unit
CDGB-10601-01
EMG I/L Board (Front)
Peripheral Circuit
SHEET
2/4
EMG I/L BOARD R (2/2)
(Refer:CDGB-10601(4/4))
I/O UNIT 3
SAFETY RELAY BOARD (3/3)
(Refer:CDGB-10605)
I/O UNIT 1
1
CN1
IN+
IN -
I/O UNIT 2
EMG I/L BOARD F (2/2)
DRIVER UNIT
(Refer:CDGB-10304)
DV-7
2
1
2
(SERIAL DIO IN)
+24V
+24V
G24V
CR14
CR12
CR19
CR20
CR21
CR22
CR23
CR24
PC-UNIT (FRONT)
SDIOM-ISA BOARD
1
2
1
2
LED CONTROL BOARD F
(Refer:CDGB-10603(1/2))
1
2
1
2
ELF-33 CN33
(IN)
ELF-34 CN34
(OUT)
1
2
3
CN25
+24V
G24V
+24V
G24V
+24V
R1
R2
R3
R4
PH5
PH6
PH7
PH8
G24V
G24V
3
7
4
8
1
5
2
6
ELF-29
ELF-30
CN29(1/2)
CN30(1/2)
3
4
3
4
1
2
1
2
+24V
CR26
CR27
CR29
CR28
R5
R6
R7
R8
G24V
G24V
CR31
CR32
CR35
CR34
CR33
CR37
CR36
+24V
G24V
CR31
CN35
(NC)
1
2
3
4
+24V
G24V
CR36
CR37
CN38
CN39
(NC)
1
2
3
4
+24V
G24V
(NC)
1
2
3
4
+24V
CR28
CR27
CR29
PH1
PH2
PH3
PH4
1
2
3
4
5
6
7
8
1
2
3
4
CN31
CN32
1
2
3
4
EXT-PATO
CN29
(2/2)
CN30
(2/2)
ELF-29
ELF-32
ELF-30
+24V
RED
YEL
GRN
BUR
YEL
RED
ORE
GRN
PATO
+24V
RED
ORG
GRN
SIGNAL TOWER
BUZZER (OPTION)
EXTERNAL PATO
(OPTION)
+
-
BZ
1
2
5
6
3
4
7
8
RIGHT
MACHINE
INTERNAL
CIRCUIT
LEFT
MACHINE
INTERNAL
CIRCUIT
R-I/F
(2/2)
L-I/F
(2/2)
R-I/FN
(2/2)
L-I/FN
(2/2)
1
2
3
4
1
2
3
4
L-I/FN
(1/2)
L-I/F
(1/2)
R-I/F
(1/2)
R-I/FN
(1/2)
RIGHT
MACHINE
INTERNAL
CIRCUIT
LEFT
MACHINE
INTERNAL
CIRCUIT
1
2
3
STA-IL
1
2
3
ELF-25
OPTION
ELF-25
TB1
TXF
PCF-TX
A
B
C
D
E
F
G
H
J
K
L
M
N
P
Q
R
S
1-833-398-11
1-833-332-11
1-833-334-11
1-792-653
1-792-654
1-833-334-11
1-791-324-13
1-833-335-11
1-791-327-13
1-833-336-11
1-833-333-12
1-833-423-11
1-833-590-11
1-792-655
1-791-320-12
1-833-287-11
1-833-369-11
REF CABLE PARTS NO.
A
B
C
D
F
H
G
J
E
K
P
F
H
G
J
1
2
3
4
5
FROM 1/2 A
TO 1/2 J
ELF-42
1
2
3
4
1
2
3
4
CN42
S
EL-42
CN12
1
2
3
4
1
2
3
4
CN42
SR-12
ELR-42
ELF-31
BZ BZ1
1
2
1
2
A
A
B
B
C
C
D
D
E
E
1
2
CN12(1/2)
EXTERNAL
INTER LOCK
EXT-IL
CN19
CR19
ELF-19
ELF-12
CR12
1
2
3
1
2
3
1
2
3
1
2
3
1
2
3
1
2
3
EL-19
CN23
PW-EMG
POWER UNIT
(Refer:CDGB-10401)
1
2
R
LNQ
M
M
M
M
CR23
CN22
CR22
CN21
CR21
CN20
CR20
TO 1/2 B
TO 1/2 C
TO 1/2 D
TO 1/2 E
TO 1/2 F
TO 1/2 G
1
2
3
CN24
CR24
G24V G24V
M
TO 1/2 H
+24V
ELR-19CN19
1
2
3
EMG I/L BOARD R (1/2)
(Refer:CDGB-10601(3/4))
I/O UNIT 3
1
2
3