MAN00000772_SI-G200BB_SVCPDFA - 第464页
Motor Control CDGB-10701-01 SY -EX 2 Board (Rear) Peripheral Circuit SHEET 4/4 +24V D8 R24V JOG R0V 1 2 3 4 6 2 9 3 5 7 1 8 DV-5 SERVO I/F UNIT SY-EX 2 BOARD R EXR-8 CN8 1 2 3 4 5 6 7 8 9 10 G24 G12 G12 G5 G3.3 +24 +12 -…

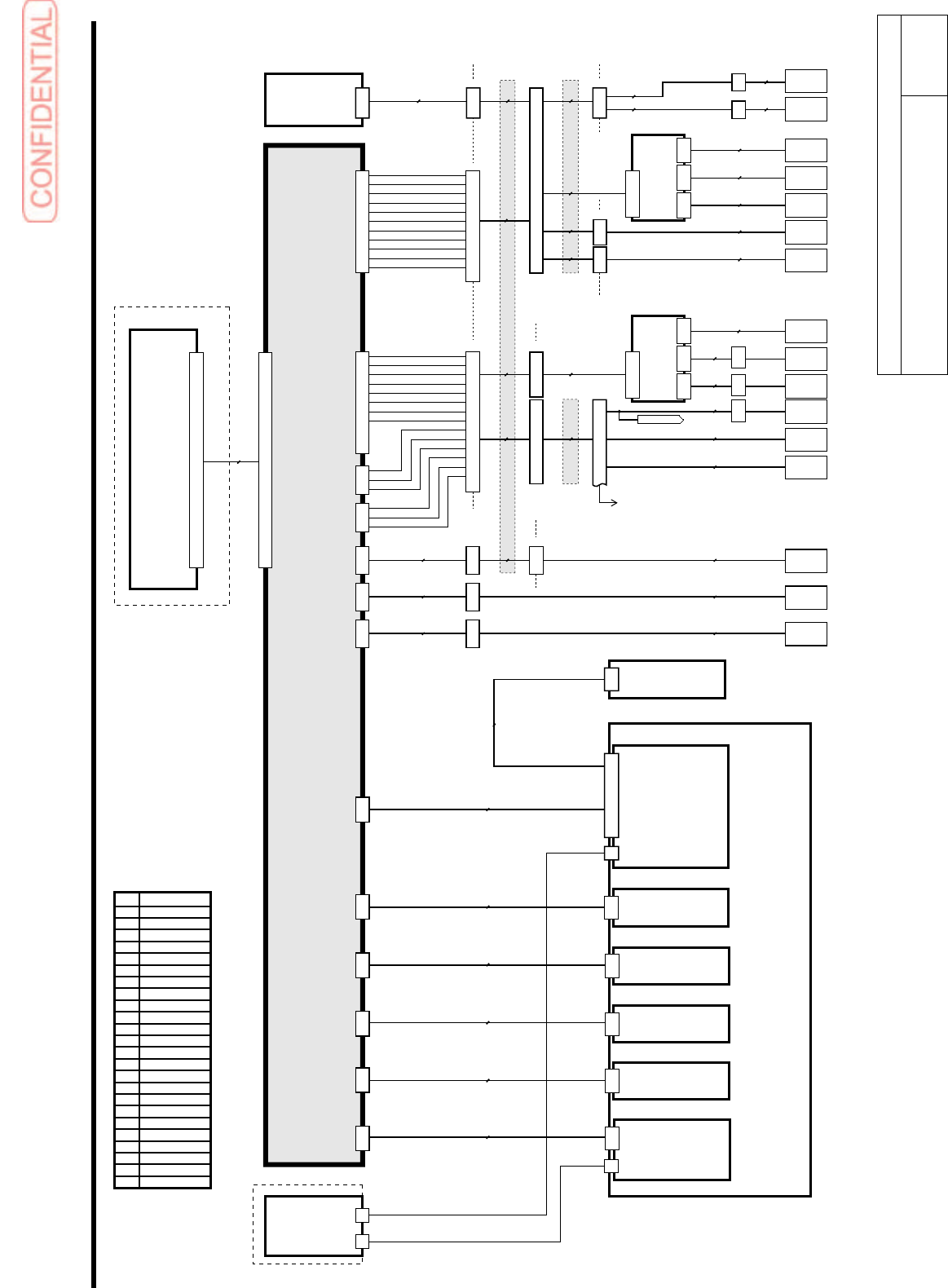
Motor Control
CDGB-10701-01
SY-EX 2 Board (Rear) Peripheral
Circuit
SHEET
3/4
8
9
7
10
6
16
1
2
3
4
1
2
3
4
5
6
1st
CONNECTION
PANEL
5
6
Y FLAT
RBT CABLE
4
2
5
X CABLE
CONDUIT
6
4
2
+12V
AIN1
GND
IF2 LS BOARD R
(Refer:CDGB-10702)
EX 2 ENCORDER
BOARD R
1
2
3
7
8
9
13
14
15
19
20
21
26
27
28
32
33
34
38
39
40
44
45
46
50
25
CN1 LBR-1
PC UNIT(REAR)
SY-MC 2 BOARD
CN3 PCR-SYMC
COGNEX BOARD
I/O PCR-I/O
EX2 I/O SEPARATE
BOARD
CN13CN17
SERVO I/F UNIT
SY-EX 2 BOARD R
EXR-1 CN1
EXR-36 CN36
1
2
3
4
5
6
7
8
9
10
11
12
13
14
15
16
17
18
19
20
21
22
23
24
25
26
+24V
ALM 1+
ALM 1-
+24V
ALM 2+
ALM 2-
+24V
ALM 3+
ALM 3-
+24V
ALM 4+
ALM 4-
+24V
ALM 5+
ALM 5-
+24V
ALM 6+
ALM 6-
+24V
ALM 7+
ALM 7-
+24V
ALM 8+
ALM 8-
G24
+24V
R0V
R24V
NZLS
PD1LS
PD2LS
R24V
FLS1
R0V
R24V
MULTI
R0V
1
14
2
15
3
4
17
5
18
16
19
CN10 EXR-10
IN1
IN2
IN3
IN4
IN5
IN6
IN7
IN8
G24
G24
1
2
3
4
5
6
7
8
9
10
CN39
EX-39R
1
2
3
4
5
6
7
8
9
10
CN11
+24
OUT1
OUT2
OUT3
OUT4
1
2
3
4
5
CN40 EX-40R
1
2
3
4
5
CN12
1
2
3
4
5
6
CN14
1
2
3
4
5
6
EIO-14
TY-CTL3
1
2
3
4
5
6
TRAY JOINT UNIT
STANDARD
(N.C)
OPTION
5
1
2
3
4
5
PDLSR
SEN1R
(Refer:
CDGB-10603(2/2))
PDLSR-1 CN1
11
12
13
14
15
1
2
3
4
5
PDR-LSB
PH-MULTIR
CSFT-LSD1R
SHIFT PUSH
DETECT 1R
MULTI PITCH
CASSETTE
SENSOR
+24V
OUT
GND
3
1
2
3
4
5
6
10
11
12
13
14
15
3
4
5
6
7
8
2nd
CONNECTION
P
ANEL
3rd
CONNECTION
PANEL
3rd
CONNECTION
PANEL
FSENR
(Refer:
CDGB-10304)
FSEN1R
FSEN2R
(Refer:
CDGB-10702(2/2))
1
2
3
4
EXR-12 CN12
CAM TRG 1+
CAM TRG 1-
CAM TRG 2+
CAM TRG 2-
6
10
5
A
B
C
D
F
G
H
J
1-832-125-11
1-834-057-21
1-480-194-21
1-833-312-21
1-833-415-22
1-833-493-23
1-833-563-2
1-833-416
REF CABLE PARTS NO.
E
1-833-317-21
K
1-834-056-21
L
1-834-055-21
M
1-834-059-21
N
1-834-060-21
P
1-833-415-22
Q
1-834-661-2
A
B
C
D
1
I
50
FG
1
I
50
FG
50
J5 EXECR-J5
EXR-21 CN21
E
F
KM QGH
LNPGH
GH
H
J
G
TO PH-ORGR
1 PIN
2 PIN
3 PIN
(Refer:CDGB-10702(2/2))
7
4
5
CN6 EXR-6
33
1
2
3
VSENR
1
2
3
VACR-1
EX2 I/O
SEPARATE BOARD
1
2
3
1
2
3
4
CN16
CN15
CN1SSBR-1
SENSOR SERIES
BOARD
1
2
3
4
1
2
3
4
CSFT-LS1R
1
2
3
4
CSFT-LS2R
2
4 4
1
2
CSFT-SVR
1
2
CSFTIR
1
2
3
4
CSFT-LSR
1
2
CSFTR
CSFT-SVR
SHIFT DETECT R
2
FSENR
1
2
1
2
3
1
2
3
1
2
3
CN2
CN4
CN3
3
3
3
CSFT-LSD2R
SHIFT PUSH
DETECT 2R
CSFT-LSU1R
SHIFT BACK
DETECT 1R
+24V
OUT
GND
+24V
OUT
GND
1
2
3
CN5
SSBR-2
SSBR-4
SSBR-3
SSBR-5
3
CSFT-LSU2R
SHIFT BACK
DETECT 2R
+24V
OUT
GND
+24V
OUT
GND
NOZZLE
BACKWARD
DETECT
1
2
3
1
2
3
1
2
3
CN2
CN4
CN3
PDLSR-2
PDLSR-4
PDLSR-3
BS-NZLR
PH-PDLR
PH-PDUR
3
3
3
PUSHER-UPPER
BACKWARD
DETECT
PUSHER-LOWER
BACKWARD
DETECT
+24V
OUT
GND
+24V
OUT
GND
+24V
OUT
GND
CAMERA
TRIGGER
ISOLATE UNIT

Motor Control
CDGB-10701-01
SY-EX 2 Board (Rear) Peripheral
Circuit
SHEET
4/4
+24V
D8
R24V
JOG
R0V
1
2
3
4
6
2
9
3
5
7
1
8
DV-5
SERVO I/F UNIT
SY-EX 2 BOARD R
EXR-8 CN8
1
2
3
4
5
6
7
8
9
10
G24
G12
G12
G5
G3.3
+24
+12
-12
+5
+3.3
CN22 EXR-22
1
2
3
DOOR
1
2
3
4
1
2
3
30EX
31EX
LS30
FRONT
DOOR SW
LS31
REAR
DOOR SW
A
F
E
B
J
K
L
M
N
1-833-545-21
1-833-412-11
1-833-302-21
1-833-399-21
1-833-309-11
1-833-310-11
1-829-438-11
1-792-015-11
1-792-016-11
REF CABLE PARTS NO.
A
KLM
N
J
EX-22
TO EXF-22
2 PIN
3 PIN
(Refer:CDGB-10701(2/4))
1
2
3
DRIVER UNIT
(Refer:CDGB-10801(2/2))
PUSHER/BULK
DRIVER BOARD R
DV-R12
DV-R11
1
2
3
4
5
6
7
8
88
CN1CN2
1
I
8
1
I
4
4
1
I
4
1
2
3
4
5
6
7
8
EXR-15
R24V
R0V
TR0-A1
TR0-A2
TR0-A3
TR0-B1
TR0-B2
TR0-B3
CN15
B
I/O UNIT3
EMG I/L BOARD R
(Refer:CDGB-10601)
ELR-8 CN8
ELR-9 CN9
CR8
CR38
1
2
3
4
1
2
3
4
5
CN11 EXR-11
MCWDT+
MCWDT-
R24V
SIG
R0V
E
EMG+
EMG-
1
2
3
CN38 EXR-38
1
2
3
4
F
SAFETY RELAY
BOARD
EMGSV
4
3
2
1
CN13
SR-13
3
2
1
TO ELF-9
4 PIN
3 PIN
(Refer:CDGB-10701(2/4))

Motor Control
CDGB-10702-01
IF2 LS Board (Front) Peripheral
Circuit
SHEET
1/2
+24V
OUT
GND
+24V
OUT
GND
+24V
OUT
GND
SERVO UNIT
(Refer:CDGB-10303)
1
I
30
1
I
30
1
I
30
1
I
30
1
I
30
1
I
8
1
I
8
1
I
8
1
I
8
1
I
8
1
I
8
SERVO I/F UNIT
SY-EX 2 BOARD F
(Refer:CDGB-10701)
8
7
8
8
8
8
8
Z
JEPMC-6002-04 (YASKAWA)
Z
JEPMC-6002-04 (YASKAWA)
YF-CW1
YF-CW
YF-CCW
YF-CCW
YF-ORG
YF-ORG
LBF-2
LBF-4
LBF-3
33
3
3
33
3
1
2
3
1
2
3
1
2
3
1
2
3
1
2
3
1
2
3
YF-CW
1
2
3
CN36 EXF-36
+24
ALM1+
ALM1-
+24V
ALM2+
ALM2-
+24V
ALM3+
ALM3-
+24V
ALM4+
ALM4-
+24V
ALM5+
ALM5-
+24V
ALM6+
ALM6-
+24V
ALM7+
ALM7-
+24V
ALM8+
ALM8-
G24
+24V
1
2
3
7
8
9
13
14
15
19
20
21
26
27
28
32
33
34
38
39
40
44
45
46
50
25
1
2
3
4
5
6
7
8
9
10
11
12
13
14
15
16
17
18
19
20
21
22
23
24
25
26
IF2 LS BOARD F
LBF-1 CN1
CN2
LBF-18
1
2
3
CN18
LBF-19
1
2
3
CN19
CN3
CN4
CN6 LBF-6 LS1F XSF
1
2
3
4
5
6
7
8
9
10
11
12
13
14
15
1
2
3
4
5
6
7
8
9
10
11
5
9
1
2
3
4
5
7
8
9
1
2
3
4
5
6
7
8
9
1
2
3
4
5
6
FLSF
9
FSEN2F(1/2)
5
3
3
1
2
3
4
5
X
LSF-1 CN1
XF
-LSB
CN2
CN3
CN4
1
2
3
1
2
3
1
2
3
XLSF-2
XLSF-3
XLSF-4
3
3
3
Y FLAT
RBT
CABLE
1
2
3
XF-CCW
1
2
3
XF-ORG
1
2
3
PH-ORGF
+24V
OUT
GND
XF-CCW
+24V
OUT
GND
XF-CW
+24V
OUT
GND
XF-ORG
+24V
OUT
GND
FF-ORG
+24V
OUT
GND
FF-CW
3
4
6
7
8
9
23
24
16
I
22
1
I
9
PORT2
PORT1
SYMC 2 BOARD
DV-F11
DRIVER UNIT
(Refer:CDGB-10304)
PC UNIT (FRONT)
CN10 LBF-10
CN16 LBF-16
CN11 LBF-11
CN12 LBF-12
CN13 LBF-13
CN15 LBF-15
50
SV-RTF1
SV-YF1
SV-YF6A
SV-RNF6A
SV-XF1
SV-RNF1
SV-FF1
SV-HF1
(Refer:CDGB-10703)
J3
CN1
CN1
CN6A
CN6A
CN1
CN1
CN1
CN1
EXECR-J3
(Refer:CDGB-10704)
(Refer:CDGB-10708)
(Refer:CDGB-10706)
(Refer:CDGB-10705)
(Refer:CDGB-10707)
DRV-YF
SGDS-15A12A
EX 2 ENCODER BOARD R
(Refer:CDGB-10703)
DRV-XF
SGDS-08A12A
DRV-HF
SGDS-02A12A
DRV-FF
SGDS-02A12A
DRV-RNF
SGDS-02A12A
DRV-RTF
SGDS-04A12A
1st
CONNECTION
PANEL
2nd
CONNECTION
PANEL
A
PS
Q
R
J
CK
D
3
+24V
OUT
GND
FF-CCW
L
M
N
C
3
3
3
1
2
3
4
5
HLSF-1 CN1
HF-LSB
CN2
CN3
CN4
1
2
3
1
2
3
1
2
3
HLSF-2
HLSF-3
HLSF-4
3
3
RTFS
RNFS
1
2
3
1
2
3
PDF-U
1
2
3
3
5
CN7 LBF-7 LS2F
PD1F
SEN2F
1
2
3
4
5
6
7
8
9
10
11
12
1
2
3
4
5
6
7
8
9
10
11
5
6
7
8
9
10
11
12
13
14
15
11
44
X CABLE
CONDUIT
X CABLE
CONDUIT
+24V
OUT
GND
HF-CCW
+24V
OUT
GND
HF-CW
PDF-U
PUSHER
UPPER
FRONT
PDF-L
PUSHER
LOWER
FRONT
+24V
OUT
GND
HF-ORG
+24V
OUT
GND
RTF-ORG
+24V
OUT
GND
RNF-ORG
3rd
CONNECTION
PANEL
3rd
CONNECTION
PANEL
D
D
D
G
H
C
F
BCD
E
T
U
V
W
Y
X
A
B
C
D
E
F
G
H
J
K
L
M
N
P
Q
R
S
T
U
V
W
X
Y
Z
1-833-312-11
1-833-456-11
1-833-493-13
1-833-503-12
1-833-297-1
1-833-320-11
1-833-318-1
1-833-319-1
1-833-418-11
1-833-313-11
1-833-314-11
1-833-315-11
1-833-416-11
1-833-459-11
1-833-460-11
1-833-417-11
1-833-493-13
1-833-404-11
1-833-409-11
1-833-410-11
1-833-411-11
1-833-413-11
1-833-414-11
1-829-548-11
REF CABLE PARTS NO.
1
2
3
4
1
2
3
4
PDF
4
2
2
1
2
3
4
1
2
3
4
2
PDF-L
1
2
2
PCF-MCPORT2
PCF-MCPORT1
TO FSEN2F
(Refer:CDGB-10701(1/4))
(Refer:CDGB-10701(1/4))