cp45电路部分判断.pdf
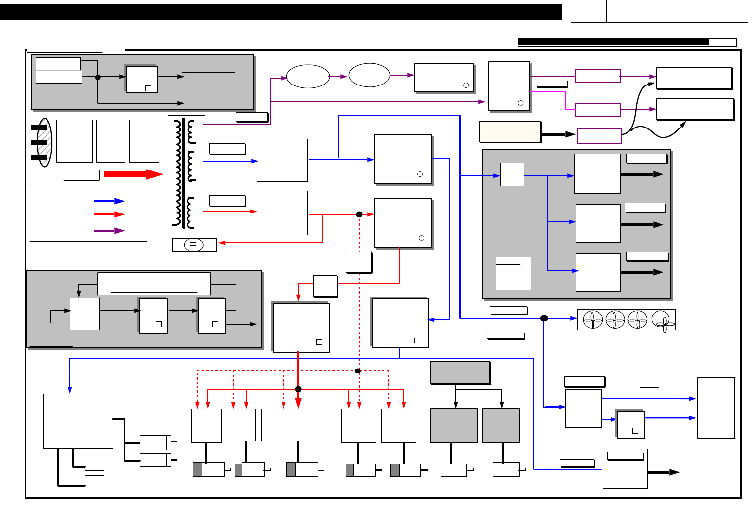
5. ELECTRIC DEVICE Ver. Date CP45 CP45NEO 00 2004/11 O 5-1 SIMPLIFIED POWER BLOCK DIAGRAM FOR CP-45 CP#1 CP#2 CR#1-1 CR#1-2 CR#2-2 CR#2-1 P/S#4 Power Outlet Cooling Fan A C110V A C220V A C24V A C110V A C110V A C110V EMG …

5. ELECTRIC DEVICE
Ver. Date CP45
CP45NEO
00 2004/11 O
5-1
SIMPLIFIED POWER BLOCK DIAGRAM FOR CP-45
CP#1
CP#2
CR#1-1
CR#1-2
CR#2-2 CR#2-1
P/S#4
Power Outlet
Cooling
Fan
AC110V
AC220V
AC24V
AC110V
AC110V
AC110V
EMG F
EMG R
Main Start
Switch
NF#1
C/B
Isolation
Switch
AC220V
To STEP DRIVER
*LinecolorMark
*AC110V:
*AC220V:
*AC24V :
CR#3
AC24V
Front Stick Feeder
(#1 ~ #4)
Fuse #1
Rear Stick Feeder
(#1 ~ #4)
Fuse #2
Fuse #3
I/O
I/F
Boards
DC 24V
DC 24V
DC 24V
From P/S#3
P/S#3
NF#2
P/S#1
DC 5V
P/S#2-1
DC 12V
P/S#2-2
DC 12V
System
Control
Power
CR#5
CONVEYOR
PACK
SPEED CONTROL
Conveyor
IN/OUT
Motor
XY
Z1,Z2,Z3,Z4,Z5,Z6
Conv.
Width
R1/R2,
R3/R4,
R5/R6
Middle
Convey
or
Swing
Mirror
DC 24V
From P/S#4
Step StepServo Servo Servo ServoServo
Amp
Power
Motor
Power
* 24VP
(B/D Power)
* 24V
(CAN Power)
Input(Ready)
Port17(10,12)
CR#5CR#4
Conv.
I/F
Board
Output(Ready)
Port10(1,3)
Power ON
CR#2-1 & CR#2-2
* 24VP
From P/S#3
Checking the Ready signal.
Conv. Input Port17(22,24)
*SEQUENCE OF READY S/W
CR#6
UPS
AC110V
AC110V
Input (UPS ON)
Conv i/F Port21(4,6)
*SEQUENCE OF CR#6

5. ELECTRIC DEVICE
Ver. Date CP45
CP45NEO
00 2004/11 O
5-1

5. ELECTRIC DEVICE
Ver. Date CP45
CP45NEO
00 2004/11 O
5-1