STF-100NA_User Manual(Chi) - 第53页
MMI 菜 单结构 6-3 6.2. MMI 基本画面及命令选择 MMI 的基本画面如下 , 选择命令时点 击相关菜单图标。 图 6-2. MMI 基本画面 Pallet Status 辅 助 菜 单 Change Rack Status SMT 顶级人脉圈平台资料下载

High Spee
d
6.1. M
M
d
Multi Tray
F
此章说明
运
菜单(命令
M
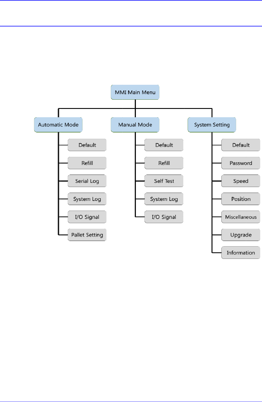
I 菜单结
构
图
6-1. M
M
F
eeder ST
F
-
运
用此装备
的
)的功能。
构
M
I
菜单结构
-
100NA
用
户
第
的
应用软件
户
手
册
第
6
章
MMI (Man
-
章
.
M
-
Machine I
n
M
MI
菜
n
terface)的
菜
菜
单
结
菜
单结构和
各
6-2
结
构
各
下属
SMT顶级人脉圈平台资料下载

MMI
菜单结构
6-3
6.2. MMI 基本画面及命令选择
MMI 的基本画面如下, 选择命令时点击相关菜单图标。
图
6-2. MMI
基本画面
Pallet Status
辅
助
菜
单
Change Rack Status
SMT顶级人脉圈平台资料下载

SMT顶级人脉圈平台资料下载