DECAN_L2_TRM(Ver4.4_CS20.12) - 第196页
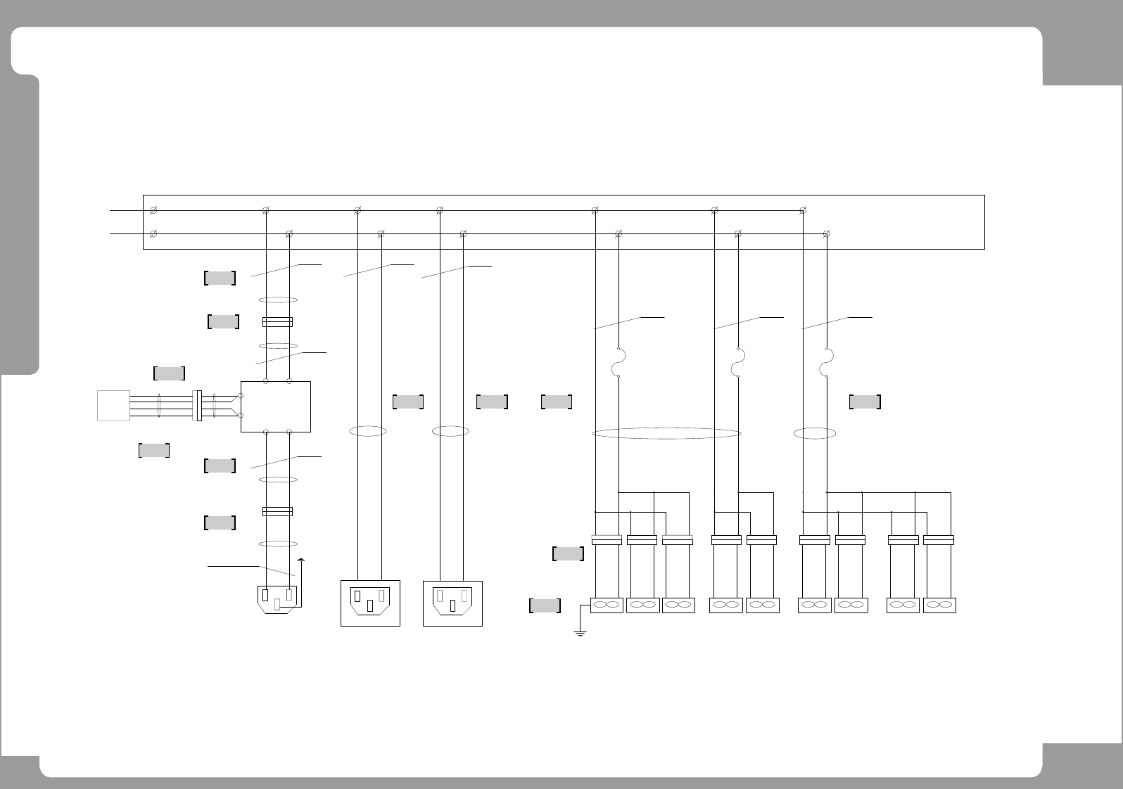
Page +$1:+$ 192 DECAN L2 Electric Power (4/6) 1 2 2 1 2 3 4 5 6 8 7 1 CONTROL BOX 1L1 1L2 FROM CP1 0.75mm (BLK) 1L2 1L1 0.75mm (BLK) -F AN6 (RIGHT SIDE) -F AN1 -FUSE5 (AC250V ,5A) -F AN2 0.75mm (BLK) 1L1 1L2(F3) 1L1 0.75…

Page
+$1:+$
191
DECAN
L2
Electric Power (3/6)
NO. PART NO. PART NAME Q'TY Old No. Supply Supply LT Reference
1 AM03-005483A CABLE ASSY-CP2_TB1_MC2_CABLE 1
2 AM03-005491A CABLE ASSY-FX,FS SERVO POWER 1
3 AM03-005492A CABLE ASSY-RX,RS SERVO POWER 1
4 AM03-005493A CABLE ASSY-FY1_FY2_SERVO_POWER 1
5 AM03-005494A CABLE ASSY-RY1_RY2_SERVO_POWER 1

Page
+$1:+$
192
DECAN
L2
Electric Power (4/6)
1
2
2
1
2
3 4 5
6
8
7
1
CONTROL BOX
1L1 1L2
FROM CP1
0.75mm (BLK)
1L2
1L1
0.75mm (BLK)
-FAN6
(RIGHT SIDE)
-FAN1
-FUSE5 (AC250V,5A)
-FAN2
0.75mm (BLK)
1L1 1L2(F3) 1L1
0.75mm (BLK)
1L1 1L2
1L1 1L2 1L1 1L2
0.75mm (BLK)
-FUSE3 (AC250V,5A)
-FAN3
(FRONT)
-FAN4
1L1
1L1
1L2(F4)
-FUSE4 (AC250V,5A)
1L2
(SERVO DRIVER RACK)
-FAN5
1L2(F5)
1L21L1
AC220V
0.75mm (BLK)
SM-FAN00
J90831088B
912
58
RY 11
SC
+24V
24G
AM03-011247A
AM03-011278A
13
14
SM511_PW149-1
(PC RACK)
FRONT MONITOR REAR MONITOR
SM511_PW025
SM511_PW026
J90833316A
(중판)
-FAN8
(REAR)
-FAN7
AM03-011274A
RELAY-BK2
RELAY-BK2
SM511_PW149
SM511_PW149-1
SM511_PW149
-CN24
AM03-011275A
AM03-011274A
AM03-011275A
AM03-011274A
SM511_PW149
AM03-011275A
SM511_PW149-1
AM03-010921A
AM03-010922A
SM511_PW112
SM511_PW113
SM33_PW026
PUMP_FAN
(150VA)
(35W)
(35W)
0.75mm (BLK)
0.75mm (BLK)
0.75mm (BLK)
(14W)
(14W)
(14W)
(14W)
(14W)
(14W) (14W)
(14W)
(14W)
B
6A
6C
1A 1C
7A
2A 3A
AA
B
8A 6D
1B
A
2B
7D
B
8D
3B
12 12 12 12 12 121212
78
78
56
56
9
10
11
12
9
10
11
12
1
2
3
4
12
2
PE03
2
2 2
2
PE
2
2
2
2
YLP-16V
YLR-16V
YLP-16V
YLR-16V

Page
+$1:+$
193
DECAN
L2
Electric Power (4/6)
NO. PART NO. PART NAME Q'TY Old No. Supply Supply LT Reference
1 AM03-011275A CABLE ASSY-RY_BRK_220V_24V_PC_PWR 3
2 AM03-011274A CABLE ASSY-RELAY_BRK_MODULE_AC_DC 3
3 AM03-010921A CABLE ASSY-FRONT_MONITOR_PW 1
4 AM03-010922A CABLE ASSY-REAR_MONITOR_PW 1
5 AM03-011247A CABLE ASSY-FAN_POWER 1
6 J90833316A FAN_CABLE_ASSY SM-FAN00 1
7 J90831088B SERVO_FAN_FG_CABLE_ASSY 1
8 AM03-011278A CABLE ASSY-SERVO_REAR_FAN_POWER 1