AX501维修手册 - 第142页

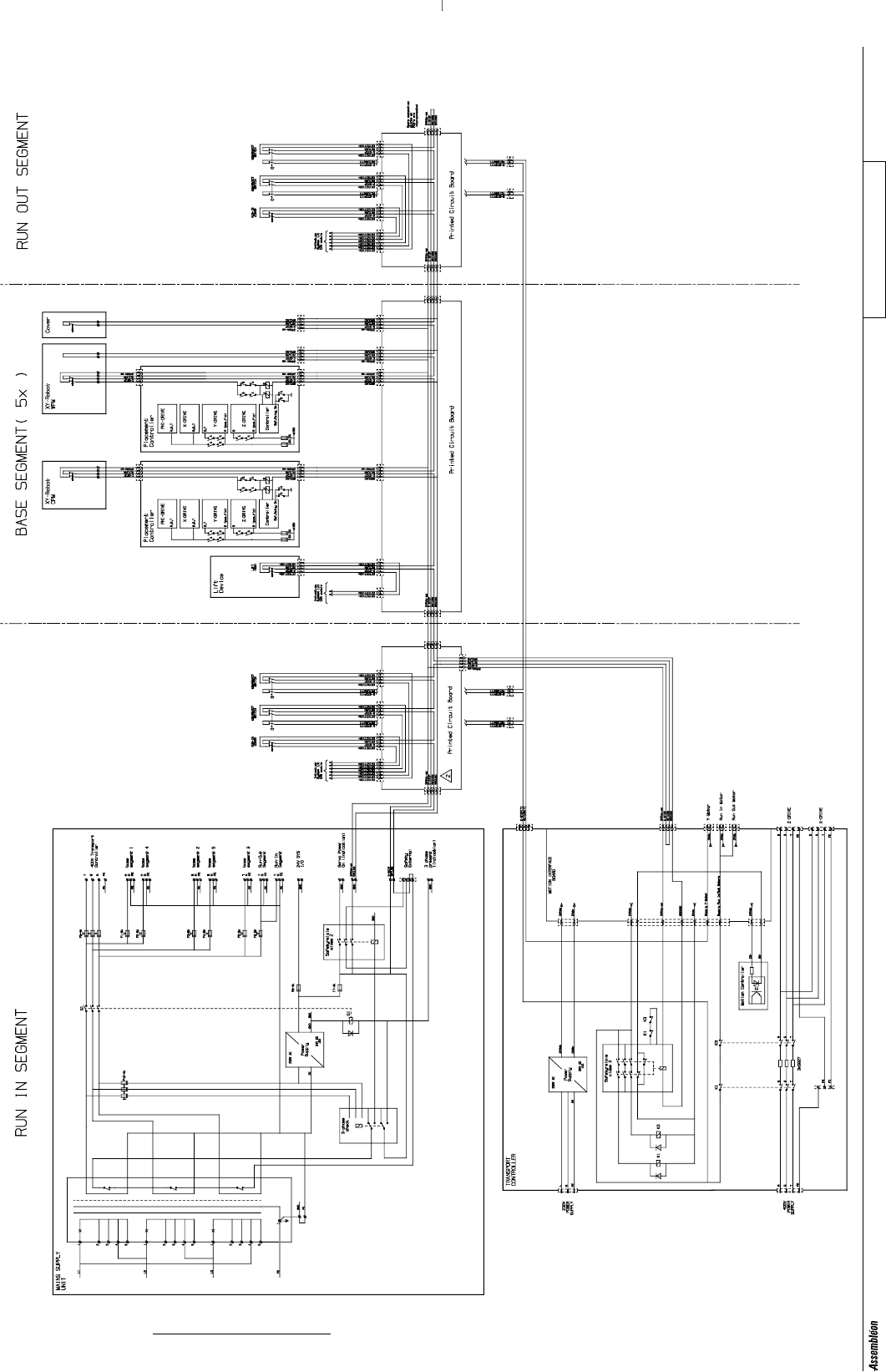
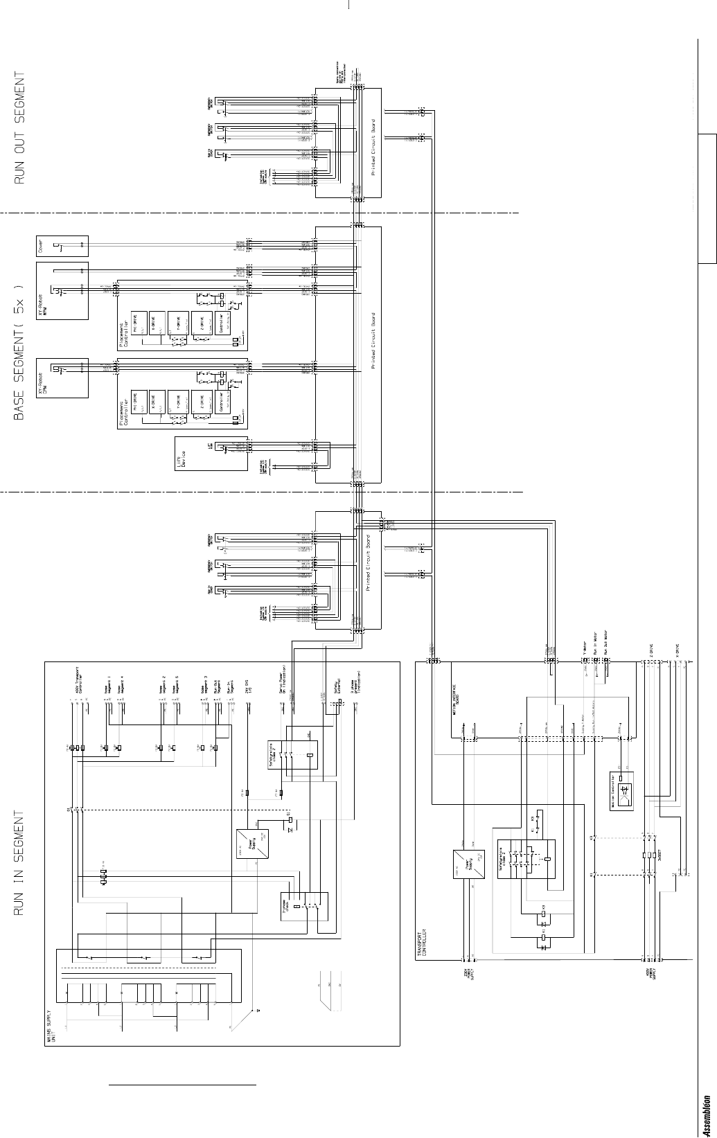
4022 593 52701/1 × 1 󱯉 08.01 AX-301/501  AX-3/5 A05.fm A5.5.6 应急电路, AX-3 ( P A 1 120/00 ), AX-5 ( P A 1 121/00 )  102 󱈊󲫄 AX-3  P A 1 120/00  AX-5  P A 1 121/00  4022-591-053634-13701

100%1 / 802
4022 593 52701/1
×
1
󱯉
08.01 AX-301/501 AX-3/5
A05.fm
A5.5.5 应急电路, AX-3 PA 1120/01-PA 1120/03), AX-5 PA 1121/01-
PA 1121/03
101
󱈊󲫄
AX-3
PA 1120/01-03

AX-5
PA 1121/01-03
4022 591 089421 13701
4022 593 52701/1
×
1
󱯉
08.01 AX-301/501 AX-3/5
A05.fm
A5.5.6 应急电路, AX-3 PA 1120/00), AX-5 PA 1121/00
102
󱈊󲫄
AX-3
PA 1120/00

AX-5
PA 1121/00
4022-591-053634-13701
4022 593 52701/1
×
1
󱯉
08.01 AX-301/501 AX-3/5 A.139
A06.fm
󱠁
A6
󱞵
󱧐󱮴
A6 测量、调节和校准
A6.1 系统校准原理
󱧐󱮴󰓶󰢤󰐏󰖅󱺗󲱨󱍙󱧐󰐏󰖅󱺗󳋉󱍙󱧐󲖀󰨠󲺤󱍐
󲢅
󰓜󰶎󰛶󲲥󲔡󰋋󰓶󰌄󰏞󲙖󱍙
A6.1.1 为什么进行系统校准?
󱧐󱮴󰓶󱇽󰁧󳌹󰐏󰏞󱍙󰐏󰖅󲖚󰛶
103 󰙗󲳅󱧐󱮴󱍙󰐏󰖅󰁺
103
󰐏󰖅󰁺
䌈⠛༈
ᴎẄ㞖
⬉䏃ᵓ
Ӵ䕧῵ഫ
෎ᑻ