AX501维修手册 - 第61页
4022 593 52701/1 × 1 08.01 AX- 301/501 AX-3/5 A.57 A04.fm A4 A4.4.4.4 子网掩码 IP 255.255.255.0 …

A4
4022 593 52701/1
×
1
A.56 AX-301/501 AX-3/5 08.01
A04.fm
A4.4.4 通信线路的说明
RS 232 CAN OR
A4.4.4.1 本地网络
LAN
LAN TCP-IP
35
A4.4.4.2 TCP/IP
TCP/IP TCP/IP LAN
IP
IP IP
IP
IP
A4.4.4.3 IP 地址
IP
130.144.46.137
䌈⠛
ࠊ఼
㔥㒰व
䌈⠛
ࠊ఼
㔥㒰व
䌈⠛
ࠊ఼
3 ো
䌈⠛ഫ
㔥㒰व
䌈⠛
ࠊ఼
㔥㒰व
Ӵ䗕
ࠊ఼
㔥㒰व
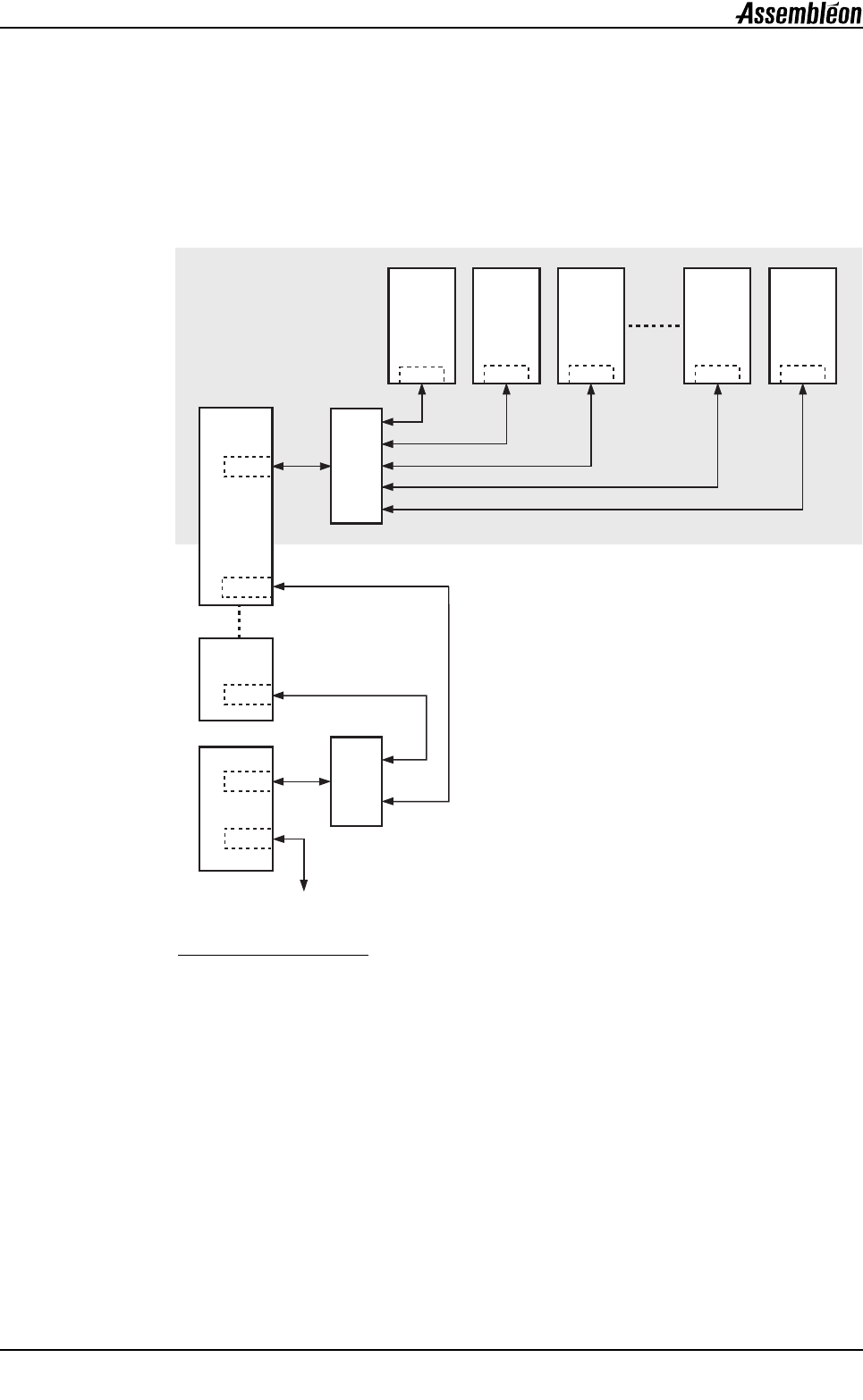
䲚㒓఼ˋ
Ѹᤶ఼
䲚㒓఼ˋ
Ѹᤶ఼
AX
ࠊ఼
㔥㒰व
ݙ䚼㔥㒰
AX ݙ䚼㔥㒰
㔥㒰व
䚼㔥㒰
䚼㔥㒰
AQ-1
ࠊ఼
㔥㒰व
EES
Ꮉॖ LANˋ
Ѧ㘨㔥䖲
㔥㒰व
㔥㒰व
AX0019.eps
1 ো
䌈⠛ഫ
2 ো
䌈⠛ഫ
X ো
䌈⠛ഫ

4022 593 52701/1
×
1
08.01 AX-301/501 AX-3/5 A.57
A04.fm
A4
A4.4.4.4 子网掩码
IP
255.255.255.0
255.0.0.0
A4.4.4.5 网关
IP
36 IP
37
A4.4.4.6 TC PC Busy
TC PC Busy OR &
OR
集线器
交换器

A4
4022 593 52701/1
×
1
A.58 AX-301/501 AX-3/5 08.01
A04.fm
OR 0 24
A4.4.4.7 控制器区域网络 (CAN)
38 CAN
CAN
ISO 11898-1 CAN ISO 11898-2 CAN
■
CAN
■
■
I/O
I/O
I/O LED LED
CAN