AX501维修手册 - 第75页
4022 593 52701/1 × 1 08.01 AX- 301/501 AX-3/5 A.71 A04.fm A4 2 1. 1 1 1 4 2 …

4022 593 52701/1
×
1
08.01 AX-301/501 AX-3/5 A.71
A04.fm
A4
2
1. 1 1 1 4
2 4 7
2. 1 4 1
4
1 2 2
52
3.
1 1
53
AX
ᴎẄ㞖
ᴎẄ㞖㟇ᴎẄ㞖ⱘ᷵ޚ݇㋏
ℹ䖯ℹ偸 1
2 ো⬉䏃ᵓ
1 ো⬉䏃ᵓ
⼎՟ 2
123456 789
ᴎẄ㞖
2 ো⬉䏃ᵓ
1 ো⬉䏃ᵓ
123456
ℹ䖯ℹ偸 2

A4
4022 593 52701/1
×
1
A.72 AX-301/501 AX-3/5 08.01
A04.fm
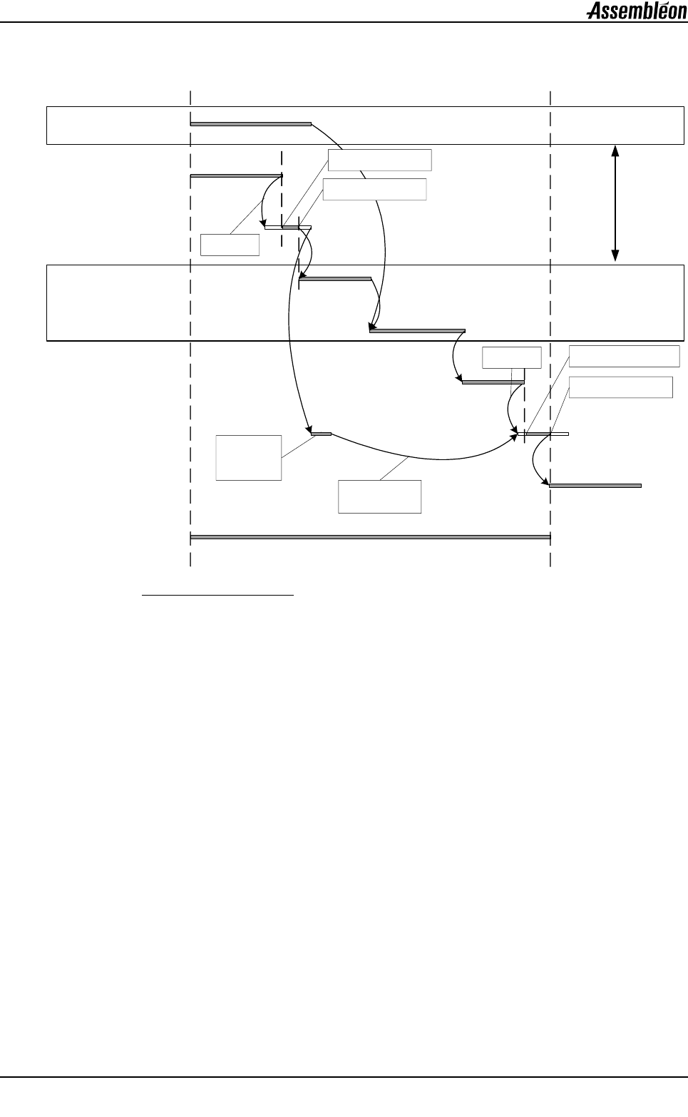
A4.6.3 本地布线图识别模式下的拾取和贴片工艺
54
54
1.
2. 2
•
•
3.
4. Z
RZ X Y
5. BA
XY RZ
6. X Y RZ
7.
8.
⿏㟇ᣒপԡ㕂
ᣒপ਼ᳳ
ᠿᦣϔᏗ㒓ˋ
ޚ⚍
䌈⠛਼ᳳ
⿏㟇䌈⠛ԡ㕂
਼ᳳ
䖒ࠄᣒপ᳔Ԣ䰤ᑺ
䖒ࠄ Z ᅝ᳔ܼԢ䰤ᑺ
䖒ࠄ Z ᧰㋶᳔Ԣ䰤ᑺ
䖒ࠄ Z ᅝ᳔ܼԢ䰤ᑺ
Ӵᛳ఼
ܗӊẔ⌟
਼ᳳ
ৃ⫼᷵ޚ᭄
乘㾺থ
Ӵ䕧ℹ䎱
ᠿᦣѠᏗ㒓ˋ
ޚ⚍
⿏㟇䌈⠛ԡ㕂
乘㾺থ
ҙӴ䕧ℹ䖯Пৢᠿᦣ
