PTS-NXT3c-07 - 第171页
NOZZLE CHANGER 3/ (M3) UL03360 ノズルチェンジャ 3/ (M6,AIM EX series,NXT- H) UL03459 No. Drg.No. & Code No. QTY Description Rating Remarks 番号 図番 & コード番 号 個数 品名 規格 備考 1 XS034 90 2 CYLINDER , AIR シリンダ エアー 2 A4067 A 2 EL B…

Ќ
$ୖ᪼8S
%ୗ㝆'RZQ
Ў
Ќ
$ୖ᪼8S
%ୗ㝆'RZQ
Ў
ୗഃ
Lower side
ୖഃ
Upper side
ୗẁ
%RWWRP
୰ẁ
0LGGOH
ୖẁ
7RS
Ћ
$ࢩࣕࢵࢱ࣮㛤
$6KXWWHURSHQ
Ѝ
%ࢩࣕࢵࢱ࣮㛢
%6KXWWHUFORVH
Ref.BED
dd
3RVSUHVV
ṇᅽ
.3D
M3 IIc
3RVSUHVV
ṇᅽ
.3D
ABABAB
1
2
1
2
3
4
5
6
5
5
7
8
8
9
9
9
10
11
12
13
14
15
17
18
1919
20 21
23
22
24
16
ࣀࢬࣝࢳ࢙ࣥࢪࣕ
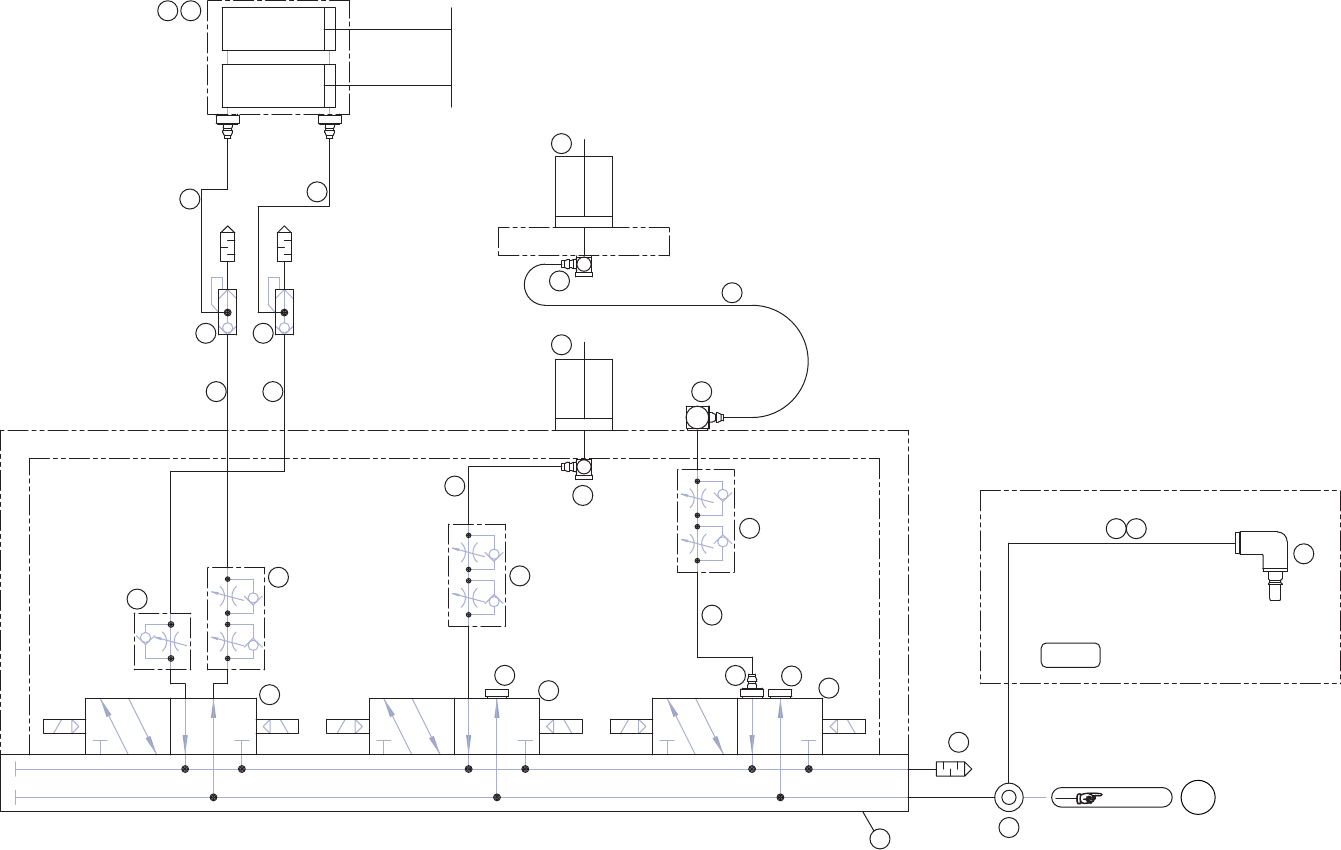
NOZZLE CHANGER 3/
(M3) UL03360
(M6,AIMEX series,NXT-H) UL03459
170
PTS- NXT3c- 07

NOZZLE CHANGER 3/
(M3) UL03360
ノズルチェンジャ 3/
(M6,AIMEX series,NXT-H) UL03459
No. Drg.No. & Code No. QTY Description Rating Remarks
番号 図番 & コード番号 個数 品名 規格 備考
1 XS03490 2 CYLINDER, AIR
シリンダ エアー
2 A4067A 2 ELBOW
エルボ
M-3ALU-4
3 PZ07413 1 TUBE
チューブ
4 A4068H 1 ELBOW
エルボ
M-5ALU-4
5 K5335K 3 CONTROLLER, SPEED
コントローラ スピード
ASD230F-M5-04
6 PZ24042 1 TUBE
チューブ
7 N2030T 1 NIPPLE
ニップル
M-5AU-4
8 H3146A 2 PLUG
プラグ
M-5P
9 H11224 3 VALVE, SOL
バルブ SOL
SY3220-5MOZ-M5
10 S1058A 1 SILENCER
サイレンサ
AN120-M5
11 Y60409 1 UNION, ELBOW
ユニオン エルボ
KQ2VS04-M5A
12 AA39D14 1 BASE
ベース
13 2MGKMP000300 1 TUBE
チューブ
14 K5339N 1 CONTROLLER, SPEED
コントローラ スピード
AS1311F-M5-04
15 2MGTMR004101 1 CYLINDER, AIR
シリンダ エアー
M3
16 2MGTMR004500 1 CYLINDER, AIR
シリンダ エアー
M6,AIMEX series,NXT-H
17 2MGKMY016500 1 TUBE
チューブ
18 PZ21132 1 TUBE
チューブ
19 H13332 2 VALVE
バルブ
AQ240F-04-00
20 PZ24301 1 TUBE
チューブ
21 PZ24311 1 TUBE
チューブ
22 H3128Z 1 PLUG
プラグ
KK2P-04L M3IIc
23 2MGLMP000200 1 TUBE
チューブ
M3IIc
24 2MGLYA000400 1 TUBE, MARKER
チューブ マーカ
M3IIc
171
PTS- NXT3c- 07

BB
DD
bb
cc
aa
dd
bb
aa
ee
ee
ee
dd
cc
ee
ee
ee
ee
DD
BB
EE
EE
EE
2
3
4
4
5
5
6
9
10
14
15
21
22
24
25
26
34
35
36
37
40
48
49
89
50
51
52
54
55
56
57
58
59
60
61
62
63
64
65
66
74
75
77
78
90
79
80
81
82
83
84
85
86
87
1
4
4
5
5
6
6
6
7
8
7
8
7
8
7
8
20
23
38
39
88
88
11
12
13
76
33
46
69
70
70
71
71
71
71
67
72
73
81.1
80
81
81.1
17
95
96
92
98
99
2UGZKA0001150,,,Fࢺࢵࣉ࢝ࣂ࣮
M3 IIIc-TOP COVER
172
PTS- NXT3c- 07