FX-3R-Rev03 - 第152页
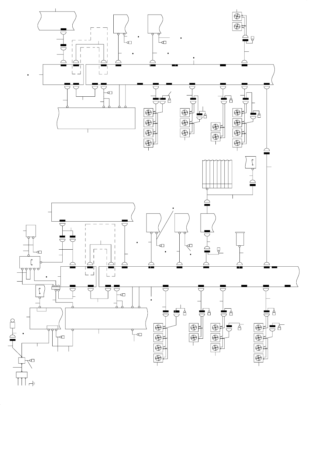
- 145 - 73. SYSTEM DIAGRAM (POWER UNIT) SYSTEM DIAGRAM (POWER UNIT) BASE FAN( CL) 5-2B EN ON LY EN ONLY 3-2B 3-2B 2-1B 8-4B 8-4A 6-1B 2-1C 5-2B 2-1A 6-1A 9-4A 8-3B 8-3A INP UT AC200 V PE W V U CN1 3 PWRR007 FG-TAP(RR) CN…

- 144 -
NOTE( 注記 ) #01....FOR LEFT SIDE 左側用
#02....FOR EN EN 用
#03....FOR RIGHT SIDE 右側用
#04....FOR 200V 200 V 用
#05....FOR 400V 400 V 用
#06....FOR ST ST 用
#07....FOR JE JE 用
#08....FOR CH CH 用
REF.NO NOTE PART NO D E S C R I P T I O N
品 名
Qty
1
#01
401-18150 EPV BASE LEFT ASSY
EPV ベース左組
1
2 400-89205 HUB BRACKET
ハブブラケット
(1)
3 NM-6050001-SC NUT M5X0.8 TYPE1
六角ナット M 5 X 0.8 1種
(2)
4 WP-0641601-SC WASHER M6
平座金みがき丸 M 6
(4)
5 401-21070 1394 CONN BR
1394コネクタブラケット
(1)
6 401-13079 1394 CONN BASE
1394コネクタベース
(1)
7 HK-0651200-80 CONNECTOR
モジュラー
(1)
8 HX-0066000-00 DUST COVER
ダストカバー
(1)
9 401-13080 IF PANEL L PM
IF パネル L PM
(1)
10 HX-0051900-00 FIXING BASE
固定ベース
(2)
11 SM-4040601-SC SCREW M4X0.7 L=6
なべ小ねじ M 4 X 0.7 L =6
(2)
12 EA-9500B01-00 CABLE BAND
束線バンド
(5)
13 HX-0009600-0A GROMMET
エッジングブッシュ
(0.2)
14 HX-0051900-00 FIXING BASE
固定ベース
(1)
15 SM-4040601-SC SCREW M4X0.7 L=6
なべ小ねじ M 4 X 0.7 L =6
(1)
16 400-47845 SMEMA IN CABLE ASM
スメマ IN ケーブル組
(1)
17
#02
HK-0429901-4A CONNECTOR
キャップ
(1)
18 SL-4030881-SC SCREW M3 L=8
座金付きなべ小ねじ M 3 L =8
(8)
19 SL-6061292-TN SCREW M6 L=12
座金付き六角穴ボルト M 6 L =12
(2)
20
#03
401-18151 EPV BASE RIGHT ASSY
EPV ベース右組
1
21 400-89205 HUB BRACKET
ハブブラケット
(1)
22 NM-6050001-SC NUT M5X0.8 TYPE1
六角ナット M 5 X 0.8 1種
(2)
23 WP-0641601-SC WASHER M6
平座金みがき丸 M 6
(4)
24 401-21070 1394 CONN BR
1394コネクタブラケット
(1)
25 401-13079 1394 CONN BASE
1394コネクタベース
(1)
26 HK-0651200-80 CONNECTOR
モジュラー
(2)
27 HX-0066000-00 DUST COVER
ダストカバー
(2)
28 401-13081 IF PANEL R PM
IF パネル R PM
(1)
29 HX-0051900-00 FIXING BASE
固定ベース
(2)
30 SM-4040601-SC SCREW M4X0.7 L=6
なべ小ねじ M 4 X 0.7 L =6
(2)
31 EA-9500B01-00 CABLE BAND
束線バンド
(7)
32 HX-0009600-0A GROMMET
エッジングブッシュ
(0.13)
3
3 HX-0051900-00 FIXING BASE
固定ベース
(1)
34 SM-4040601-SC SCREW M4X0.7 L=6
なべ小ねじ M 4 X 0.7 L =6
(1)
35 400-47846 SMEMA OUT CABLE ASM
スメマ OUT ケーブル組
(1)
36
#02
HK-0429901-4A CONNECTOR
キャップ
(1)
37 SL-4030881-SC SCREW M3 L=8
座金付きなべ小ねじ M 3 L =8
(8)
38 SL-6061292-TN SCREW M6 L=12
座金付き六角穴ボルト M 6 L =12
(2)
39
#04
L800E-821-0A0 POWER ON LAMP 200V CABLE ASM
パワーオンランプ200 V 束線組
(1)
40
#05
L804E-921-0A0 POWER ON LAMP 400V CABLE ASM
パワーオンランプ400 V 束線組
(1)
41 401-21069 1394 POWER BR
1394パワー BR
1
42 HX-0054200-00 POWER SUPPLY
パワーサプライ
1
43 SL-4030881-SC SCREW M3 L=8
座金付きなべ小ねじ M 3 L =8
4
44 HX-0051900-00 FIXING BASE
固定ベース
2
45 SM-4040601-SC SCREW M4X0.7 L=6
なべ小ねじ M 4 X 0.7 L =6
2
46 SL-6040892-TN SCREW M4 L=8
座金付き六角穴ボルト M 4 L =8
2
47 401-18152 PM ETHERNET ASSY
PM イーサネット組
1
48 401-18003 SWITCHING HUB BR PM
スイッチングハブ BR PM
(1)
49 400-73033 SWITCHING HUB
スイッチングハブ
(1)
50 400-71597 CAREER RAIL 30
キャリアレール30
(1)
51 HK-0498900-0G CONNECTOR
コネクタ
(1)
52 HX-0066000-00 DUST COVER
ダストカバー
(2)
53 SL-6061292-TN SCREW M6 L=12
座金付き六角穴ボルト M 6 L =12
(2)
54 SL-4040891-SC SCREW M4X8
座金付きなべ小ねじ M 4 L =8
(2)
55 EA-9500B01-00 CABLE BAND
束線バンド
(10)
56 HX-0009600-0A GROMMET
エッジングブッシュ
(0.295)
57
#06
401-18153 ACCESSARY PM FX3R ST
アクセサリ PM FX 3 R ST
1
58
#07
401-18154 ACCESSARY PM FX3R JE
アクセサリ PM FX 3 R JE
1
59
#08
401-18155 ACCESSARY PM FX3R CH
アクセサリ PM FX 3 R CH
1
60 401-03223 1394 BOARD ASM
1394ボード組
(1)

- 145 -
73.SYSTEM DIAGRAM (POWER UNIT)
SYSTEM DIAGRAM(POWER UNIT)
BASE FAN(CL)
5-2B
EN ONLY
EN ONLY
3-2B
3-2B
2-1B
8-4B
8-4A
6-1B
2-1C
5-2B
2-1A
6-1A
9-4A
8-3B
8-3A
INPUT
AC200V
PE
W
V
U
CN13
PWRR007
FG-TAP(RR)
CN003
CN036
CN007
CN005
CN004
CN006
CN003
CN002
CN001
CN010
CN012
CN063
CN011
PWRR012
PWRR011
FG-TAP(RR)
BU DRIVER(R)
AWC DRIVER(R)
FG
AC-IN
FG
AC-IN
FG-TAP(RR)
(PWRR018)
(XYDR32)
XYDR02
CN16
1-3B
XY-RELAY PCB
XY16
XY DRIVER
UNIT(R)
CN2
CN1
CN3
(CN32)
POWER U NIT(R)
CN017
CN062
CN018
PWRR036
PWRR005
CN022R
FG-TAP(RR)
PWRR004
CN005
PWRR003
CN067R
CN023R
PWRR001
CN021R
FG-TAP(RR)
FG-TAP(RR)
PWRR062
PWRR017
XYDR03
XYDR01
1-2B
AC220V
AC100V
AC100V
AC34V
AC100V
TF1
COVER TOP
FAN(XR)
BASE
FAN(SR)
BASE
FAN(CR)
FG-TAP(RR)
CN068R
FG-TAP(RR)
CN024R
COVER TOP
FAN(YR)
PWRGND
1-2A
MAIN S W
(2/2)
PS-ON
CPCI BACK BOARD
ACP-132-C18-J
ETHER-MAIN
POSITION(1)
IEEE1394
POSITION(2)
IP-X5
HOURMETER
PWRL010
FG-TAP(LR)
CN251
PWRL063
PWRL012
PWRL011
FG-TAP(LR)
FG-TAP(LR)
AC-IN
FG
AC-IN
FG
AC-IN
AWC DRIVER(L)
BU DRIVER(L)
ATX POWER
1-5A
CN48
XY-PWR
PWRL019
PWRL018
(XYDL32)
XYDL02
XYDRY-IO
VAC-IO X Y16
CN16
XY-RELAY PCB
FG-TAP(LR)
PUMP
VACUUM
MC(TH)
1-4D
XY DRIVER
UNIT(L)
CN2
CN1
CN3
(CN31)
(CN32)
MAIN SW
(1/2)
TB2
XYDL01
XYDL03
PWRL017
PWRL062
FG-TAP(LR)
POWER UNIT(L)
CN017
CN062
CN018
CN019
CN011
CN012
CN001
CN063
CN002
CN010
CN003
CN004
CN005
CN006
CN036
CN007
3-2B
PWRL005
FG-TAP(LR)
CN022
FG-TAP(LR)
CN067
PWRL003
CN006
FG-TAP(LR)
PWRL001
PWRL002
FG-TAP(LR)
CN023
CN021
FG-TAP(LR)
FG
1-4A
AC100V
AC34V
AC100V
AC100V
TF1
AC220V
INPUT
CN2
TB1
AC
INPUT
UNIT
PWR-ON LIGHT
CN001
FG-TAP(LR)
FG-TAP
(LR)
NF
NFB
COVER TOP
FAN(XL)
CONTROL UNIT
TOP FAN
BASE
FAN(SL)
COVER TOP
FAN(YL)
CN068
FG-TAP(LR)
FG-TAP(LR)
CN024
1
2
3
4
5
6
78
9
10
11
12
13
14
15
16
19
18
17
20
21
22
23
24
25
26
27
28
29
30
31
32
33
34
35
42
41
40
36
37
38 39
PWRL036
53
52
51
49
50
47
48
43
44
45
46
54
55
56
82
83
57
81
65
64
63
62
61
80
79
67
68
10
58
59
60
22
23
25
26
27
66
69
70
73
74
71
72
75
76
77
78
XYDRY-IO
8-PORT COM NOTE2
NOTE2
in the case of CVS option,
add this 8-PORT COM.

- 146 -
NOTE( 注記 ) #01....FOR EN EN 用
#02....FOR 200V 200 V 用
#03....FOR 400V 400 V 用
REF.NO NOTE PART NO D E S C R I P T I O N
品 名
Qty
1 400-82365 POWER ON LAMP RELAY CABLE ASM
パワーオンランプ中継ケーブル組
1
2 400-82363 NFB OUTPUT CABLE ASM
NFB 出力ケーブル組
1
3 400-82372 NF FG CABLE ASM
NF FG ケーブル組
1
4
#02
L800E-821-0A0 POWER ON LAMP 200V CABLE ASM
パワーオンランプ 200 V 束線組
1
5
#03
L804E-921-0A0 POWER ON LAMP 400V CABLE ASM
パワーオンランプ 400 V 束線組
1
6 401-23831 NF OUTPUT CABLE(TB1)ASM
NF 出力ケーブル(TB 1)組
1
7 401-23829 AC PWR IN UNIT FG CABLE ASM
AC 入力ユニット FG ケーブル組
1
8 401-23830 AC PWR IN UNIT OUTPUT CABLE ASM
AC 入力ユニットアウトケーブル組
1
9 401-22663 AC POWER INPUT UNIT
AC 入力ユニット
1
10 401-22814 TRANSFORMER
トランス
1
11 401-23427 TF FG CABLE ASM
TF FG ケーブル組
1
12 400-89963 MAIN SW CABLE ASM
メイン SW ケーブル組
1
13 400-94021 TFL 220VOUT CABLE ASM
L トランス 220 V 出力ケーブル組
1
14 400-91880 XY DRIVER U(L) INPUT CABLE ASM
XY ドライバユニット L 入力ケーブル組
1
15 400-47964 VACUUM PUMP TERMINAL CABLE ASM
バキュームポンプ ターミナルケーブル組
1
16 400-47992 VACUUM PUMP TH-MC CABLE ASM
バキュームポンプ TH − MC ケーブル組
1
17 400-47965 VACUUM PUMP POWER CABLE ASM
バキュームポンプ電源ケーブル組
1
18 400-48244 VACUUM PUMP FG CABLE ASM
バキュームポンプ FG ケーブル組
1
19 400-63490 VACUUM_PUMP
真空ポンプ
1
20 400-91882 XY DRV PWR CABLE(L)ASM
XY DRV 電源ケーブル(L)組
1
21 400-91901 TF 100V OUTPUT CABLE L ASM
TF 100 V 出力ケーブル L 組
1
22 401-04746 XY_DRIVER_UNIT(ST)
XY ドライバ組(ST)
1
23
#01
401-04747 XY_DRIVER_UNIT(EN)
XY ドライバ組(EN)
1
24 400-82362 VACUUM I/O CABLE ASM
バキューム I / O ケーブル組
1
25 400-91920 XY DRV I/O CABLE ASM
XY DRV I / O ケーブル組
1
26 400-91918 XY-RELAY I/O CABLE ASM
XY − RELAY I / O ケーブル組
1
27 401-19361 XY-RELAY PCB ASM
XY − RELAY 基板組
1
28
#01
400-48248 XY DRV PWR CABLE (L) ASM (EN)
XY DRV 電源ケーブル(L)組(EN)
1
29 400-47885 XY-RELAY PWR CABLE (L) ASM
XY − RELAY 電源ケーブル(L)組
1
30 400-98974 POWER_SUPPLY_ASSY_L(ST)
電源供給組(左)ST
1
31
#01
400-93149 POWER SUPPLY ASSY L(EN)
電源供給組(左)EN
1
32 400-65391 COVER TOP FAN XL ASM
カバートップファン(XL)組
1
33 400-47702 CTRL UNIT FAN ASM
コントロールユニットファンモータ組
1
34 400-65393 BASE FAN SL ASM
ベースファン SL 組
1
35 400-89900 COVER TOP FAN YL CABLE ASM XL
カバートップファン YL ケーブル組 XL
1
36 400-89881 COVER TOP FAN L RELAY CABLE ASM XL
カバートップファン L 中継ケーブル組 XL
1
37 400-65392 COVER TOP FAN XL RELAY CABLE ASM
カバートップファン XL 中継ケーブル組
1
38 400-47758 CONTROL UNIT TOP FAN RELAY CABLE ASM
コントロールユニットトップファン中継ケーブル組
1
39 400-47760 BASE FAN L RELAY CABLE ASM
ベースファン L 中継ケーブル組
1
40 400-65394 BASE FAN SL RELAY CABLE ASM
ベースファン SL 中継ケーブル組
1
41 400-48238 COVER TOP FAN LF/LR RELAY CABLE ASM
カバートップファン LF / LR 中継ケーブル組
1
42 400-65396 COVER TOP FAN YL RELAY CABLE ASM
カバートップファン YL 中継ケーブル組
1
43 400-89907 AWC DRV PWR CABLE (L) ASM
AWC ドライバ電源ケーブル(L)組
1
44
#01
400-89946 AWC DRV PWR CABLE (L) ASM (EN)
AWC ドライバ電源ケーブル(L)組(EN)
1
45 400-47853 AWC DRV FG CABLE (L) ASM
AWC ドライバ FG ケーブル(L)組
1
46
#01
400-47854 AWC DRV FG CABLE (L) ASM (EN)
AWC ドライバ FG ケーブル(L)組(EN)
1
47 400-89908 BU DRV PWR CABLE (L) ASM
BU ドライバ電源ケーブル(L)組
1
48
#01
400-89947 BU DRV PWR CABLE (L) ASM (EN)
BU ドライバ電源ケーブル (L) 組(EN)
1
49 400-47855 BU DRV FG CABLE (L) ASM
BU ドライバ FG ケーブル(L)組
1
50
#01
400-48756 TRAY GUIDE L
トレイガイド L
1
51 400-91466 ATX PWR RLY CABLE ASM
ATX 電源中継ケーブル組
1
52 400-47893 ATX PWR CABLE ASM
ATX 電源ケーブル組
1
53 400-47892 HOURMETER ASM
アワーメータ組
1
54 400-47701 CPCI POWER CABLE ASM
CPCI パワーケーブル組
1
55 400-47703 ATX CTRL CABLE ASM
ATX コントロールケーブル組
1
56 400-91904 POWER UNIT GND CONECTION CABLE ASM
電源ユニット GND 接続ケーブル組
1
57 400-89901 COVER TOP FAN YR CABLE ASM XL
カバートップファン YR ケーブル組 XL
1
58 400-92738 XY DRIVER U (R) INPUT CABLE ASM
XY ドライバ R 入力ケーブル組
1
59 400-91883 XY DRV PWR CABLE (R) ASM
XY DRV 電源ケーブル(R)組
1
60 400-92734 TF 100V OUTPUT CABLE R ASM
TF 100 V 出力ケーブル R 組
1
61 400-47762 BASE FAN R RELAY CABLE ASM
ベースファン R 中継ケーブル組
1
62 400-65400 BASE FAN SR RELAY CABLE ASM
ベースファン SR 中継ケーブル組
1
63 400-47766 BASE FAN CR RELAY CABLE ASM
ベースファン CR 中継ケーブル組
1
64 400-48239 COVER TOP FAN FR/RR RELAY CABLE ASM
カバートップファン FR / RR 中継ケーブル組
1
65 400-65402 COVER TOP FAN YR RELAY CABLE ASM
カバートップファン YR 中継ケーブル組
1
66
#01
400-91467 XY DRV PWR CABLE (R) ASM (EN)
XY DRV 電源ケーブル(R)組(EN)
1
67 400-98950 POWER_SUPPLY_ASSY_R(ST)
電源供給組(右)ST
1
68
#01
400-93150 POWER SUPPLY ASSY R(EN)
電源供給組(右)EN
1
69 400-89909 AWC DRV PWR CABLE (R) ASM
AWC ドライバ電源ケーブル(L)組
1
70
#01
400-89948 AWC DRV PWR CABLE (R) ASM (EN)
AWC ドライバ電源ケーブル(L)組(EN)
1
71 400-47857 AWC DRV FG CABLE (R) ASM
AWC ドライバ FG ケーブル(R)組
1
72
#01
400-47858 AWC DRV FG CABLE (R) ASM (EN)
AWC ドライバ FG ケーブル(R)組(EN)
1
73 400-89910 BU DRV PWR CABLE (R) ASM
BU ドライバ電源ケーブル(R)組
1
74
#01
400-89949 BU DRV PWR CABLE (R) ASM (EN)
BU ドライバ電源ケーブル(R)組(EN)
1
75 400-47859 BU DRV FG CABLE (R) ASM
BU ドライバ FG ケーブル(R)組
1
76
#01
400-47860 BU DRV FG CABLE (R) ASM (EN)
BU ドライバ FG ケーブル(R)組(EN)
1
77 400-91465 BASE FAN CL RELAY CABLE ASM
ベースファン CL 中継ケーブル組
1
78 400-47763 BASE FAN CL ASM
ベースファン CL 組
1
79 400-89882 COVER TOP FAN R RELAY CABLE ASM XL
カバートップファン R 中継ケーブル組 XL
1
80 400-65398 COVER TOP FAN XR RELAY CABLE ASM
カバートップファン XR 中継ケーブル組
1
81 400-65397 COVER TOP FAN XR ASM
カバートップファン(XR)組
1
82 400-65399 BASE FAN SR ASM
ベースファン SR 組
1
83 400-47765 BASE FAN CR ASM
ベースファン CR 組
1